
《办法》指出,通过跨境电商零售进口的海外奶粉也需实行配方注册管理,即每个企业原则上不得超过3个配方系列9种产品配方。但了解,包括Aptamil、Nutrilon等知名品牌在内的海外奶粉,通常都拥有4段即4个配方系列的产品。如果海外奶粉按《办法》监管,必将有至少一个配方系列的产品被拒之门外,消费者届时只能通过海外直邮模式购买无法通过跨境电商引进的海外奶粉。
但《办法》也给了跨境电商进口奶粉一个“缓冲期”。根据财政部4月13日发布的跨境电商正面清单补充说明,目前跨境电商零售进口的婴幼儿配方乳粉暂不需要获得相关产品的配方注册证书,从2018年1月1日起,跨境电商零售进口的婴幼儿配方乳粉必须依法获得产品配方注册证书。
据悉,《办法》要求每个企业原则上不得超过3个配方系列9种产品配方,具体配方未来会在网络公布。食药监食品安全监管司司长张靖表示,按照国际食品法典委员会标准的要求,婴幼儿配方乳粉是按3段生产的,这是制定“3个配方系列”的依据。
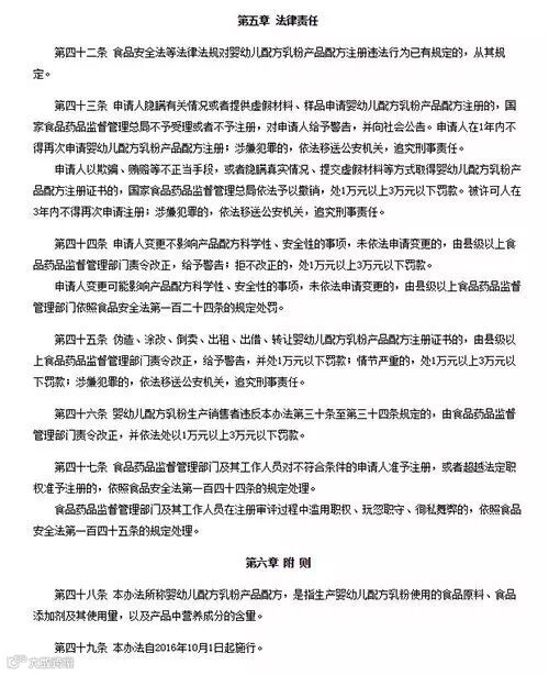
以下为《办法》具体内容:








文章来源:亿邦动力网

