国家消防救援局关于印发《消防行政处罚裁量权基准》的通知
消防〔2025〕39号
各省、自治区、直辖市消防救援总队:
《消防行政处罚裁量权基准》已经2025年9月8日国家消防救援局第13次局务会议审议通过,现印发给你们,请认真贯彻执行。
附件:消防行政处罚裁量权基准.pdf
国家消防救援局
2025年9月10日
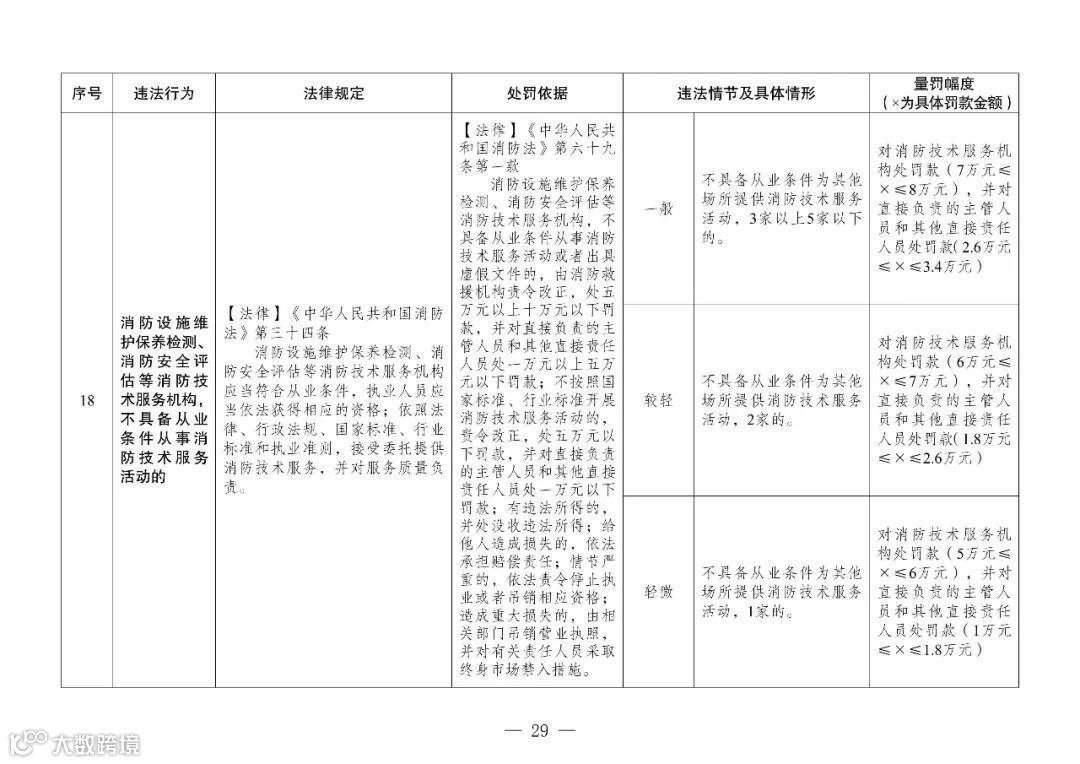
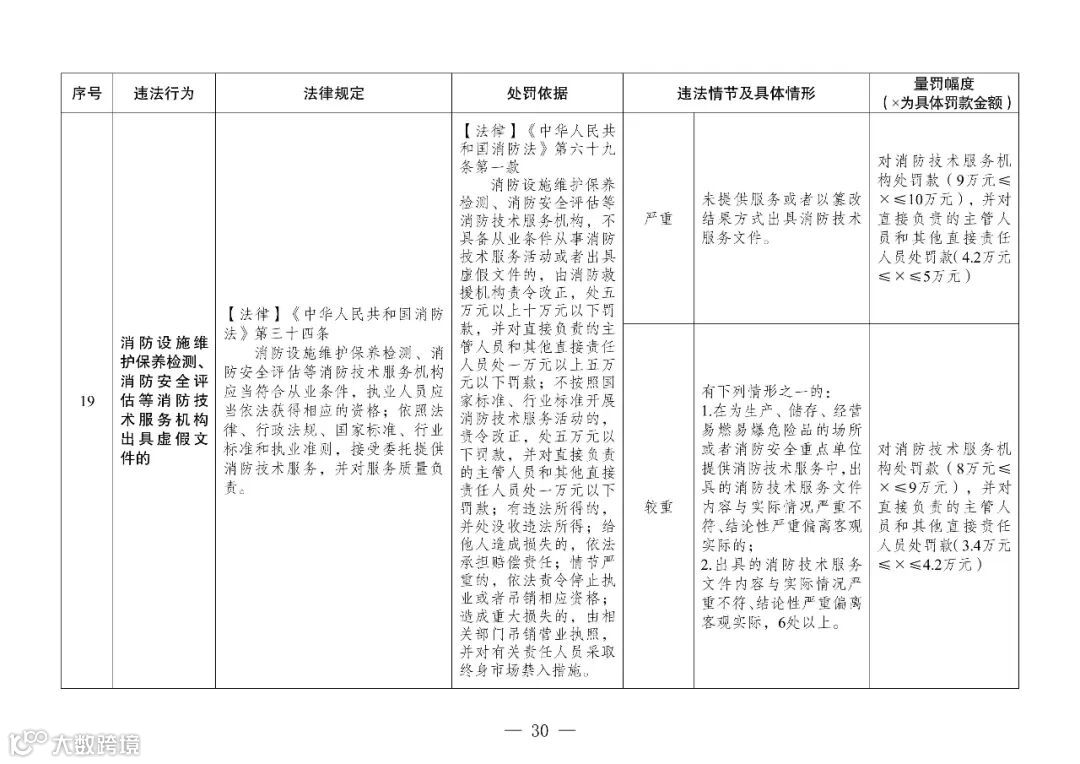
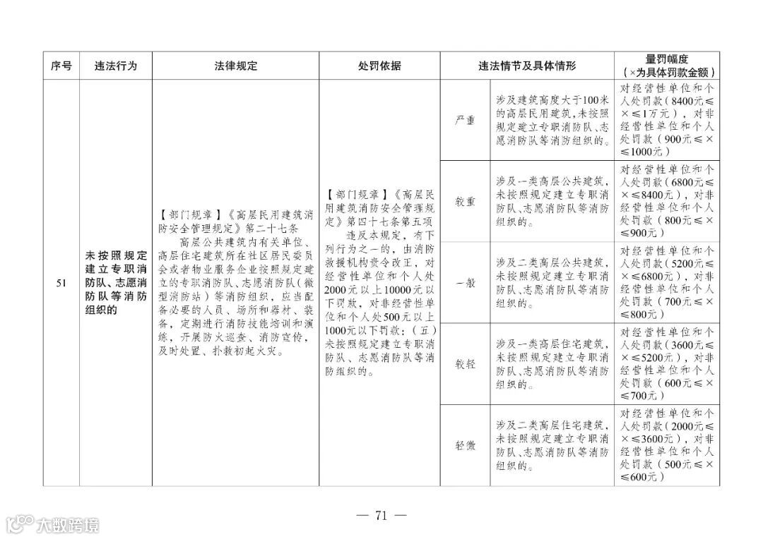
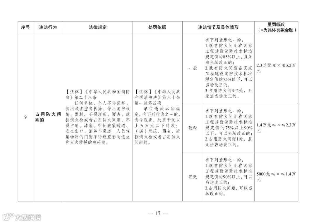
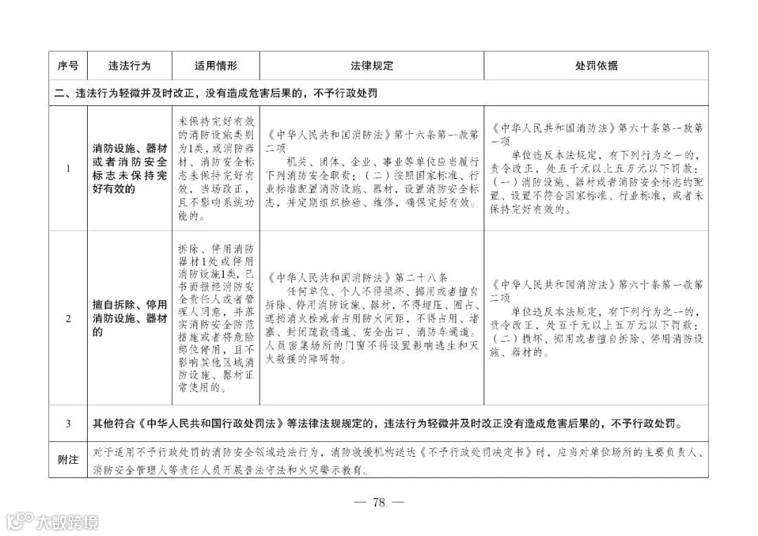
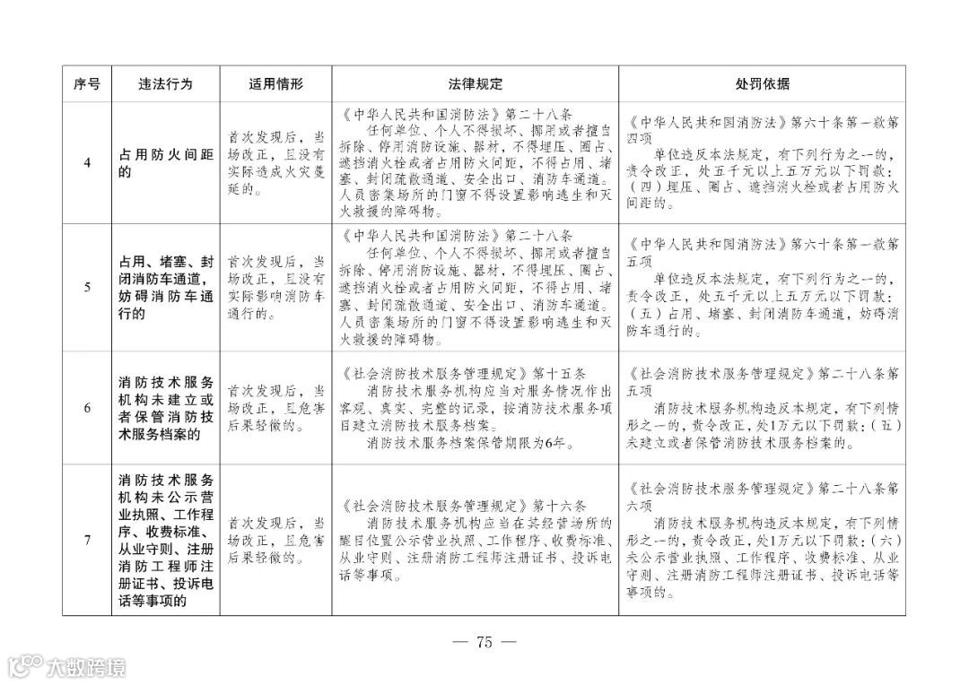
附件:《消防行政处罚裁量权基准》
▌编辑:李子涵
▌校对:赵珺珺
点击查看⬇️




