金秋十月,硕果喜人,云岭大地一片祥和景象,各族群众载歌载舞喜迎党的二十大到来。
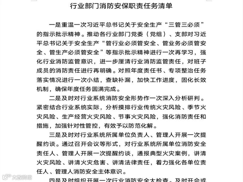
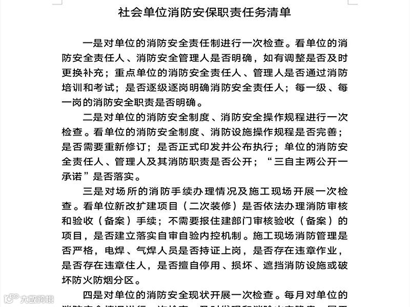
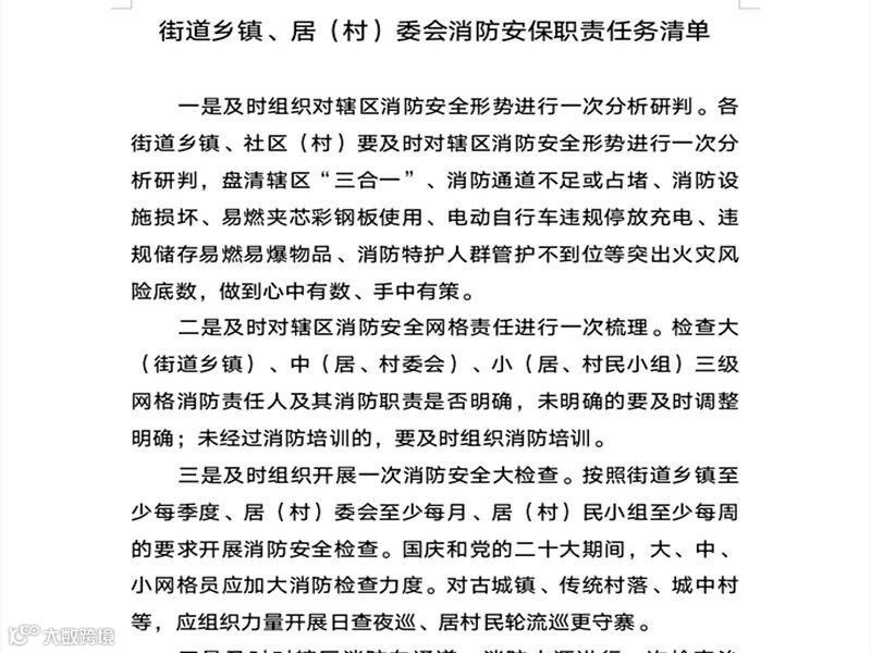
云南省消防救援总队“防风险、保安全、迎二十大”消防安全集中攻坚行动开展以来,全省消防救援队伍紧紧依靠党委政府,推动行业部门,发动社会单位,全面排查化解重大火灾风险,坚决守住消防安全红线底线。总队下发《行业部门消防安保职责任务清单》《社会单位消防安保职责任务清单》《街道乡镇、居(村)委会消防安保职责任务清单》等任务清单,指导各行业部门、各社会单位、各基层组织盯着问题做工作,瞄准弱项求突破,照着短板抓整改,扎实推进安全隐患排查整治,有效消除一批火灾隐患,压实了社会消防安全责任,铸牢了社会消防安全的“防火墙”。
云南省是民族宗教大省,共有宗教活动场所6900余个,这些场所多为木结构,用火用电多,火灾风险极高。做好宗教场所消防安全工作,事关宗教文化发展与繁荣,事关民族团结和边疆社会稳定。云南省民族宗教事务委员会将宗教活动场所的消防安全列为党组重要议事日程,年初制定工作要点,明确分管领导和职能处室,逐级签订责任书,结合宗教业务每季度开展督导检查,年底统一考评奖惩。今年以来,省民宗委共组织检查督导5次,对3所宗教活动场所突出火灾隐患进行了挂牌督办,举办教职人员消防培训班17期,培训2100人,有效筑牢了行业系统“防火墙”。
据街道办副主任许虓介绍,“防保迎”消防安全集中攻坚行动开展以来,街道认真总结教训,确定了夯基础、严管理、强意识的消防工作思路,消防安全工作取得了明显成效。实现了小门店、出租房消防“六有六无”,即屋内有报警器、楼道有应急灯、室内有灭火器、防盗笼有逃生口、家家有消防三件宝、安全出口有提示语,楼内无液化汽瓶充装点、室内无电动车停放充电、楼梯无纸箱废品堆码、隔断无夹芯板材使用、通道无铁门栅栏、店铺无“三合一”现象,筑牢了防火墙,受到人民群众的点赞。“消防部门下发的任务清单简明扼要针对性强,为我们基层社会治理和做好防火工作提供了范本。”谈及任务清单的好处,许虓说。
恒隆广场作为昆明市目前规模量最大已建成营业的广场,“防保迎”消防安全集中攻坚行动开始后,在各级消防部门的指导下,根据下发的任务清单,坚决贯彻“预防为主、防消结合”的方针,建立健全消防安全工作体系,着力落实消防安全主体责任,强化租户入住前管控、规范执行管控、电气安全管控、燃气安全管控、消防控制室管控、地铁联勤联动管控、火灾风险等级管控等7个方面消防安全管控,构筑安全屏障。
云南省消防安全委员会还发布《关于进一步加强消防安全严管严控的公告》,通告指出,要突出严管严控重点、提高消防安全管理等级、全面开展一次防火检查、组织检测一次消防设施和电气燃气管线设备、加强消防安全培训和演练,并对十二类消防安全突出风险整治要求。在工作中,全省消防救援队伍对“四名一文一传”、易地扶贫搬迁安置区、高层建筑、大型商业综合体、旅游景区酒店民宿、室内冰雪活动场所、物流仓储企业、燃气经营使用场所、住宿10人以上经营性自建房等作为消防安全严管严控的重点,筑牢安全防线,确保全省消防安全形势持续稳定。
点击查看⬇️


