
公租房是保障中低收入住房困难群众“住有所居”的民生工程,严禁转租出借。今年,我们将通过数字化手段赋能、大数据筛查等模式,重点维护公租房公平善用,加大力度解决违规入住、转租出借等资源错配问题,让公租房真正成为“公平房”。
曝光台

此次清退出来的房源,我们将尽快组织配租,提供给真正有需求的候租群众。
严查转租出借
公租房转租出借是违法违规行为,妨碍了公租房的公平善用,破坏了正常租住秩序。市公租房管理局持续开展公租房违规使用的整治,进行“拉网式”清查专项行动,彻底大起底、大清零,以“零容忍”的态度坚决打击转租出借等违规行为,发现一起严肃处理一起。
同时,我们通过案例警示、违规失信人员公示、行政处罚等措施,震慑违规承租行为,规范住用监管。
举报有奖
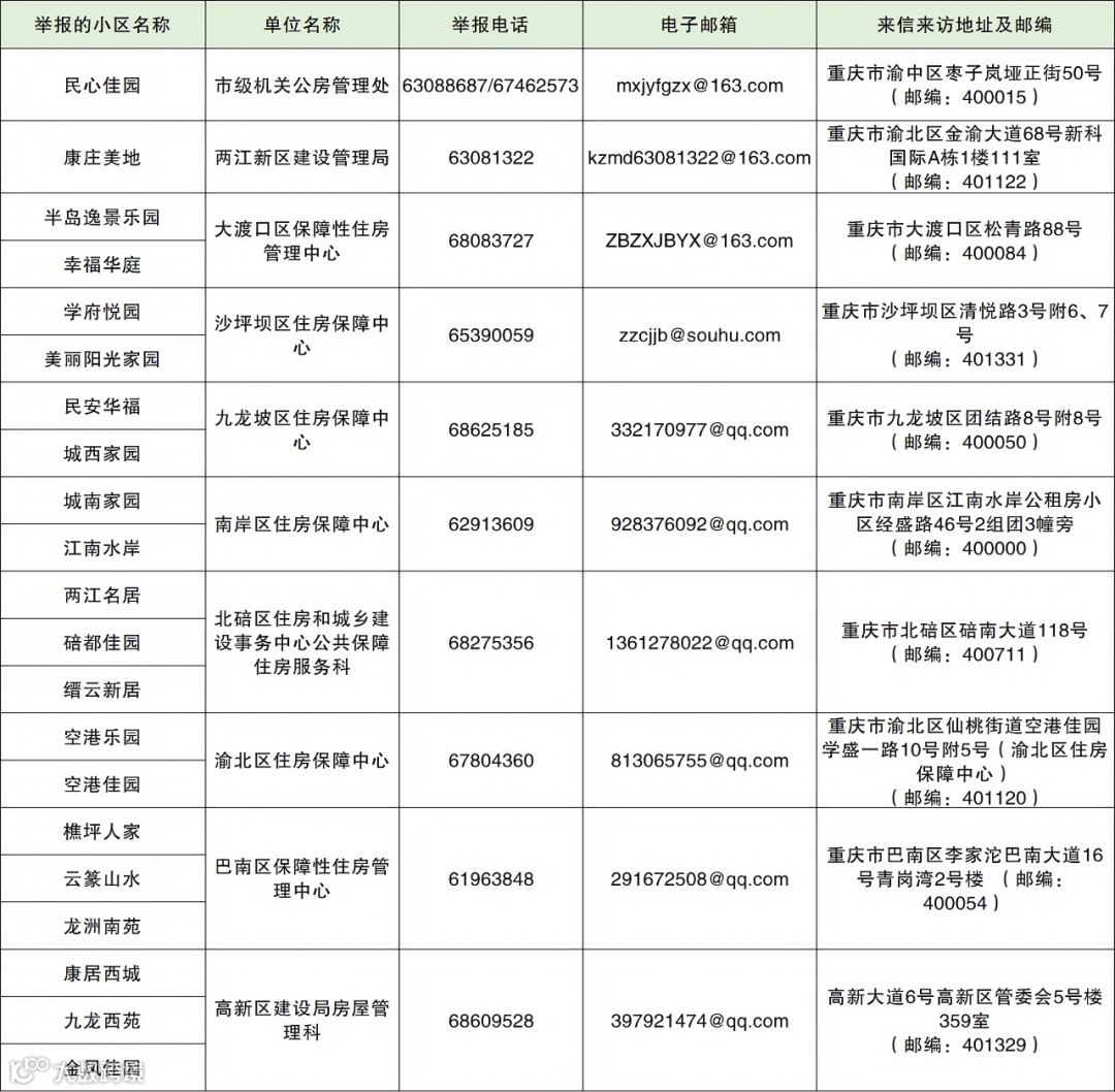
我们在规范住用监管、严厉打击违法违规行为的同时,也将继续依靠群众的力量,如果你也发现相关线索,欢迎向市、区公租房管理机构举报。
目前我们的举报方式多样,电话、邮件均可。
只需提供实施转租出借的公租房小区名称、楼栋、门牌号
或公租房小区名称、承租人姓名
并尽可能提供线索来源、相关人员信息、租赁协议和转账记录等。
一经查实,你将获得300元至3000元的现金奖励!
我们承诺,对举报人信息严格保密,确保你的安全和隐私。
举报途径和方式
(一)重庆市公共租赁房管理局专线:63651390;
电子邮箱:cq63651390@163.com;
来信:重庆市渝北区龙睛路2号,邮政编码:401122。
(二)辖区公租房管理机构公布的举报电话、邮箱等:


END


文|曾曙光 图|市公租房管理局
请勿转载商用


