各市生态环境局:
现将《山东省涉挥发性有机物企业分行业治理指导意见》印发给你们,请认真组织落实。
山东省生态环境厅
2019年12月13日
山东省涉挥发性有机物企业分行业治理指导意见
为全面落实《山东省“十三五”挥发性有机物污染防治工作方案》《山东省打赢蓝天保卫战作战方案暨2013—2020年大气污染防治规划三期行动计划(2018—2020年)》要求,提高管理的科学性、针对性和有效性,有效减少挥发性有机物(VOCs)①排放,促进环境空气质量持续改善,结合我省实际,制定本指导意见。
本指导意见适用于玻璃纤维(玻璃钢)制造、机动车维修、板材、制药、农药、铸造、焦化、橡胶制品加工、橡胶再生、皮革鞣制加工、塑料制品加工、涂料油墨制造、纸浆制造、日用玻璃(陶瓷)表面处理、彩钢板制造、有机肥制造、合成香料加工、危险废物处置、生活垃圾处理、表面涂装、印刷行业等。
一、指导思想
以习近平生态文明思想为指导,认真贯彻落实全国生态环境保护大会、全省生态环境保护大会精神,按照国家和省打赢蓝天保卫战决策部署,坚持以源头削减、过程控制为重点,兼顾末端治理的全过程防治理念,在全面摸排的基础上,分类别、分行业制定管控措施,有组织与无组织协同减排,加强环境监测与执法,加快推进VOCs污染防治,在巩固并扩大环境空气质量总体持续改善成果的同时力争遏制臭氧浓度升高的态势。
二、控制思路与要求
(一)推进源头替代。通过使用水性、粉末、高固体分、无溶剂、辐射固化等低VOCs含量的涂料,水性、辐射固化、植物基等低VOCs含量的油墨,水基、热熔、无溶剂、辐射固化、改性、生物降解等低VOCs含量的胶粘剂,以及低VOCs含量、低反应活性的清洗剂等,替代溶剂型涂料、油墨、胶粘剂、清洗剂等,从源头减少VOCs产生。
(二)加强过程控制。
1.加强无组织排放控制。重点对含VOCs物料(包括含VOCs原辅材料、含VOCs产品、含VOCs废料以及有机聚合物材料等)储存、转移和输送、设备与管线组件泄漏、敞开液面逸散、工艺过程等五类排放源实施管控,通过采取设备与场所密闭、工艺改进、废气有效收集等措施,削减VOCs无组织排放。
2.加强设备与场所密闭管理。含VOCs物料应储存于密闭容器、包装袋,高效密封储罐,封闭式储库、料仓等。含VOCs物料转移和输送,应采用密闭管道或密闭容器、罐车等。高VOCs含量废水(废水液面上方100毫米处VOCs检测浓度超过200ppm,其中重点区域超过100ppm,以碳计)的收集运输、储存和处理过程,应加盖密闭。含VOCs物料生产和使用过程,应采取有效收集措施或在密闭空间中操作。
3.推进使用先进生产工艺。通过采用全密闭、连续化、自动化等生产技术,以及高效工艺与设备等,减少工艺过程无组织排放。挥发性有机液体装载优先采用底部装载方式。
4.遵循“应收尽收、分质收集”的原则,科学设计废气收集系统,将无组织排放转变为有组织排放进行控制。采用全密闭措施的,除行业有特殊要求外,应保持微负压状态,并根据相关规范合理设置配风量。采用局部集气罩的,距集气罩开口面最远处的VOCs无组织排放位置,控制风速应不低于0.3米/秒,有行业要求的按照相关规定执行;集气罩的设计、安装应符合《机械安全局部排气通风系统安全要求》(GB/T 35077),通风管路设计应符合《通风管道技术规程》(JGJ/T 141)等相关规范要求,VOCs废气管路不得与其他废气管路合并。
5.推进建设适宜高效的治污设施。企业新建治污设施或对现有治污设施实施改造,应依据排放废气的浓度、组分、风量,温度、湿度、压力,以及生产工况等,合理选择治理技术。鼓励企业采用多种技术的组合工艺,提高VOCs治理效率。
6.治污设施的设计与安装应充分考虑安全性、经济性及适用性。具有黏连性、积聚自燃性、高沸点、与碳发生化学反应的有机废气,不宜采用活性炭吸附、光催化氧化②、低温等离子③等治污设施。含有酸性物质的有机废气,应充分考虑对治污设施的腐蚀等影响因素。含有颗粒物的废气,为保障VOCs治污设施运行的稳定性,宜进行预处理降低颗粒物浓度。含卤素的有机废气,在使用直接燃烧、蓄热式燃烧等处理工艺时,宜采用急冷等方式减少二噁英④的产生。使用臭氧发生器等基于臭氧发生原理的治污设施,应采取有效措施降低臭氧逸散对周边环境的影响。采用吸附处理工艺的,应满足《吸附法工业有机废气治理工程技术规范》(HJ 2026)要求。采用催化燃烧工艺的,应满足《催化燃烧法工业有机废气治理工程技术规范》(HJ 2027)要求。采用蓄热燃烧等工艺的,应按相关技术规范要求设计。
(三)加强末端管控。实行重点排放源排放浓度与去除效率双重控制。车间或生产设施收集排放的废气,VOCs初始排放速率大于等于3千克/小时、重点区域大于等于2千克/小时的,应加大控制力度,除确保排放浓度稳定达标外,还应实行去除效率控制,VOCs去除率应不低于80%。有行业排放标准的按其相关规定执行。
三、行业指导意见
(一)玻璃纤维(玻璃钢)制造行业。
1.玻璃纤维制造行业。玻璃纤维制造行业是以玻璃颗粒(粉、粒、珠等)为主要原料,加热熔融后抽丝,冷却后使用浸润剂进行软化,缠绕线毂后烘干做出成品的玻纤行业。其中浸润剂调配、浸润、烘干等工艺环节会产生VOCs,主要污染物为酯类、醇类等。
针对该行业污染物产生特点,提出以下收集、治理意见:
(1)浸润剂调配工序产生高浓度废气,调和罐应封口调和,并在罐顶加装引风装置对废气进行有效收集、处理。
(2)浸润剂原辅材料应存放在密闭空间中,低浓度废气应配套建设废气收集、处理设施,收集宜采用下吸+侧吸风方式。
(3)浸润工序应对浸润剂表面挥发的低浓度废气进行收集、处理,收集宜采用侧吸+上吸风方式。
(4)烘干工序产生的低浓度废气应配套治污设施进行减量控制。
(5)料库、烘干、混料、浸润等工艺废气宜采用浓缩结合燃烧法⑤等工艺进行处理。
2.玻璃钢制品行业。玻璃钢制品行业是以玻璃纤维为主要原料,树脂、偶联剂、促进剂、阻燃剂等为辅料,生产玻璃钢制品的行业。主要生产工艺有混料、制衬、缠绕(挤压)、固化、喷涂染色等。
针对该行业污染物产生特点,提出以下收集、治理意见:
(1)原辅材料应密闭存储,无组织逸散的废气应进行有效收集、处理,收集宜采用下吸风方式。
(2)混料、制衬、缠绕(挤压)、固化、喷涂染色等工艺环节宜采用集气罩下吸风方式,点对点收集。
(3)半成品存放区域无组织逸散的废气应进行有效收集、处理。
(4)料库、混料、制衬、缠绕(挤压)、固化、喷涂染色等工艺废气宜采用燃烧法等工艺进行处理。
(二)机动车维修行业。机动车维修行业是以车辆保养、修理为主的行业,具有VOCs产生点位集中、排放时间集中、排放时间短的特点,主要污染物为苯系物、酯类、醇类等。
针对该行业污染物产生特点,提出以下收集、治理意见:
(1)喷枪清洗过程属于该行业主要废气产生环节,应保持污染治理设施的开启状态;清洗后的剩余稀料应密闭后存放于危险废物暂存场所。
(2)鼓励集中建设大型钣喷中心,加强共享机制建设。
(3)汽修行业企业喷涂工艺废气参照(十九)表面涂装行业进行收集、处理。
(4)汽车维修保养环节产生的废气宜采用下吸风方式进行有效收集。
(5)根据机动车维修行业的排污特征,宜采用过滤(喷淋)结合活性炭吸附方式处理。当排放浓度或处理效率不能满足排放要求时,应及时更换吸附剂。
(三)板材行业
1.压合板行业。压合板行业以淀粉(面粉)为主要填充料,加入脲醛胶、三聚氰胺等胶料制成板胶,通过辊涂刷胶、布板、冷压、裁切、热压、晾板后成型。主要污染物为甲醛。
针对该行业污染物产生特点,提出以下收集、治理意见:
(1)制胶、混胶、辊涂、布板、晾板等工序应采取密闭措施,并采用顶吸或侧吸方式对甲醛等污染物进行收集;热压工序应采取全密闭收集措施,宜采用自动进出料方式结合全密闭罩提高甲醛等污染物的收集效果。车间内甲醛浓度应符合《工作场所有害因素职业接触限值》(GBZ 2.1)的各项要求。
(2)治污设施宜采用喷淋预处理结合化学吸收、低温等离子、生物法⑥等工艺进行处理。
2.密度板行业。密度板行业以树木枝条(树皮碎屑)为主要原料,破碎后经风选收入混料间,加入脲醛胶、三聚氰胺等胶料经辊压、热压、飞锯、角磨、砂光等工序后成型。主要污染物为甲醛。
针对该行业污染物产生特点,提出以下收集、治理意见:
(1)制胶、混料、发泡、冷压、热压、晾板工序应对废气进行收集并处理,飞锯、角磨、砂光工序产生的废气在除尘后需经VOCs治理设施处理后外排。其中,热压工序应采取全密闭收集措施,宜采用自动进出料方式结合全密闭罩提高甲醛等污染物的收集效果,车间内甲醛浓度应符合《工作场所有害因素职业接触限值》(GBZ 2.1)的各项要求。
(2)治污设施宜采用喷淋预处理结合化学吸收、低温等离子等工艺进行处理。
(四)制药、农药行业。制药、农药行业通常以多种溶剂、原料混合为基础,发酵、加热催化反应为核心工艺,制出成品及副产品。
针对该行业污染物产生特点,提出以下收集、治理意见:
(1)真空泵、蒸馏(精馏)塔、离心机、常压反应釜、中转(暂存)罐、烘干等设备产生的高浓度废气应进行有效收集处理。
(2)原辅材料存放、堆积场所,含有机溶剂或易挥发废气的,应密闭保存并配套建设有效收集治理设施。
(3)投料、包装(灌装)等工艺环节无组织逸散的废气应进行有效收集处理。
(4)采用乙二醇、含氯有机物作为冷媒的工艺环节,应对无组织逸散的废气进行有效收集处理。
(5)治污设施根据污染物种类、浓度,宜采用以下处理工艺:
①高浓度废气宜采用深度冷凝结合燃烧法等工艺处理,中低浓度废气宜采用浓缩结合燃烧法等工艺处理,含有卤素的有机废气在处理过程中应充分考虑二噁英及酸性气体的控制。
②污水站调节、水解酸化、缺氧等工段产生的废气宜采用化学洗涤、纳米气泡氧化吸收法⑦等预处理工艺,结合生物法、低温等离子等工艺进行处理。
(五)铸造行业。
1.有色金属。有色金属铸造主要为铜铝铸造,部分企业为黄金、铂金铸造。主要生产工艺为:射模、熔融、浇铸、修补、清洗、浸胶、蜡模组树、脱蜡、融蜡、焙烧等工序。主要产污环节为射模、清洗、浸胶、蜡模组树、脱蜡、熔蜡等,除黄金、铂金等贵重金属铸造外,其他类型有色金属铸造VOCs主要来自脱模剂。
针对该行业污染物产生特点,提出以下收集、治理意见:
(1)脱模剂射模、清洗、浸胶、蜡模组树、脱蜡、融蜡工艺环节,应配套建设有效收集设施,宜采用下吸风方式收集。
(2)铜铝铸造各工艺环节产生的废气宜采用浓缩结合燃烧法等工艺进行处理;黄金、铂金铸造各工艺环节产生的废气宜采用过滤(喷淋、干式等)+活性炭吸附等工艺进行处理,当排放浓度不能满足排放要求时,应及时更换吸附剂。
2.黑色金属铸造。树脂砂、玻璃砂、消失模类铸造产生的工艺废气主要来自制模、铸型、制芯、浇注、冷却等工段。
针对该行业污染物产生特点,提出以下收集、治理意见:
(1)有机溶剂应密闭存储,无组织逸散的废气应采取有效措施进行收集处理。
(2)制芯、铸型、制模等工段,宜采用下吸风、侧吸风方式对废气进行收集。
(3)浇注等工段宜采用上吸风方式对废气进行收集。
(4)冷却工段应密闭车间并采用上进风、下吸与侧吸结合的方式收集无组织逸散的废气。
(5)工艺废气在除尘后宜采用浓缩结合燃烧法等工艺进行处理。
(六)焦化行业。焦化行业是指炼焦煤按照生产工艺和产品要求配比后装入隔绝空气的密闭炼焦炉内,经高、中、低温干馏转化为焦炭、焦炉煤气和化学产品的工艺过程。
针对该行业污染物产生特点,提出以下收集、治理意见:
(1)提倡干熄焦工艺逐步替代湿熄焦工艺。干熄焦焦化企业检修期提倡通过延长推焦时间的方式减少湿熄焦次数。
(2)鼓励焦化企业全面开展动静密封点泄漏检测与修复(LDAR)工作。
(3)鼓励焦化行业脱苯不凝气按照清洁生产原则在确保安全生产的情况下进入煤气系统。
(5)煤气脱硫不凝气、焦油澄清槽、焦油渣收集桶、氨水澄清槽、罐区(中间槽区)产生的废气宜采用浓缩结合催化燃烧法、直接燃烧法等工艺进行处理,VOCs去除率应不低于90%;污水站调节、水解酸化、缺氧等工段产生的废气宜在化学洗涤后采用低温等离子、生物法等工艺进行处理。
(七)橡胶制品加工行业。
1.橡胶轮胎制造业。橡胶轮胎制造业是以固体生胶(天然橡胶、合成橡胶、再生胶)为主要原料,各种配合剂为辅料,经塑炼、混炼、压延、压出、黏合、成型、硫化等工序,生产各类轮胎的行业。工艺废气集中在密炼和硫化两个环节产生,其主要污染物为酯类、含苯物质、含硫有机物、醇类等。
针对该行业污染物产生特点,提出以下收集、治理意见:
(1)炼胶工艺环节,全流程产生的废气均应采取有效收集措施,宜采用下进风+上吸风方式。
(2)硫化产生的工艺废气宜采用设备内引风收集,开盖时宜采用上吸风方式收集,集气罩在不影响作业的前提下应尽可能靠近开盖位置,轮胎冷却工段产生的工艺废气宜采用侧吸风+下吸风方式进行收集。
(3)原料破碎、过筛、搅拌等工段产生的废气在除尘后需经恶臭污染物治理设施处理后外排;密炼、硫化工序产生的废气,宜在过滤除尘、化学洗涤预处理后,采用浓缩结合燃烧法等工艺进行处理;胶浆废气宜采用吸附工艺进行处理,当排放浓度不能满足排放要求时,应及时更换吸附剂。
2.日用及医用橡胶制品制造。日用及医用橡胶制品制造是以天然胶乳或合成胶乳(液态胶)为主要原料生产乳胶制品的行业,主要生产工艺有混料、搅拌、静置、过滤、PVC浸渍、塑化(烘干)、PU浸渍、脱模等。主要有机污染物为稀释剂、DOTP、减粘剂等挥发废气。
针对该行业污染物产生特点,提出以下收集、治理意见:
(1)有机溶剂应采用密闭容器盛装或贮存于密闭空间内。
(2)混料、搅拌、静置、过滤、浸渍、塑化(烘干)等工艺环节应采取密闭措施并对污染物进行有效收集。
(3)治污工艺宜采用喷淋降温+化学洗涤等预处理工艺,结合催化燃烧法、低温等离子、生物法等工艺进行处理。
(八)橡胶再生行业。橡胶再生行业是以废旧轮胎等废旧橡胶制品为主要原料,以各种再生剂(活化剂、软化剂等)为辅料,经胶粉生产、脱硫、冷却、炼胶等工序,制取再生橡胶的行业。主要污染物为酯类、醇类、苯系物等。
针对该行业污染物产生特点,提出以下收集、治理意见:
(1)原料胶团冷却工段应在密闭空间内进行,并采取有效措施收集冷却过程中逸散的废气。
(2)软化剂、活化剂等助剂应采用密闭容器盛装或贮存于密闭空间内。
(3)污水站调节、水解酸化、缺氧等工段无组织逸散的废气应采取有效措施收集并处理。
(4)加热挤压产生的高浓度废气收集后宜采用燃烧法工艺处理,原料胶团冷却工段产生的废气宜在除尘后采用浓缩结合燃烧法等处理工艺;污水站调节、水解酸化、缺氧等工段废气宜在化学洗涤后采用低温等离子、生物法等工艺进行处理。
(九)皮革鞣制加工行业。皮革鞣制加工指动物生皮经脱毛、鞣制等物理和化学方法加工,再经涂饰和整理,制成具有不易腐烂、柔韧、透气等性能的皮革生产活动,其主要生产工艺有盐渍、浸水、脱脂、软化、鞣制、湿整理、干整理(喷浆)等。主要有机废气包含盐渍、预浸水工段产生的甲硫醇、甲硫醚、三甲胺等,有机鞣制工段添加的有机溶剂,喷浆工段的涂装废气,污水站调节、厌氧、水解酸化、污泥浓缩、污泥压滤及存储等工段逸散的废气等。
针对该行业污染物产生特点,提出以下收集、治理意见:
(1)盐渍工段,恶臭气体难以通过收集方式进行控制,宜采用低温保存结合生物酶(生物菌)喷淋等方式直接控制。
(2)污水处理站调节池、水解酸化池、厌氧池、污泥浓缩间、污泥压滤及存储间、废皮边角料库等点位产生的恶臭气体应采取密闭收集方式进行控制。
(3)预浸水、鞣制、涂装工段宜采用敞口处点对点收集方式。
(4)喷浆工段产生的喷涂废气参照(十九)表面涂装行业进行收集、处理。
(5)治污设施宜在化学洗涤后采用生物滤塔(生物循环塔、洗涤塔)等工艺进行处理,末端可加装光催化氧化、低温等离子、纳米气泡氧化吸收法等除臭设施。
(十)塑料制品加工行业。塑料制品加工业是以合成树脂(高分子化合物)为主要原料,经挤压、注射、压制、压延、发泡等工艺加工各种塑料制品的行业。主要产污环节为加热挤出、压制、吹塑(发泡)等,主要污染物为酯类、醇类、烯烃类。
针对该行业污染物产生特点,提出以下收集、治理意见:
(1)加热挤出工段宜采用上吸风方式对废气进行有效收集,吹塑工段宜采取环绕方式对废气进行有效收集。
(2)印刷工段产生的废气参照(二十)印刷业进行收集、处理。
(3)加热挤出、压制、吹塑(发泡)、印刷等工艺产生的废气经除尘后宜采用浓缩结合燃烧法等工艺进行处理;使用含氯原料的工艺废气在处理过程中应充分考虑二噁英及酸性气体的控制。
(十一)涂料油墨制造行业。油漆由颜料、联接料(植物油、矿物油、树脂、溶剂)和填充料经过混合、研磨调制而成;油墨以丙烯酸树脂为主要原料,加入甲醇、乙醇、甲苯、二甲苯、乙酸乙酯、丙酮类溶剂后搅拌分散,经研磨、调色灌装制成。主要产污环节为混料、搅拌、研磨、分散、灌装等,主要污染物为酯类、醇类、苯系物等。
针对该行业污染物产生特点,提出以下收集、治理意见:
(1)搅拌、研磨、分散、调色、小试、灌装等工段,应在密闭空间内进行,宜采用下吸风、侧吸风等方式对无组织逸散的废气进行有效收集。
(2)常压反应釜导气管废气应直接导入VOCs治污设施。
(3)成品库、危化库等库区,宜采用下吸风方式对无组织逸散的废气进行有效收集。
(4)罐区呼吸阀宜采用氮封等方式减少废气无组织逸散,逃逸的废气宜采取吸附、吸收、冷凝等措施进行回收或进入蒸汽平衡系统。
(5)高浓度组分的废气宜采用燃烧法等工艺进行处理;低浓度组分的废气宜在过滤后采用浓缩结合燃烧法等工艺进行处理。
(十二)纸浆制造行业。纸浆制造行业以植物(木材、其他植物)或废纸为主要原料,经破碎、清洗、蒸煮、黑白液分离、制浆等工序制出纸浆。工艺废气主要来自原料场、浸洗、蒸煮、污水站等,主要污染物为蒸煮、发酵废气。
针对该行业污染物产生特点,提出以下收集、治理意见:
(1)原料破碎后浸洗环节应对无组织逸散的废气进行有效收集处理。
(2)蒸煮废气宜作为配风进入锅炉、窑炉或燃烧器;发酵废气治污设施宜在化学洗涤后采用生物法、低温等离子等工艺进行处理。
(3)污水处理厂(站)调节池、水解酸化池、厌氧池等点位应采取密闭措施并对恶臭气体进行有效收集处理,治污设施宜采用化学洗涤结合生物法、低温等离子、纳米气泡氧化吸收法等工艺进行处理。
(十三)日用玻璃、日用陶瓷表面处理。
1.日用玻璃、日用陶瓷(贴烤花)主要工艺是将塑纸贴到玻璃、陶瓷半成品上,进入隧道窑进行固化,塑纸气化消失,颜料保留在半成品表面完成固化制出成品。贴纸后的半成品进入隧道窑后,分为预热—高温—冷却三个温度区间,其中VOCs产生量最高点位于预热工段(窑头),高温(窑中)工段和冷却(窑尾)工段不产生或产生浓度极低的VOCs。
针对该行业污染物产生特点,提出以下收集、治理意见:
(1)预热工段工艺废气接入VOCs处理系统。高温、冷却工段导出的热风可不进入VOCs处理系统。
(2)工艺废气宜采用冷凝(喷淋降温)等工艺结合低温等离子等工艺进行处理。
2.日用玻璃、日用陶瓷喷涂固化类工艺废气参照(十九)表面涂装行业进行收集、处理。
(十四)彩钢板制造行业。彩钢板制造行业是以钢板、铁板为主要原料,经压延、裁切、辊涂、覆膜、烘干等工艺后制出成品的行业。
针对该行业污染物产生特点,提出以下收集、治理意见:
(1)辊涂工艺环节应在密闭空间内进行,废气收集宜采用上吸风结合下吸风方式,配风宜采用中部配风;混料调漆等工艺环节宜采用底部吸风方式进行有效收集;烘干环节产生的废气宜采用上吸风方式进行有效收集。
(2)漆再生等工艺环节污染防治措施参照(十一)涂料油墨制造行业。
(3)漆库、稀料库、存放含有VOCs的危废库等点位无组织逸散的废气应采取有效措施进行收集。
(4)各工艺环节产生的废气宜在过滤后采用浓缩结合燃烧法等工艺进行处理,烘干废气宜在过滤后采用直接燃烧法工艺。
(十五)有机肥制造行业。有机肥制造是指原料来源于动植物、发酵污泥等,经发酵或腐熟等化学处理后适用于土壤并提供植物养分供给的肥料制造,其主要成分为含氮物质。主要生产工艺有原料堆放、破碎筛分、混料、发酵曝气、造粒烘干、冷却筛分等,液态有机肥主要有混料(复配)、发酵、灌装等工艺环节。主要工艺废气为发酵废气。
针对该行业污染物产生特点,提出以下收集、治理意见:
(1)原辅材料应在密闭车间内存放,废气宜采用生物酶(生物菌)喷淋方式降低恶臭强度。
(2)发酵曝气工段应采取密闭措施并对空间进行微负压改造,废气宜采用上吸风方式有效收集。
(3)造粒烘干、冷却筛分等环节宜采用上吸风方式对工艺废气进行有效收集。
(4)治污设施宜采用喷淋洗涤结合生物法等工艺,末端尾气可采用光催化氧化、低温等离子等工艺进行除臭。
(十六)合成香料加工行业。合成香料加工行业是以农林加工产品、煤炭化工产品、石油化工产品等为原料,经化学或生物合成的途径制备或创造出某“单一体”香料的行业。主要生产工艺有预处理、氧化、还原、酯化、缩合、环化、加成、异构化、裂解、提纯(萃取)、结晶、破碎研磨、包装(灌装)等。
针对该行业污染物产生特点,提出以下收集、治理意见:
(1)含有机溶剂或易挥发VOCs的原辅材料应密闭存放、堆积,并配套建设收集治理设施,宜采用下吸风方式进行有效收集。
(2)投料、包装(灌装)等工艺环节无组织逸散的废气应进行有效收集处理。
(3)真空泵、蒸馏(精馏)塔、离心机、反应釜、中转(暂存)罐、烘干等设备逸散的废气应进行有效收集处理。
(4)采用乙二醇、含氯有机物作为冷媒的工艺环节,应对无组织逸散的废气进行有效收集处理。
(5)罐区呼吸阀产生的废气宜采用氮封等方式减少VOCs无组织逸散,逃逸的废气宜采取吸附、吸收、冷凝等措施进行回收或进入蒸汽平衡系统。
(6)治污设施根据污染物种类、浓度,宜采用以下处理工艺:
①高浓度废气宜采用深度冷凝作为核心治理工艺,中低浓度废气宜采用浓缩结合燃烧等高温处理工艺,含有卤素的有机废气在处理过程中应充分考虑二噁英及酸性气体的控制。
②污水站调节、水解酸化、缺氧等工段产生的废气宜采用化学洗涤结合生物法、低温等离子、纳米气泡氧化吸收法等工艺进行处理。
(十七)危险废物处置行业。我省危险废物处置工艺多以焚烧为主,涉及VOCs排放的主要点位为危险废物贮存场所、罐区、物化车间、多效蒸发室、污水站、污泥脱水间等。
针对该行业污染物产生特点,提出以下收集、治理意见:
(1)危险废物贮存场所宜采用中部、底部集气,顶部配风方式设计,进出口应加装风幕墙阻挡废气无组织逸散。
(2)物化、多效蒸发、污水站、污泥脱水间产生的工艺废气应采取有效措施收集、处理。
(3)罐区呼吸阀宜采用氮封等方式减少废气无组织逸散,呼吸废气宜采取吸附、吸收、冷凝等措施进行回收或进入蒸汽平衡系统。
(4)工艺废气鼓励浓缩后作为危险废物燃烧炉(二燃室)配风直接入炉焚烧等方式进行处理并配套建设燃烧法装置备用,燃烧法装置的建设应充分考虑二噁英及酸性气体的控制。
(十八)生活垃圾处理场(站)。我省生活垃圾处理场(站)主要为焚烧、填埋两种处理方式,恶臭气体产生点位主要为堆场(库区)及渗滤液调节池、浓缩池、硝化池、堆场导气笼等。
针对该行业污染物产生特点,提出以下收集、治理意见:
(1)堆场、库区宜采用生物酶(生物菌)喷淋等方式直接对恶臭气体进行控制。
(2)渗滤液调节池、浓缩池、硝化池、导气笼等点位产生的恶臭气体应采取密闭措施进行有效收集,宜采用焚烧、沼气发电等工艺将废气转换为可利用能源,根据客观条件可选择放散点燃方式处理;对不具备燃烧条件的处理场,可在多级化学吸收后,采用生物法、纳米气泡氧化吸收法等工艺进行处理。
(十九)表面涂装行业。表面涂装行业是在加工对象表面覆以涂料膜层的行业,我省表面涂装工艺主要有金属表面(含汽车整车)喷涂、木制品喷涂、玻璃陶瓷涂装、塑料制品喷涂、皮革喷涂等。主要生产工艺为原料调配、喷涂(辊涂、人工涂布、电泳)、烘干固化等。主要污染物为苯系物、酯类、醇类等。
针对该行业污染物产生特点,提出以下收集、治理意见:
(1)鼓励推进源头替代。通过使用水性、粉末、高固体分、无溶剂、辐射固化等低VOCs含量的涂料替代溶剂型涂料,从源头减少VOCs产生。
(2)涂料、稀释剂、清洗剂等原辅材料应密闭存储,调配、使用、回收等过程应采用密闭设备或在密闭空间内操作,采用密闭管道或密闭容器等输送,废气宜采用下吸风方式进行有效收集。
(3)涂装、小件修补等工段宜采用上进风、下吸风方式对废气进行收集。
(4)使用油性漆的企业,各工艺环节产生的废气宜在喷淋+干式过滤后采用浓缩结合燃烧法等工艺进行处理。
(5)使用水性漆的企业,经检测不能够达标排放的,产生的废气宜在喷淋、过滤后采用纳米气泡氧化吸收法、生物法、低温等离子技术等工艺进行处理。
(二十)印刷行业。推进源头替代,通过使用水性、辐射固化、植物基等低VOCs含量的油墨替代溶剂型油墨,从源头减少VOCs产生。
1.出版物印刷。出版物印刷是从事排版、制版、涂布、印刷、上光、覆膜、烫箔、装裱等工艺的生产活动。主要产污环节有调墨、供墨、涂布、印刷、烘干、覆膜、烫箔、洗车等。主要污染物为苯系物、醇类、酯类、醛类等。
针对该行业污染物产生特点,提出以下收集、治理意见:
(1)油墨、胶黏剂、涂布液、润版液、稀释剂、上光剂、覆膜剂等原辅材料应密闭储存,宜采取底吸措施对无组织逸散的废气进行收集。
(2)调墨、供墨、涂布、印刷、烘干、覆膜、烫箔、洗车等工艺环节产生的废气宜采用顶吸或侧吸方式进行有效收集。
(3)含有氧化锰、氧化铅等颗粒物的工艺废气在除尘后宜采用低温等离子等工艺进行处理。
2.包装印刷。复合压膜印刷行业是以塑纸为主要原材料,用胶粘剂将不同基材通过压贴粘合形成多种材料的行业。颜料添加丁酮、乙酸乙酯、酒精、醚类等物质经调配后进行辊刷,该行业VOCs组分相对较复杂,浓度较高。
针对该行业污染物产生特点,提出以下收集、治理意见:
(1)溶剂存储、调配工段应对空间进行微负压改造,废气宜采用下吸风方式进行收集。
(2)辊刷、覆压工艺宜设置于密闭工作间内,集中排风并导入VOCs处理设备进行处理;无法设置密闭工作间的生产线,废气排放工段应设置集气罩、排风管道组成的排气系统,车间内废气浓度应满足《工作场所有害因素职业接触限值》(GBZ 2.1)。
(3)工艺废气在过滤后宜采用浓缩结合燃烧法等工艺进行处理。
四、保障措施
(一)加强组织领导。落实“党政同责”“一岗双责”的组织领导责任。各市要根据本地环境空气质量改善需求和VOCs来源构成,制定实施方案,确定科学有效的减排措施及配套政策,督促各级、各有关部门落实减排措施。同时,落实群团社会组织促进生态文明意识提高责任及全社会共同参与、共同监督责任,逐步形成政府、企业、公众多元共治的格局。
(二)完善经济激励政策。建立政府、企业、社会多元化投资机制,拓宽融资渠道。各市应积极完善有利于VOCs污染防治的财政、信贷和土地等环境及经济政策,加大财政投入力度,采取“以奖代补”“以奖促防”“以奖促治”等形式,加快推进VOCs治理工作。积极引导银行、融资租赁公司等金融机构加大对VOCs污染防治的信贷支持。将各地VOCs治理任务和任务完成情况作为分配大气污染防治资金的重要因素。
(三)强化科技支撑。鼓励高校、科研单位、技术团队等社会团体研发、示范低(无)VOCs排放的工艺替代品及先进的VOCs污染防治技术。结合我省能源产业状况和国土空间开发布局,针对臭氧污染严重的城市或区域开展来源解析与控制路径的研究,深化VOCs全过程控制以及VOCs在线监测不同技术路线的比对等监管技术研发。及时发现并充分运用国家发布的VOCs豁免清单、减排费用效益评估等研究成果,指导VOCs污染防治相关工作。组织开展各类VOCs治理技术经验交流。鼓励VOCs排放量大、产业特征明显、治理基础较好的典型城市开展VOCs综合治理示范,推动VOCs管理模式、监管方式及政策支持等方面制度创新。
(四)加强数据质量控制。加强对第三方检测机构的数据质控,确保监测数据和信息的代表性、准确性、精密性、可比性和完整性,监测机构及其负责人对所出具监测数据的真实性、准确性等承担法律责任。各级生态环境部门依据管理权限对监测活动进行日常监督检查,对环境监测数据存在弄虚作假或不按规范要求开展监测导致数据质量不高的监测单位,纳入企业环境信用评价,相关情况应向社会公开。
(五)建立健全监测监控体系。加强环境空气质量和污染源VOCs排放监测工作,强化执法能力建设,全面提升VOCs环境监管水平。省控城市空气质量自动监测站点要增加VOCs监测指标。各级监管单位应加强VOCs监测能力建设,并配备便携式VOCs检测仪。对工业聚集区涉VOCs企业开展VOCs监督监测。
附录A 名词解释
①挥发性有机物(VOCs):参与大气光化学反应的有机化合物,或者根据规定的方法测量或核算确定的有机化合物,简称VOCs。根据世界卫生组织(WHO)的定义,VOCs是指在常温下,沸点50℃至260℃的各种有机化合物。在我国,VOCs是指常温下饱和蒸汽压大于70 Pa、常压下沸点在260℃以下的有机化合物,或者在20℃条件下,蒸汽压大于或者等于10 Pa且具有挥发性的全部有机化合物。
②光催化氧化:指在光的作用下,空气中的氧气被催化剂活化产生臭氧或负氧离子等强氧化性物质,废气中的挥发性有机物被逐步氧化成低分子中间产物最终生成二氧化碳(CO2)、水(H2O)。
③低温等离子:指由大量的正负带电粒子和中性粒子组成的以每秒300万次至3000万次的速度反复轰击异味气体的分子,去激活、电离、裂解废气中的各种成分,从而发生氧化等一系列复杂的化学反应,再经过多级净化,将有害物转化为无害物。低温等离子体的产生方法有辉光放电、电晕放电、介质阻挡放电、射频放电、滑动电弧放电、射流放电、大气压辉光放电、次大气压辉光放电等。目前用于VOCs废气治理工艺的有电晕放电、介质阻挡放电。臭氧氧化法可认为是介质阻挡放电等离子的一种。
④二噁英:二噁英通常指具有相似结构和理化特性的一组多氯取代的平面芳烃类化合物,属氯代含氧三环芳烃类化合物,包括75种多氯代二苯并一对一二噁英和135种多氯代二苯并呋哺,缩写为PCDD/Fs。
⑤燃烧法:燃烧法是一种燃烧工艺,在燃烧法工艺过程中,污染物与氧气在一定温度条件下发生氧化反应。这种化学反应的产物为无害的物质(二氧化碳、水和热),可以安全地排放。燃烧法包括直接燃烧法、催化燃烧(CO)法、蓄热燃烧(RTO)法、蓄热催化燃烧(RCO)法等。
⑥生物法:生物法是基于微生物的代谢机理并考虑到有机废气自身特点而开发出的废气处理方法。具有无二次污染、处理能力大、运行费用低、净化效果好、能耗小等优点。主要有生物滤床、生物滴滤塔、生物洗涤塔、膜生物反应器及活性污泥等生物法处理有机废气的装置和工艺。
⑦纳米气泡氧化吸收法:纳米气泡氧化吸收法是指利用高压泵及纳米气泡发生器产生直径在10μm至数百nm大小的强氧化性气泡,利用气泡比表面积大、强氧化性及其空化效应吸附、氧化废气中有机废气的处理装置和工艺。
附录B 常见的工业VOCs污染物分类

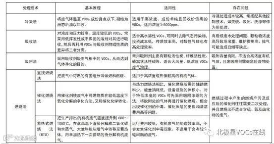
录C常见的VOCs治理措施一览表



