搜索
首页
大数快讯
大数活动
服务超市
文章专题
出海平台
流量密码
出海蓝图
产业赛道
物流仓储
跨境支付
选品策略
实操手册
报告
跨企查
百科
导航
知识体系
工具箱
更多
找货源
跨境招聘
DeepSeek
首页
>
挥发性有机物排放标准 第3部分:家具制造业
>
0
0
挥发性有机物排放标准 第3部分:家具制造业
云沣技术分享
2020-01-17
2
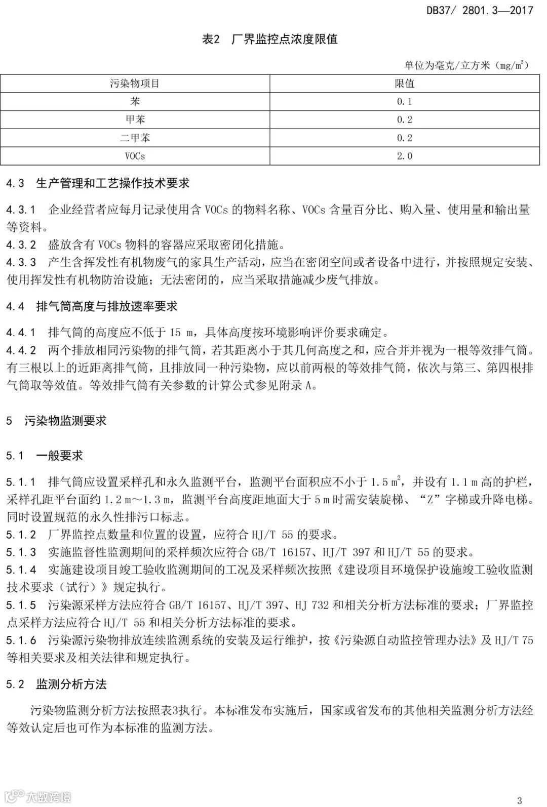
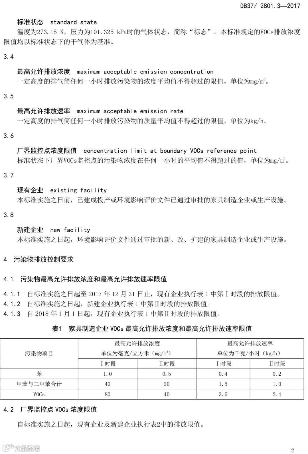
导读:.
.
【声明】内容源于网络
0
0
云沣技术分享
本公众号为烟台云沣生态环境产业发展股份有限公司所有,用于分享环保行业技术、最新政策咨询等
内容
95
粉丝
0
关注
在线咨询
云沣技术分享
本公众号为烟台云沣生态环境产业发展股份有限公司所有,用于分享环保行业技术、最新政策咨询等
总阅读
37
粉丝
0
内容
95
在线咨询
关注