
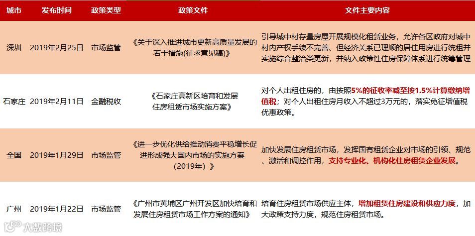
2019年上半年金融税收、市场监管类政策出台较为集中
【注:金融税收包括税收减免、资金补贴等;市场监管包括租金调控、企业监管等;租赁权益包括人才公寓、租房补贴等;供应增量包括公租房、安居房等】

【分类统计数据来源克而瑞上海机构】
金融税收:全国各城市税收政策推进缓慢,目前一线城市中仅深圳推出了大范围的税收优惠政策;
市场监管:各地城市市场监管政策力度不同,一线城市监管力度大于二三线城市,而一线城市中,北京市场监管力度最大;
租赁权益:落地的租赁权益政策大多以户籍激励为主,人才吸引成为各城市租赁政策的核心出发点;
供应增量:一线城市供应政策出台数量明显减少;二、三线城市供应方式相对单一,以住宅自持和公租房为主。
2019年上半年相关政策以市场监管类居多,加强对租赁市场不同房源的管理


【政策数据来源第三方网站】
四部委联合印发《关于进一步规范发展公租房的意见》
进一步规范发展公租房
分析师观点:
该政策出台对规范租赁市场、推进公租房快速健康发展、解决低收入及外来务工人员住房困难起着至关重要的作用。

金融税收:★☆☆☆☆ 无明显影响
租赁权益:★☆☆☆☆ 无明显影响
市场监管:★★★★★ 影响较大
供应增量:★☆☆☆☆ 无明显影响
-
5月22日,住建部、发改委、财政部、自然资源部共同印发《关于进一步规范发展公租房的意见》,针对不同困难群体,合理设置准入条件,采取适当的保障方式和保障标准;要坚持实物保障与租赁补贴并举,人口流入多、公租房需求大的城市,要切实增加公租房实物供给。
意见中关于支持公租房发展的用地方面措施有哪些?
储备土地和收回使用权的国有土地,优先安排保障性住房建设;
利用集体建设用地建设租赁住房的试点城市,可将集体建设用地建设的租赁住房长期租赁作为公租房,租赁期限一般不低于5年;
在产业园区配套建设行政办公及生活服务设施的用地中,通过集中建设或长期租赁、配建等方式,增加集体宿舍形式的公租房供应,面向用工单位或园区就业人员出租。
经营管理所涉及的土地使用税、土地增值税、房产税等,以及城市基础设施配套费等政府性基金、行政事业性收费,继续按规定落实优惠政策。
海南出台租赁住房政策,大力支持租赁市场发展
多渠道推进租购并举的住房制度
分析师观点:
新规在税收、金融、用地等方面推出了众多优惠政策,充分激活了民间资本进入租赁市场,进一步完善海南省住房保障和供应体系,加快推动省内建立多主体供给、多渠道保障、租购并举的住房制度。

金融税收:★☆☆☆☆ 无明显影响
租赁权益:★☆☆☆☆ 无明显影响
市场监管:★★★★★ 影响较大
供应增量:★☆☆☆☆ 无明显影响
4月26日,省住建、财政等9个部门联合印发《关于支持和规范住房租赁市场发展的通知》,提出海南要充分发挥市场作用,形成个人、中介机构、住房租赁企业、房地产开发企业、住房租赁平台公司等多主体参与的住房租赁市场发展格局。
新规从哪些方面提供了优惠?
税收方面:中介机构、住房租赁企业、房地产开发企业、住房租赁平台公司开展住房租赁业务,可按相关规定享受生活性服务业的各项支持政策;
金融方面:鼓励房地产发企业和住房租赁企业发行房地产投资信托基金(REITs);
用地方面:利用存量商品住宅用地转型建设租赁住房的,可按市场评估价差额补缴或退还出让价款。
经营管理所涉及的土地使用税、土地增值税、房产税等,以及城市基础设施配套费等政府性基金、行政事业性收费,继续按规定落实优惠政策。
完
多城市租赁投拓播报(七月第三期)
是哪些因素在影响房屋租金?
目前10000+人已关注加入我们
![]()
![]()
文章内容未经允许,禁止转载
如有疑问,请致电说明
【克而瑞租赁事业部研究总监】Lina:186 0580 9399

