目前,多位业内人士指出,长租公寓逐渐从规模性增长向盈利性增长转型,长租公寓运营企业逐步回归服务居住的本质,重视为消费者提供更好的居住体验。长租公寓是否开始洗牌模式?未来长租公寓和租房市场走势如何?克而瑞对话租房市场平台赛道的头部企业巴乐兔快乐租房的联合创始人、 巴乐兔研究院院长高萌,让他与我们分享了对这一市场的独特见解。
01
长租公寓需要稳步规划
不应盲目追风口
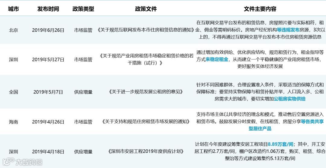
相对国内万亿级别的租住市场,当前的长租公寓行业还是一个刚起步不久的年轻行业。2018年产生的一些经营爆仓或服务上的负面事件,暴露的是这个快速发展的行业所需要的基础环境没有跟上,如供给端释放和需求、融资环境和公寓融资需求之间的矛盾,并且缺少一个有力的行业服务标准。2019年上半年政府的租房相关政策也以市场监管类居多,着力加强不同房源租赁市场的管理。
数据来源:克而瑞租售数据库
对此,高萌表示,盲目追风口会导致控制不了健康的节奏,没有打好经营基本功的时候盲目追求了数字,就会产生很多问题。尤其在这个重资产重服务的行业,盲目相信互联网速度,会导致不切实际的规划。虽然目前出现了很多问题,但我们看到这些都来自行业拨乱反正,发展初期的问题,这在任何行业都可能存在。局部的优胜劣汰也非常正常。由于市场巨大且多样分散,还会有大量差异化的长租公寓投入这个行业,加上政府的努力,都在一起推动行业整体的进步。
02
长租公寓市场庞大
整体还将持续发展
艾瑞报告指出2018年有1.57万亿的租住市场,而2025年这个规模要达到3万亿规模,目前来说长租公寓行业仍是一个年轻的行业租住行业整体还有很大发展空间。此外,在目前租住市场的供给端构成上,绝大部分比例还是个人业主通过中介等直接出租,而比较欧美和日本市场,个人业主直租已经让位于专业的公寓机构。分散式成套租金及坪效均居首位;个人租赁成套租金明显高于集中式成套租金,但坪效较低。
数据来源:克而瑞租售数据库
“目前市场上头部品牌公寓体量还非常小,根据艾瑞2018的长租行业报告,大约在2%左右,占总体机构房源的10%左右,在头部公寓以下,实际上还有大量的中小型“机构房东”,实际上他们才是比例最大的公寓组织。这部分机构房东会根据市场需求,灵活的迭代和升级服务,由于需求侧是长尾多样的,也导致供给端必然也是长尾多样,分散不集中。”高萌如是说。
总体来说,这个市场还将持续发展,并在各级政府出台各类行业政策、行业平台级厂商运营出新的服务标准、金融等服务机构提供所需各类服务等各方推动下,呈现越来越好的发展前景。
03
长租公寓应更重视品牌建设
口碑+品牌助力发展
长租大行业必然会随城市化进展和流动人口增加而越来越大,且租售比也将提升,租金看涨。这个背景下,会产生大量机会,一定会继续有企业和资金继续投入。短期的寒冬,反倒会让行业看清一些,实现优胜劣汰,提高效率和加速建立标准。
高萌表示“开发商从政策、土地供应和市场庞大需求等大局着眼,投身长租行业,他们在资金、资源和成本几个方面相对创业公司有得天独厚的优势。但目前畸形的租售比、选址问题和运营管理服务等方面也将是开发商必然面对的问题。长租市场的长尾分散特征允许各类供给模式和产品的生存和发展,关键还是要看有没有提供足够的价值,以及自身的运营管理能力。”
从2019年上半年开发商动态来看,企业间战略合作成常态,开发商整体布局放缓。
数据来源:克而瑞租售数据库
对于运营商来说,头部运营商也在继续扩大融资及规模优势。
数据来源:克而瑞租售数据库
高萌说:“长租是一个重资产,重服务的行业,且分散长尾,允许各种规模,能提供差异化服务的公寓共存。当前,在一定体量内,如果能控制好拿房成本,并提供良好品质的产品和服务,维护好租客口碑,将有稳健的租金收益,活的会很好。在这个基础上,再寻求各种融资渠道来发展自身。2019年应该是长租公寓们在锻炼内功的一年,更踏实的在内部流程和运营服务建设上下功夫,持续加强对租客的服务和对成本的控制,重视口碑和品牌建设。”
04
长租公寓发展及盈利模式探讨
发展要健康稳健
过去一段时间行业中的租金贷问题,本质上是公寓错拿租客交租金融工具来拿房增持资产。由于公寓融资渠道有限,行业标准和监督体系的缺失,造成了这个问题。《2018年巴乐兔合租市场客诉报告》中所引用的数据真实反映了合租市场中的高几率客诉问题。当前长租行业的投诉问题发生较为频繁,源于行业长久以来的潜规则缺乏对租客权益的有力保障。
数据来源:《2018年巴乐兔合租市场客诉报告》
关于长租公寓应如何盈利方面,高萌提出了以下几种长租公寓未来可能的盈利方式:1)租金价差、2)持有的优质资产的增值、3)向用户提供诸如家具租用、洗衣等增值业务、4)在一定社区效应基础上提供更多增值业务。此外,有体量且经营良好的公寓运营商还可以通过资产证券化获得融资,将明天的收益在今天所用,产生额外的价值。归根纠底,长租公寓首先要保持健康发展,在这个基础上,才能谈规模和盈利。
05
为行业赋能
解决信息不对称难题
高萌表示:目前巴乐兔平台上主要分为个人房东、品牌公寓和中小机构房东近500万间房源,拥有千万用户的巴乐兔为这些机构也带来了稳定的获客流量、提升运营服务水平、降低运营成本和解决扩张资金,有效解决租住信息不对称难题,提升满租率。
“我们非常愿意和所有的机构房东合作,无论是头部品牌公寓还是中小机构房东,从互联网租房平台服务者的角度,为每一位房东提供合作,实现共赢。我们相信行业就像一个有自性智慧的有机体,在遇到内外问题时有自然的应激反应和自调节机制,有机体最终能在各个重要模块的共同努力下恢复健康,并长线增长。”高萌总结道。
巴乐兔租房介绍
巴乐兔快乐租房平台,坚持真房源、免中介费,租金月付,致力于为用户创造快乐的租住体验,经过4年的发展,2018 年初已经完成 B+ 轮数亿人民币新一轮融资,管理运营500万间房源,服务着业务已覆盖北京、上海、深圳、广州、杭州、南京、苏州等一线和十几个重点二线城市,超千万租客,一线城市机构房东覆盖率平均超过50%。
巴乐兔联合创始人:高萌
高萌,巴乐兔联合创始人,8年互联网、O2O、电子商务领域连续创业者,前腾讯互联网事业部高级产品经理。毕业于北京航空航天大学,工学硕士。创业情怀:租房,是未来年轻人的生活方式,是自由的生活方式;建设巴乐兔,让年轻人享受自由,也从未离开“家”。
采访人:
易居(中国)克而瑞创研中心租赁数据部
研究经理 Yumiko Yin
对话人:
巴乐兔租房
联合创始人
巴乐兔研究院院长 高萌
完
2019年全国租赁住宅 市场监测半年度报告【宏观政策篇】

