本文共2503字,阅读大约需要7分钟
导读
克而瑞租赁事业部·研究组撰写的《酒店行业监测报告(全国版)》为月度监测报告,我们将聚焦于全国酒店行业政策分析与巨头企业动态监测,对行业进行全面解读。本期为第一章,政策、行业与企业动态篇,小编将从以上三个方面对酒店业进行初步的行业分析,快随小编一起到月报中一探究竟吧!
01 酒店政策
1.1 酒店政策梳理
1.2 重点政策点评
02 行业资讯
2.1 行业动态梳理
资料来源:克而瑞租赁事业部整理
2.2 重点动态点评
03 企业动态
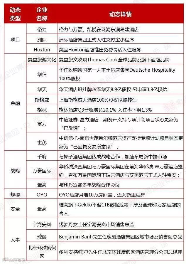
3.1 企业动态梳理
资料来源:克而瑞租赁事业部整理
3.2 重点动态点评
以上就是我们11月报酒店行业监测报告对政策、行业与企业动态的分析,下一期,我们将对行业巨头首旅如家酒店集团、华住酒店集团、锦江国际(集团)进行监测,敬请期待喔~
—END—
文章内容未经允许,禁止转载
如有疑问,请致电说明
【克而瑞租赁事业部·研究组】
座机:021-6086-7759
手机:186-0580-9399
(微信同号)

