本文约4500字,阅读大约需要10分钟
导语
经历了 2017 年“房住不炒”政策的热火朝天,和 2018 年超千家企业的在长租公寓蓝海的跌宕起伏,2019 年,长租公寓行业开始冷静下来,回归理性。这一年,企业放慢了规模扩张的脚步,更加专注于自身的开业转化和精细化运营;这一年,金融暴雷事件频发,众多不规范的小微企业在市场竞争中被淘汰;这一年,资本愈加谨慎,加剧行业企业洗牌现象;这一年,政府更加发力整治租赁市场乱象,加大土地规模等建设和投入,出台政策防范风险;这一年,市场规模再上新台阶,参与主体稳步增加;这一年,在各方的努力下,我国的长租公寓市场在逐渐完善,各方规模也在逐渐提升。
以下我们将通过长租公寓行业整体情况、房企系长租公寓、运营商系集中式公寓、运营商系分散式公寓及未来展望五个篇章,研究 2019 年长租公寓的行业和企业发展情况,并展望 2020 年发展。
一、行业洗牌现象加剧,企业马太效应凸显
1、规模增长变缓,注重经营效率
2019 年长租公寓行业洗牌现象加剧,房企和运营商追求规模的速度逐渐放缓,从拓规模到专注开业转化,部分企业被行业淘汰(暴雷、跑路、资金链断裂)。
2、运营模式转变,向轻重端发展
长租公寓模式逐渐分化,由包租的中资产模式向轻重两端发展,对于创业系长租公寓而言,轻资产的运营模式,通过运营方的核心品牌及服务输出,可以减轻项目的运营压力;对于房企系长租公寓而言,重资产持有更有助于盘活资产,增加盈利。
3、城市布局聚集,趋向性更明显
一线城市长租公寓分布数量保持高位,强二线城市借助城市政策、产业发展等因素吸引人口,产生大量租赁需求,逐渐吸引长租公寓企业布局目光。对于长租公寓企业来说,城市进驻和区域选择仍是需要严加考量的问题。
4、开启上市之路,收并购在持续
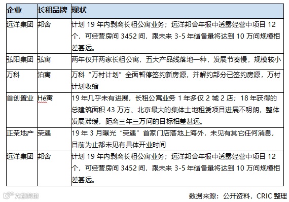
大型长租公寓企业在2019年开启上市之路,2019 年 11 月青客在美国纳斯达克成功上市,成为市场上第一家上市的长租企业,也给众多长租行业创业者带来了新的希望;10 月同期蛋壳公寓也递交了招股书,预计 将于2020 年 1 月在纽交所上市。国内个别上市房企因盈利问题选择将剥离长租公寓业务;同时,国内部分企业因经营困难面临被收并购的局面,长租公寓市场的激荡仍在继续。
5、融资难金额高,倾向头部企业
2019年,融资总额创新高,但融资事件减少,且多集中于头部知名企业,众多中小型企业并未在19年获得新的资金投入,运营艰难。
二、房企系集中式公寓:背靠大树好存活
1、规模拓展速度变缓慢
1) 拓展规模明显变缓
总体来看,今年不管是开业规模还是拓展规模,速度都明显放缓。2019 年,房企长租公寓开业规模超过 32 万间,超过运营商开业规模近 10 万间,总体拓展规模超过 70 万间。从规模增长对比来看,房企 2019 年长租公寓累计开业量增增幅 87.68%,略低于 2018 年涨幅,与此同时,对比 2018 年拓展规模的大幅增速 173.6%,19 年整体拓展规模仅增长 30.43%,企业的拓展速度明显放缓,更加聚焦在先前拓展房源的转化到开业,由增量转向存量。
数据来源:公开媒体信息,各房企官网等,CRIC整理
2、城市布局与开发关联
从房企长租公寓的城市布局来看,多与主体公司的地产业务相关联,其一原因是主体公司在地产业务端有存量,可以做低效资产转化,其二是在当地城市有成熟的资源可以辅助长租公寓的进驻。以万科泊寓为例,泊寓选择进驻的34个城市中,33个是万科地产已经深耕的城市,只有雄安暂时因政策原因未进驻;龙湖冠寓也是类似的情况,进驻城市重合率也高达94.3%。
总体来看房企长租公寓的布局多是从大本营出发,先拓展一线城市,再向重点二线城市延伸,上海市最受房企布局重视的城市,前几大房企品牌均有布局房企在城市布局上也具有一定的倾向性,如万科泊寓在深圳布局超过 100 家,远超其他几个城市;龙湖拓展城市数约 35 个,与万科泊寓持平,但总体城市分布较为均匀。
从单个公寓品牌的城市拓展情况来看,以龙湖冠寓上海开业情况为例,2017 年主要拓展浦西及近郊区的核心区域,2018 年以后逐渐拓展至浦东新区,外环和郊环项目增多,2019 年新开门店项目更为集中和保守,基本分布在外环以内,速度也明显放缓,仅新增 3 家门店。但也有全国首个自拿地全自建项目--龙湖冠寓顾村公园店项目入市,虽然距离市区较远,但这也是上海冠寓首个住区型、全配套、服务式国际化租住社区,是龙湖“居住生活城”规划理念的体现。
数据来源:CRIC城市租售系统,CRIC制图
3、金融工具使用多样化
2019 年,房企通过银行渠道的融资高达数千亿,同时也积极的使用机构信用进行融资,在住房租赁住宅方面也在积极推行,总体来说房企在租赁项目的金融工具使用多样,涉及银企合作、资产证券化(ABS&ABN、类 REITs、CMBS)、债券融资(专项债券、中期票据、银行贷款)等,缓解房企资金压力,为项目打通退出环节。
4、由包租转向轻重两端
1)中资产模式向两端分化
长租公寓市场的一般发展路径是“轻重结合”,对于房企而言,轻重模式各有裨益,轻资产模式可以助力自己做大规模,增加品牌影响力;重资产持有则可以通过资产证券化盘活资产,同时获得较为稳定的租金收益。
2)企业逐渐调整自身业务
部分房企在一开始被长租蓝海吸引,急于进入,但由于准备不充分,后续资金紧张等原因,业务出现了停滞不前或进展缓慢的情况。对于很多房企来说,地产作为主营业务资金链已经十分紧张,长租公寓目前尚没有成体系且有效的盈利模型,若作为房企的主营业务,可能会影响原本集团业务发展。
三、运营商系集中式公寓运营商:踯躅前行
1、规模拓展增速降低
总体来看,2019 年运营商开业规模有涨跌幅较大,乐乎在去年靠轻资产模式大力拓展,成为开业规模排行首位,每月保持高增长开店速度;安歆在并购逗号公寓后,床位激增超 10 万张;魔方作为老牌头部企业,在今年获得融资,但保持了相对稳定的增速;也有企业因资金紧缺基本已经停止或拓展,等待资产重组。
数据来源:公开资料,CRIC整理
2、城市进入还需谨慎
相比较房企而言,运营商由于缺少地产等重资产的基础,城市布局规模更为集中,在区位选择上更倾向于租赁需求旺盛、产业丰富、外来人口密集的城市。
数据来源:公开资料,CRIC整理
从总体来看,长租公寓主要集中在全国接近 20 个城市,主要以一线城市为主,上海布局品牌最多,其次是北京、深圳、广州;成都和武汉等强二线城市也受到了青睐;西安、重庆、佛山、合肥、宁波、无锡、苏州等城市也有较多门店进驻;从地域来看,长三角区域的集中式长租公寓门店数较高。这些城市外来常住人口量高,产生大量租房需求,吸引了众多企业及门店进驻。与房企相比,运营商应当更加注意不要为拓展而拓展,增加自身风险,应持续稳健谨慎布局
3、中小型企业融资难
1)融资总额创新高
从 2012-2019 年长租公寓市场公开股权融资事件及金额变化趋势来看,2015 年长租公寓市场受到广泛关注,融资事件最多,达到 17 起,但融资总额较小,约 19.95 亿人民币;2016 年融资数量持平,但金额走高到接近 30 亿;2017 年资本逐渐趋于理性,融资总额跌至上年三分之一。
数据来源:公开资料,CRIC整理
2018 年自如、魔方、城家等几大巨头均进行了大额融资,融资市场总额超过上年数倍;2019 年融资事件 10 起,融资总额约 120 亿人民币,融资总额较 2018 年增长约三成,是历年融资总额最高。从 2017 年开始,长租公寓市场融资事件数量持续下降,但融资总额持续走高。
数据来源:公开资料,CRIC整理
2)头部企业更吸引投资机构
根据数据统计显示,2012 年至今,国内长租公寓企业公开股权融资事件 87 起,融资总额合计约 270 亿人民币。从融资总额来看,自如、魔方、蛋壳、城家、V 领地、青客等几大知名巨头企业总计获得约 230 亿人民币股权融资,占 40 家公寓股权融资总额的 85%。
3)融资轮次各有千秋
从融资轮数来看,仅获得天使轮//PreA/A 轮等 1-2 融资的企业占多数,这些企业目前也没有发展成为行业巨头,如拎包客、青沐公寓等。长租公寓目前的几大巨头企业几乎都在 2015 年后获得了大额投资,如魔方在 15 年、16 年分别获得华平投资和中航信托的 2 亿、3 亿美金融资;城家也于 16 年、17 年、19 年分获三轮融资。头部企业大多融资在 3 轮以上(除自如),自如虽融资轮数较少,但融资金额巨大,分别在 2018 和 2019 年获得 80 亿人民币左右的融资;蛋壳、已公开股权融资达到 7 轮,安歆也达到了 6 轮;已经在美国成功上市的青客,此前也已经公开融资 4 轮。
数据来源:公开资料,CRIC整理
4)收并购时有发生
企业通过收并购,可以扩大自身的房源当管理规模,在市场竞争中占据更有力的位置,另一方面整合优质资源,可以帮助企业有效降低总成本。2019 年的并购潮从年初就已经拉开序幕,也说明我国的长租公寓发展进入到了新的强强整合前进阶段。
数据来源:公开资料,CRIC整理
4、模式创新有助拓张
2019 年,长租公寓企业重资产的经营模式有所改变,部分企业转向轻资产托管模式,这其中的代表企业如乐乎,借助旗下“乐乎有朋”轻加盟品牌,保持了激进的扩张速度,房源同比去年增速接近 70%。乐乎成立于2014年,主要业务模式有乐乎托管和乐乎轻加盟,主要通过轻资产托管及加盟方式快速获取房源,为甲方提供产品方案、管理系统等长租资产管理能力,降低甲方运营压力和试错成本。
四、运营商系分散式公寓运营商:举步维艰
1、头部规模一骑绝尘
对比集中式公寓,分散式公寓的成长性更具优势,规模拓张相对更加容易。综合主要长租公寓品牌开业规模来看,自如房源超百万间,在主要长租公寓品牌开业房源数 TOP20 排行榜中远远甩开后面的企业。蛋壳、相寓、青客等房源也均超过 10 万间,泊寓在一众分散式品牌中,凭借强大的地产背景和出色的运营,挤进前五名。面对外界自如即将上市的传言,CEO 熊林对外回应称“暂不急于启动 IPO,也没有明确的时间表”。在自如看来,长租业务具有复杂性强、产业链重、需标准化经营。
数据来源:公开资料,CRIC整理
2、企业谋求上市出路
创业系长租公寓企业前期扩张成本高,但资金回收慢,加上融资难度较大,容易长期陷于亏损境地,作为企业方源于资金压力,也会选择谋求通过上市获得新一轮资金支持。2019 年长租公寓领域出现了“第一股”--青客。
青客:美国东部时间 2019 年 11 月 5 日,长租公寓品牌青客公寓(QK)在纳斯达克成功上市,成为我国长租公寓海外上市第一股。
蛋壳:蛋壳公寓计划于 2020 年 1 月 17 日以“ DNK”为股票代码在纽交所挂牌上市,这也将是继青客公寓后、又一家在美上市的国内长租公寓服务商。此前蛋壳于美国东部时间 2019 年 10 月 28 日,正式向美国证券交易委员会递交 F-1 招股书。
五、展望
1、发展之道--加强精细化运营
经过一整年的竞争、暴雷、淘汰,未来长租公寓市场即将进入以运营为核心的多元化品牌发展阶段,长租公寓想要加强自身的核心竞争力,需要提升品质、找对产品特色,提供更多增值服务,打造新一代差异化的长租公寓租住产品。从过往已经完成的魔方、蛋壳、窝趣等几家长租公寓公开的资金用途来看,除了将资金用于也业务规模的拓张,也在更多的思考提升自己的服务、智能化和运营管理,使企业在未来的竞争中占据又快又稳的位置。
2、找准模式--提升核心竞争力
从 2019 年长租公寓企业的规模发展来看,一个显著的趋势是都放慢了扩张的脚步,长租公寓长久以来“地贵、钱贵、周转慢”的印象让企业都开始冷静的思考未来战略,如何根据自身特点,降低成本,稳步运营,是企业在 2020 年需要思考的重要问题。重资产主要有两种分化处理方式,一是直接转型,由重转轻,二是处置原有资产,或委托经营;在多种发展方向里,轻资产运营是众多企业探索的首选。
下一期我们将推出《2019年度中国租赁住宅总结及展望报告》55城篇,让我们精彩继续...
3、回顾2019 | 中国长租公寓年度盘点五大关键词-政策篇
5、2019最全盘点 | 中国租赁住宅行业TOP150大事件
6、回顾2019 | 酒店行业政策、行业与企业TOP70大事件

