
城市管理要像绣花一样精细,如何让我们的燃气服务做到便捷而贴心,集成而高效,我们一直在不断创新和努力。
今年以来,我们以“燃气服务区域化、燃气管理网格化、服务市民精准化”为目标,推出并试点五个“综合服务站”,统领区域化居民燃气服务,实现网格化治理,以区域管理跟进实现精准化服务,提升市民的体验感、获得感。

我们将江北主城区的管理幅度一分为五,设立五个社区综合服务站,计划通过多工种协同作战,实现管理有效半径内燃气居民用户全产业、全流程服务的全纳入、全覆盖。

经过5个月的试点,目前已实现每个综合服站负责自己管理半径内燃气居民用户的抄表、安检、抢维修、4+X服务延伸产业(燃气具、燃气保险销售等)和用户各类需求受理。


▲安检人员在工作

▲抄表人员在工作

▲抢修人员在工作

▲“4+X”团队人员在工作





对于老年用户来说,平常都由子女帮助自助抄表。一旦子女不在身边,该怎么办?您可以拨打相应服务站的便民电话,我们可以就近选择一线工作人员“顺带”完成用户需求,既提升了工作效率,又减少对用户的“打扰”。

过去,杭州主城区100余万居民用户作为一个整体,由专业队伍进行各自业务线上的服务提供。但因服务半径大,用户分布广,在服务周期、服务深度、服务效率上存在较大提升空间。
成立社区综合服务站后,每个站的管理半径、服务对象均已明确,可以在服务的精准程度、精细程度上得到提升。
以“4+X”现场服务为例,以前是由一支队伍根据样板,每天在杭城的一个小区提供服务,单次服务受众较窄,服务周期较长。

社区综合服务站设立后,在五个辖区内各自开展,相当于从一地变为了五地,每支队伍服务的范围缩小了,接受服务的用户数却增加了,效率也有了更大提升,这样用户的安全也得到了更多的保障。
967266是我们公开燃气热线电话,它是一个承接全城管道燃气用户业务办理、咨询的平台。
在此基础上,我们计划每个综合服务站推出“一站一电话”,让我们的服务更便民、亲民。
三塘综合服务站: 85342358
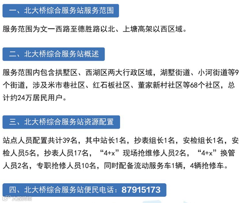
北大桥站综合服务: 87915173
天目山路综合服务站: 88939924
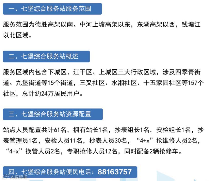
七堡综合服务站: 88163757
云栖小镇(转塘)综合服务站: 86750738
每个工作日8:30-17:00,接听并满足本区域内居民用户的各种诉求。我们希望通过这门电话,畅通与用户的沟通渠道,并让我们的每一位服务人员都能成为用户的“贴心管家”。
我们将在每个综合服务站内设置安全讲堂,燃气用户若想了解安全用气的相关知识,可以到对应的综合服务站,我们将安排专业人员为您讲解。
此外,社区、街道、学校等团体若有需求,也可通过便民电话预约,我们将上门提供安全讲座。

在越来越多用户选择自助抄表的当下,我们仍有一支专业抄表队伍,为超过100余万户居民用户提供抄表服务。
我们将于近期在杭城各小区同步推出“一人一张牌”措施,为每位抄表员建立公告牌,在该抄表员的服务区域张贴公示。

我们将在各综合服务站配备一定数量的爱心便民灶,当您家中的优家灶具因故不能正常使用,可以拨打综合服务站的便民电话,如果现场无法修复,将为您提供一台灶具临时使用,以解决您的燃眉之急。

3月1日起,5个社区综合服务站已同步开始试运行。经过5个月的摸索与完善,在居民用户安全管理上取得了一定的提升:五大社区综合服务站共计开展“4+x”现场服务525场,完成入户安检172496户,消除各类隐患11166个,其中胶管更换金属管9115根。

杭州天然气967266
一个有爱的公众号
长按二维码关注

