↑点击上方“通州城市在线”关注☞知通州 看在线

通州区金新街道G345西侧
地块搬迁项目招标公告

一、招标条件
通州区金新街道G345西侧地块搬迁项目已经相关部门批准,资金已经落实,江苏永诚工程造价事务所有限公司受南通市通州区金新街道办事处委托,依据有关法律、法规及规章的规定,就房屋搬迁及拆除进行公开招标,择优选定承包人。
二、招标项目的基本情况
1、项目名称:通州区金新街道G345西侧地块搬迁项目
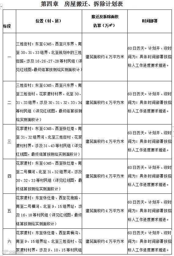
2、招标范围:本项目共分8个标段:
(1)标段一:三姓街村:东至G345、西至兴东界、南至30、31、33组界、北至规划中的三姓街路,涉及16、26、27、28等村民组,约4万平方米;(详见红线图,最终结算按测绘实测面积计)
(2)标段二:三姓街村:东至G345、西至兴东界、南至三姓街村、花家渡村村界、北至30、31、33组界,涉及30、31、32、33、34等村民组,约4万平方米;(详见红线图,最终结算按测绘实测面积计)
(3)标段三:花家渡村:东至G345、西至张灶港、南至31、32组界河、北至三姓街村、花家渡村村界,涉及31、43等村民组,约4万平方米;(详见红线图,最终结算按测绘实测面积计)
(4)标段四:花家渡村:东至G345、西至张灶港、南至二号横河、北至31、32组界河,涉及30、32、33等村民组,约4万平方米;(详见红线图,最终结算按测绘实测面积计)
(5)标段五:花家渡村:东至张灶港、西至花拖路、南至二号横河、北至9、15组界址,涉及16、18等村民组,约4万平方米;(详见红线图,最终结算按测绘实测面积计)
(6)标段六:花家渡村:东至张灶港、西至粪桶沟、南至9、15组界址、北至三姓街村、花家渡村村界,涉及9、10、15等村民组,约4万平方米;(详见红线图,最终结算按测绘实测面积计)
(7)标段七:花家渡村:东至粪桶沟、西至兴东界、南至14、15组界址、北至三姓街村、花家渡村村界,涉及11、12、13、14等村民组,约4万平方米;(详见红线图,最终结算按测绘实测面积计)
(8)标段八:花家渡村:东至规划中通扬河东、西至兴东界、南至通吕运河、北至16、17组界河,涉及17组及通扬河二号横河至通吕运河段,约4万平方米。(详见红线图,最终结算按测绘实测面积计)
3、招标内容:按工作规程、相应政策和专业技术要求提供房屋搬迁服务及拆除服务,包含标段内地面建筑全部拆除和清障结束(含房屋基础),并做好拆除地块的防扬尘措施。
4、工程范围地点及搬迁、拆除进度:详见房屋搬迁、拆除计划表。


5、投标限价:委托搬迁服务费为20-22元/㎡,最终按中标标段测绘实测面积(扣除三棚面积)*中标单价结算。(民居残值由中标单位所有,非居残值结合残值报告及金新街道相关文件规定收取。如联合体投标的,残值分配由联合体各方自行协商确认。)
6、质量要求:符合国务院及省、市、区相关要求,详见《委托搬迁(拆除)服务合同》。
7、时间要求: 60 日历天。具体时间部署按招标人工作进度要求推进。
来源:南通市公共资源交易网
编辑整理:通州在线编辑部

▍爆料(投稿)有奖:您身边的大小事/烦心事/感人事均可,采纳就有红包,请向通州在线网回复:爆料
↓↓↓请点阅读原文访问【通州在线手机端】免费发布供求信息


