↑点击上方“我爱大通州”关注☞知通州 看我爱大通州

11月23日
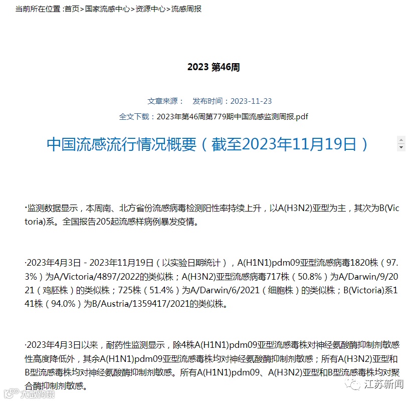
中国国家流感中心网站发布了
2023年第46周第779期
中国流感监测周报
监测数据显示
2023年11月13日-19日
南、北方省份流感病毒检测
阳性率持续上升
以A(H3N2)亚型为主
其次为B(Victoria)系
全国报告205起
流感样病例暴发疫情


来源 | 中国国家流感中心网站、江苏新闻
编辑:通州在线编辑部整理
收藏!金沙地名的由来... ...
收藏!通州的由来... ...
收藏!西亭地名的由来... ...
通州区2023年各个幼儿园招生公告汇总,内附网上报名流程!速看→
更多精彩内容请关注
通州皮哥视频号
“通州皮哥”

▍爆料(投稿)有奖:您身边的大小事/烦心事/感人事均可,采纳就有红包,请向通州在线网回复:爆料
更多精彩内容请关注
通州皮哥视频号
“通州皮哥”


↓↓↓请点阅读原文访问【通州在线手机端】免费发布供求信息、

↓↓↓请点阅读原文访问【通州在线手机端】免费发布供求信息、

