8 月 13 日,沪渝蓉沿江高铁上海至南京至合肥段海门北站综合交通枢纽项目(一期) 初步设计及勘察服务正式启动招标,这意味着南通新机场联动的空铁轨综合枢纽配套工程进入实质性推进阶段,南通 “空铁联运” 战略布局迈出关键一步。
和南通新机场联系紧密:位于机场跑道南侧末端,距离航站楼只有 450 米,通过 GTC 换乘中心实现无缝连接。
规划中的如通苏湖城际、沪通城际以及城市轨交从这里穿过,将形成立体交通网络。
✦地理边界:东边到江海路、南边至坝头镇桥、西边达站西路、北边抵北沿江高铁北侧,涵盖站前路南北区域。
✦建设内容:包括站前广场、落客平台、市政停车场、内部道路、服务中心等,一期总预算 8.5 亿元,总用地约 630 亩。
✦主要设施:
站前广场及落客平台约 3.3 万㎡,服务中心 1 万㎡,集散中心 2.5 万㎡;
市政停车场 4.9 万㎡,其中地面车位 950 个、地下车位 250 个;
新建道路 6.1km、改扩建道路 1.3km,站东路、站西路是双向四车道,站南路为双向六车道。
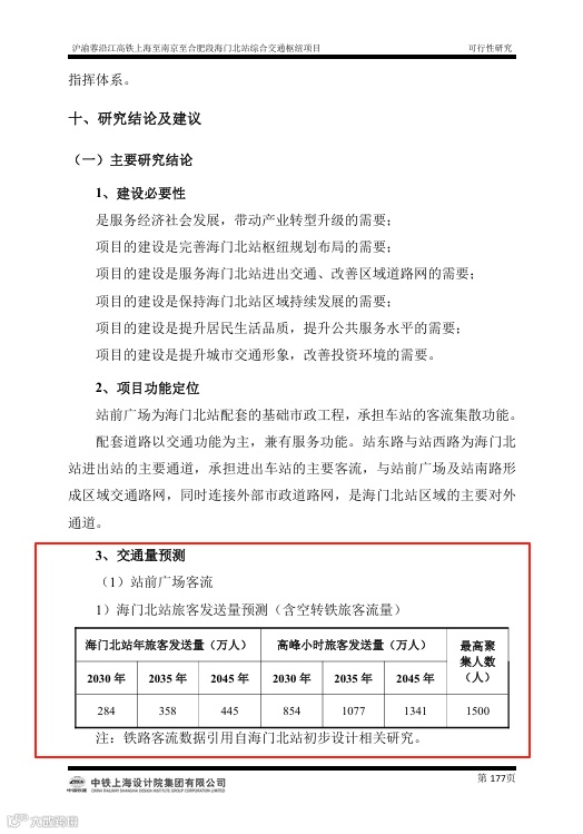
项目对 2028-2045 年的客流进行了多方面预测
旅客发送量
不算空转铁的情况下,2028 年、2030 年、2035 年分别能达到 50 万、100 万、197 万人次;加上空铁联运后,远期高峰小时客流会超过 1300 人。
交通设施规划
社会车:即停即走与停车送客比例精细划分,P+R 车位周转率 1.1 次 / 日;
网约车 / 出租车:按 3:2 配比,精准计算蓄车时长(网约车 20 分钟、出租车 2 分钟);
公共交通:规划 5 条公交线路,首末站规模 1000㎡/ 条,覆盖多方向需求。
海门北站综合枢纽的建设
是南通落实 “长江经济带”“一带一路” 国家战略的重要举措
✔区域联动升级:连接南通新机场和北沿江高铁,打通空铁联运的阻碍,加快融入上海 1 小时都市圈、南京都市圈;
✔城市格局重塑:依靠枢纽打造空港片区(家纺城 + 临空区),带动海门、通州产业协同发展,激发江北沿江的发展潜力;
✔交通能级提升:从节点城市向枢纽城市转变,增强人流、物流、资金流的聚集效果。
在期待的同时,空铁客流的动态匹配、交通设施的弹性扩容,对运营管理是一种考验。南通新机场和海门北站的联动,正在改变城市的时空布局。
本文资料来源:沪渝蓉沿江高铁上海至南京至合肥段海门北站综合交通枢纽项-可行性研究报告
📢 互动话题
南通新机场和海门北站的联动,你觉得这个空铁枢纽会给南通带来什么变化?欢迎留言说说你的看法。
📢 互动话题
小编工资已与
挂钩,一
三分钱
求!打!赏!
通州金沙又一地标商业,惨遭拍卖!
外卖商战烧到通州!
生意火爆,通州北山大饭店开始摆摊了······
通州新建奥体中心?
南通又一知名房企破产清算
通州一网红商场遭拍卖
【图解】来了!2025年通州城区学校施教区范围出炉
商务合作电话(同微信)13776957238
更多精彩内容请关注
通州皮哥视频号
“通州皮哥”
▍爆料(投稿)有奖:
如果你想曝料投诉,可以用手机记录下相关视频或照片,然后添加客服微信:13328097691 发送素材~
更多精彩内容请关注
通州皮哥视频号
“通州皮哥”
🔥 通州人的线上根据地,火速集合!🔥
关注 “我爱大通州” 的你,是否 渴望一个 真实、纯粹的通州本地交流圈?快加入我们“人在通州交流群”
↓↓↓请点阅读原文访问【通州在线手机端】免费发布供求
↓↓↓请点阅读原文访问【通州在线手机端】免费发布供求


