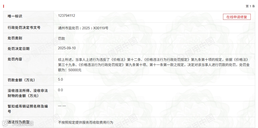
近期,信用南通公示了一则行政处罚。通州观江海花园物业因服务与收费标准严重失衡,被相关部门处以 5 万元罚款,这一事件再次引发通州人对物业服务规范问题的广泛讨论。
2021 年 3 月,南京弘阳物业管理有限公司为观江海花园普通商品住房的前期物业公共服务办理了收费备案,明确小区执行综合管理、公共区域秩序维护、清洁卫生、绿化日常养护等 “五级服务标准”,物业公共服务价格最高收费标准为 1.85 元 /㎡・月(下浮不限)。
随后,南京弘阳物业南通分公司负责该小区的物业服务、物业服务费及公共能耗费收取等工作。2023 年 4 月起,南通分公司正式为观江海花园提供前期物业服务。
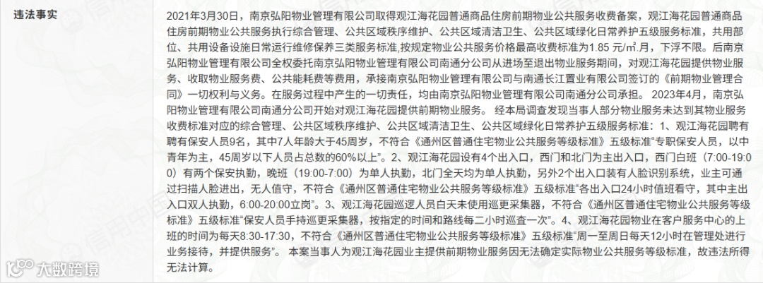
调查发现
弘阳物业的服务多处没达到备案的 “五级标准”
保安人员年龄结构不达标:小区聘有 9 名保安,其中 7 人年龄超过 45 周岁。可《通州区普通住宅物业公共服务等级标准》里的五级标准明确要求,“专职保安人员以中青年为主,45 周岁以下人员占总数的 60% 以上”。
出入口值班不符合规范:小区共 4 个出入口,西门、北门是主出入口。西门白班(7:00-19:00)仅 2 人执勤,晚班(19:00-7:00)为单人执勤;北门全天均为单人执勤;另外 2 个出入口靠人脸识别系统,业主扫码即可进出,无人值守。但五级标准要求 “各出入口 24 小时值班看守,其中主出入口双人执勤,6:00-20:00 立岗”。
巡逻流于形式:巡逻人员白天未使用巡更采集器,可五级标准规定 “保安人员需手持巡更采集器,按指定时间和路线每 2 小时巡查一次”。
客服服务时间不足:物业客户服务中心的上班时间为每天 8:30-17:30,而五级标准要求 “周一至周日每天 12 小时在管理处进行业务接待并提供服务”。
由于无法确定实际物业公共服务的等级标准,此次违法所得无法计算。但最终,南京弘阳物业管理有限公司南通分公司因 “不按照规定提供服务而收取费用”,被依据《价格法》《价格违法行为行政处罚规定》相关条款,罚款 5 万元。
其实,“物业收费不办事” 是不少小区的通病。业主们交着物业费,本盼着能有安全的居住环境、贴心的日常服务,结果却可能遇到:保安形同虚设,陌生人随意进出;公共区域卫生打扫敷衍;客服报修半天没人响应;承诺的健身设施、儿童游乐区迟迟不兑现……
“花钱买服务”最后却像 “花钱买气受”,任谁心里都不痛快。

这次观江海花园物业被罚,也算给不少小区的物业服务公司敲了警钟:物业费不是躺赚的,收费要明明白白,服务更要实实在在。物业的核心是服务,收了业主的钱,就得把服务二字落到实处,而不是收了钱就万事大吉。
📢 互动话题
看到这儿,估计不少业主会忍不住想:
我家物业达标吗? 你是不是也遇到过物业 “拿钱不办事” 的情况?留言区等你聊聊~
📢 互动话题
看到这儿,估计不少业主会忍不住想:
我家物业达标吗? 你是不是也遇到过物业 “拿钱不办事” 的情况?留言区等你聊聊~
小编工资已与
挂钩,一
三分钱
求!打!赏!
通州金沙又一地标商业,惨遭拍卖!
外卖商战烧到通州!
生意火爆,通州北山大饭店开始摆摊了······
通州新建奥体中心?
南通又一知名房企破产清算
通州一网红商场遭拍卖
【图解】来了!2025年通州城区学校施教区范围出炉
商务合作电话(同微信)13776957238
更多精彩内容请关注
通州皮哥视频号
“通州皮哥”
▍爆料(投稿)有奖:
如果你想曝料投诉,可以用手机记录下相关视频或照片,然后添加客服微信:13328097691 发送素材~
更多精彩内容请关注
通州皮哥视频号
“通州皮哥”
🔥 通州人的线上根据地,火速集合!🔥
关注 “我爱大通州” 的你,是否 渴望一个 真实、纯粹的通州本地交流圈?快加入我们“人在通州交流群”
↓↓↓请点阅读原文访问【通州在线手机端】免费发布供求
↓↓↓请点阅读原文访问【通州在线手机端】免费发布供求

