小区消防通道被占没人管?
物业收费糊涂账说不清?
公共收益藏着掖着不公示?
今后,通州所有小区的这些物业乱象或将被整治!
通州区住建局此前发布《通州区住宅小区物业服务品质提升实施方案(征求意见稿)》,目前意见征求公示期已结束。尽管正式方案尚未最终敲定,但从此次征求意见稿(初稿)的内容中,已能清晰看出通州规范物业行为、提升服务品质的明确方向。将通过多重管理手段监督约束全区所有小区物业,着力破解各类物业乱象!
★ 多部门联动监督,小区问题快查快办
针对物业“踢皮球”问题,通州已成立副区长牵头的“红色物业专项工作组”,联合多部门及镇街季度统筹,破解部门推诿难题。
各镇街设专门物管办,重点整治违规收费、侵占公共收益等乱象,对消防通道被占等高频投诉问题快查快办。执法力量下沉小区,公示部门联系方式,快速处置物业纠纷。
★服务强制规范,糊涂账与失信零容忍
方案要求物业落实“阳光公示”,在小区显著位置公开负责人电话、投诉渠道、收费标准等关键信息,杜绝收费与服务糊涂账。
住建部门将开展物业专项检查,核查合同履约等情况,问题需整改闭环并建立长效机制。物业若违法失信,将被纳入“黑名单”禁止参与本区政府物业项目招标。

★ 业主自治升级,党员带头守规
2026年底前,全区小区业委会(物管会)组建率力争达70%,暂不达标小区由镇街推动组建物管会代行职责。方案鼓励党员业主参与管理,提高业委会党员成员比例,“两代表一委员”可参选,提升管理公信力。
党员干部将带头缴纳物业费,长期拖欠且影响恶劣的公职人员,经催缴、公示1个月仍不缴纳的,将抄告所在单位协助催缴,带动居民遵守小区规定。
★创新破解痛点,智慧提效
维修资金使用开通“绿色通道”,5万元以下紧急维修项目由镇街直接审批;公共收益需定期公示收支结余,业委会换届将做专项审计,保障业主知情权。
★ 聚焦“两升一降”,提升物业品质
此次物业提质征求意见稿(初稿),聚焦群众反映强烈的物业问题,明确通过规范服务、提升履约率等,推动小区物业服务实现“两升一降”——公示率、履约率提升,投诉率下降。
从多部门监督到阳光公示,从业主自治到智慧管理,通州以多重手段约束物业,有望破解“收钱不办事”的乱象。
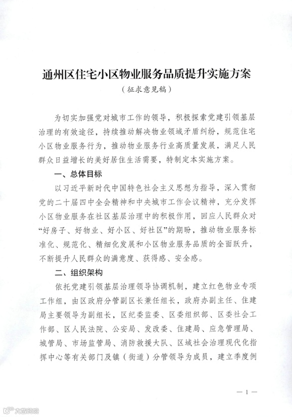
通州区住宅小区物业服务品质提升实施方案(征求意见稿)
📢 互动话题
欢迎在评论区留言,说说你家小区物业存在哪些亟待解决的问题,你对此次物业提质行动有哪些期待?你认为通州哪些物业或小区将优先被整治?
小编工资已与
挂钩,一
三分钱
求!打!赏!
通州金沙又一地标商业,惨遭拍卖!
外卖商战烧到通州!
生意火爆,通州北山大饭店开始摆摊了······
通州新建奥体中心?
南通又一知名房企破产清算
通州一网红商场遭拍卖
【图解】来了!2025年通州城区学校施教区范围出炉
商务合作电话(同微信)13328097691
更多精彩内容请关注
通州皮哥视频号
“通州皮哥”
▍爆料(投稿)有奖:
如果你想曝料投诉,可以用手机记录下相关视频或照片,然后添加客服微信:13328097691 发送素材~
更多精彩内容请关注
通州皮哥视频号
“通州皮哥”
🔥 通州人的线上根据地,火速集合!🔥
关注 “我爱大通州” 的你,是否 渴望一个 真实、纯粹的通州本地交流圈?快加入我们“人在通州交流群”
↓↓↓请点阅读原文访问【通州在线手机端】免费发布供求
↓↓↓请点阅读原文访问【通州在线手机端】免费发布供求

