
11月23日,北京市人社局发布了2019年各级机关公务员招录公告,开启了新一轮的招考工作。为方便大家查看,勘测联合网对普通职位表进行了整理,筛选出了一些与测绘、地理信息、勘察、地质、水利等领域相关的岗位表给大家参考。
由于展示内容有限,我们只筛选了部分最核心关键的岗位信息,如果大家想查看更加完整的岗位信息,可点击阅读原文登入北京市人社局官网进行查看,或者自行下载岗位表查阅。
网上报名时间:
2018年11月26日9:00至2018年11月30日18:00
报名网址:北京市人社局
www.bjrbj.gov.cn
缴费时间:
2018年12月2日0:00至2018年12月4日24:00
打印准考证时间:
2018年12月11日9:00至2018年12月16日18:00
笔试时间:
12月16日上午 9:00-11:00
12月16日下午 14:00-16:30
面试时间:2019年3月
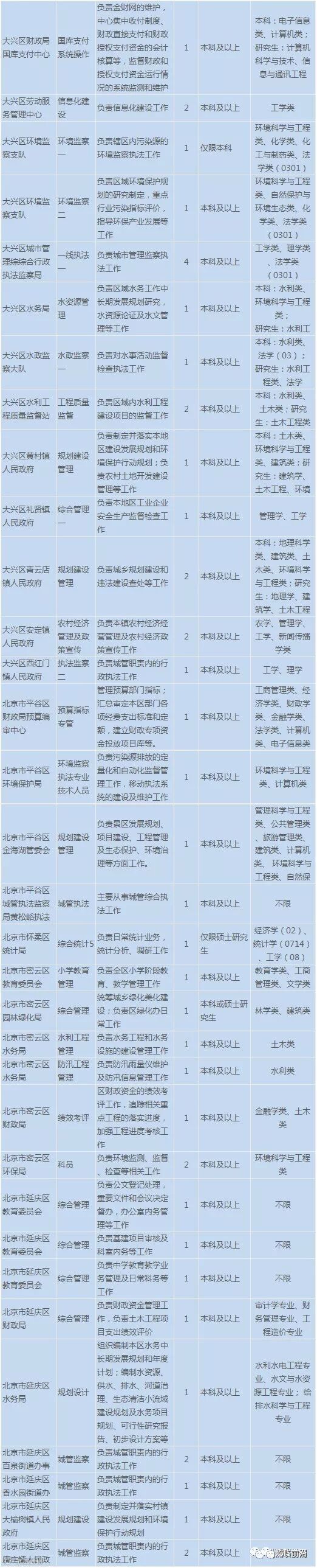
下表为勘测联合网整理的部分行业相关的岗位招录信息







文章转载于勘测联合网
版权归原平台作者所有
- END -
华为、腾讯、阿里、网易员工下班时间大曝光,靠加班,你是赢不了他们的


