
国土调查办发〔2019〕14号
各国家级核查任务承担单位:
根据《第三次全国国土调查实施方案》(国土调查办发〔2018〕18号)和《第三次全国国土调查成果国家级核查方案》(国土调查办发〔2019〕4号),国务院第三次全国国土调查领导小组办公室制定了《第三次全国国土调查成果国家级核查监理方案》,现予以印发,请在具体工作中遵照执行。
国务院第三次全国国土调查领导小组办公室
2019年5月23日
第三次全国国土调查成果国家级核查监理方案
为顺利推进第三次全国国土调查(以下简称“三调”)成果国家级核查监理工作,把住关键环节,守好质量关口,根据《第三次全国国土调查成果国家级核查方案》(国土调查办发〔2019〕4号),制定本方案。
一、目标任务
监理工作是“三调”成果国家级核查工作的重要组成部分,是保障核查成果准确可靠的重要手段。
(一)主要目标
坚持国家立场和实事求是原则,建立科学、完善的“三调”成果国家级核查监理体系,全程跟踪监督核查工作进度和质量。监理工作跟踪监督“三调”成果国家级核查的前期准备、资料检查、内业核查(抽样检查、逐图斑检查)、复核、外业核查(“互联网+”在线核查、外业实地核查)等关键环节,检查核查成果的准确性和可靠性,监督核查承担单位及时纠正发现的问题,确保“三调”成果真实准确可靠。
(二)主要任务
1. 对国家级核查进度进行监理。根据国家级核查任务总体安排,采取多种方式对各任务承担单位的生产进度有计划、有重点的进行检查和控制,保证国家级核查任务在计划时间内完成。
2. 对国家级核查承担单位的工作过程进行监理。主要包括对工作的程序、方法和质量控制措施等各方面进行监督检查。
3. 对国家级核查成果的质量进行监理。对经国家级核查的县级调查成果开展监理检查,检查地类、边界、属性标注等信息是否与实地现状的一致性和准确性,检查国家级核查成果的齐全性、规范性和正确性。
4. 对国家级核查成果的质量进行评定。依据国家级核查成果质量技术评分标准,通过现场和成果监理,对国家级核查承担单位的成果质量进行评定。
二、原则和依据
(一)监理原则
1. 公开透明原则。监理的实施要求、监理内容、评分标准等各项标准规范全部予以公开,监理结果及时公告,监理工作透明。
2. 公平公正原则。统一监理要求与评分标准,严格监理工作的监督和管理,确保监理工作公平公正。
3. 实事求是原则。对现场监理如实记录,对核查成果客观评分,确保监理全流程有规可依、有据可查。
4. 工作回避原则。监理人员不得监理所在单位注册地、实际办公地的全省(区、市)范围内的县级调查单元,也不得监理所在单位负责调查或核查(含国家级和省级核查)的县级调查单元。
5. 随机分配原则。监理任务不预先指定监理人员或监理小组。全国三调办根据设定条件采取适当方式,对每项任务随机安排监理人员或监理小组。
(二)监理依据
1. 《第三次全国土地调查总体方案》(国土调查办发〔2018〕1号)
2. 《第三次全国国土调查实施方案》(国土调查办发〔2018〕18号)
3. 《第三次全国国土调查技术规程》(TD/T 1055-2019)
4. 《第三次全国国土调查成果国家级核查方案》(国土调查办发〔2019〕4号)
5. 《第三次全国国土调查成果国家级核查技术规定》(国土调查办发〔2019〕12号)
6. 《国务院第三次全国国土调查领导小组办公室关于加强第三次全国国土调查质量管理保证调查数据真实性的通知》(国土调查办发〔2019〕5号)
7.《第三次全国国土调查技术问答》(国土调查办发〔2019〕6号)
8. 《国务院第三次全国国土调查领导小组办公室关于调整第三次全国国土调查有关内容与要求的补充通知》(国土调查办发〔2019〕7号)
9.《第三次全国国土调查技术问答》(第二批)(国土调查办发〔2019〕9号)
10. 《国务院第三次全国国土调查领导小组办公室关于明确第三次全国国土调查县级调查成果报送要求的通知》(国土调查办发〔2018〕22号)
三、监理人员组成及要求
监理人员从40家“三调”成果国家级内业核查承担单位推荐的人员中,经培训考核后按每单位2人择优选用,共计80人。监理人员工作要求如下:
(一)参加监理的人员必须通过考核,考核不合格的退回核查承担单位,并重新抽调人员,直到考核通过为止。
(二)监理人员应对监理的调查(核查)成果,及监理过程中的记录、意见、未经公布的监理结果和其他可能影响监理公正性及有损国家或有关单位利益的信息进行保密。
(三)监理人员一律不得接受核查承担单位或地方有关部门的宴请、娱乐及馈赠的礼品、礼金。
(四)全国三调办对监理人员的工作状况进行考评,包括定期的业务考核,监理人员考评不合格或违反相关规定的,返回核查承担单位,并重新抽调符合要求的人员。
四、职责分工及工作流程
(一)职责分工
1. 全国三调办负责核查监理工作的组织领导和日常管理,协调解决监理工作中的重大问题,对整个核查监理工作负总责。
2. 全国三调办择优选择作风正派、技术过硬的监理人员担任监理小组组长,负责小组的管理,组织开展日常监理工作,检查把关小组监理结果建议,完成全国三调办交办的各项任务。
3. 监理人员接受全国三调办的领导,按照全国三调办明确的分组和分工安排,承担具体核查监理任务,对所承担的监理工作及其监理结果负责;同时,负责与所在核查承担单位的联系沟通。
(二)工作流程
“三调”成果国家级核查监理工作主要包括准备工作、前期准备监理、内业核查监理和外业核查成果监理等,其工作流程(流程图见附件1)为:

1. 准备工作。全国三调办组织做好监理人员、软硬件、办公场所等准备工作。
2. 前期准备监理。全国三调办采用随机抽查的方式,组织监理人员对各核查承担单位的前期准备情况进行监理。
3. 内业核查监理
(1)内业核查现场监理。全国三调办采用随机抽查的方式,不定期到内业核查承担单位作业现场,对其核查工作开展及管理情况等进行监理。
(2)内业核查成果监理
①成果接收与上传。全国三调办指定监理人员专人负责接收内业核查承担单位提交的成果,通过高速网络上传至磁盘阵列统一管理,待监理工作完成后返还移动硬盘数据。整个过程均通过管理系统操作完成。
②数据备份管理。核查成果数据统一存储在磁盘阵列中,监理人员只有下载本人所负责监理成果的权限,且无修改权限。监理发现的问题,一律返回内业核查承担单位修改。
③任务分配。全国三调办根据工作回避原则及设定条件,随机安排内业核查成果监理任务。对可能影响监理公正性的任务安排,监理人员应主动提出回避。
④监理检查。监理人员在接到任务后3个工作日内,依据技术规定完成监理任务,通过管理系统上报监理结果建议。各监理小组组长对本小组监理结果建议进行检查,发现问题及时返回监理人员修改。经检查无问题后,通过管理系统将本小组监理结果意见提交全国三调办。
⑤质量评定。各监理小组依据监理检查情况,拟定核查成果质量评定建议,提交全国三调办。
⑥结果审核。全国三调办随机抽取不少于10%的监理结果,组织人员进行复核检查,发现问题、及时纠正,并对监理小组提交的核查成果质量评定建议进行审核。
⑦反馈修改。全国三调办经复核检查无问题的,形成最终监理结果和质量评定意见,明确专人反馈给核查承担单位进行整改。其中质量评定不合格的,要求核查承担单位重新开展内业核查。
4. 外业核查成果监理。对“互联网+”在线核查成果和外业实地核查成果进行监理和质量评定,其工作流程(包括任务分配、监理检查、质量评定、结果审核、反馈整改等)等同内业核查监理工作流程。
5. 技术难题处理。整个监理过程,建立实行监理工作周例会和日常提问解答制度。针对监理工作中出现的技术难题,由全国三调办组织集中讨论、形成解决方案后,统一下发各监理人员和核查承担单位参照执行。
五、监理内容及要求
(一)前期准备监理
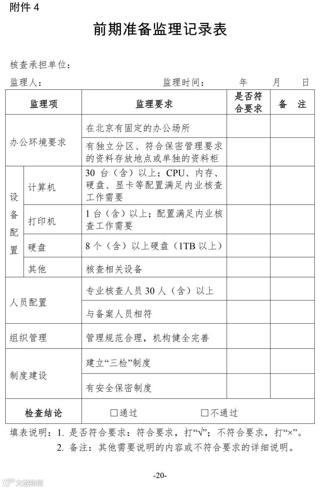
主要内容:检查核查承担单位的办公环境、设备配置、人员配置、组织管理以及制度建设等,是否满足国家级核查工作要求,记录监理结果。具体操作上,先由核查承担单位填写设备配置情况表(附件2)、人员配置情况表(附件3)报全国三调办,全国三调办组织监理人员检查其前期准备工作是否到位,并填写前期准备监理记录表(附件4)。不符合要求的,全国三调办责令核查承担单位责令限期整改;核查承担单位在整改完成后,向全国三调办申请再次监理,直至达到要求。
指标要求:
1. 办公环境要求
(1)核查承担单位在北京有固定的办公场所。
(2)核查承担单位有独立分区、符合保密管理要求的资料存放地点或单独的资料柜。
2. 设备配置要求
(1)计算机:数量,30台(含)以上;CPU、内存、硬盘、显卡等配置满足内业核查工作的需要。
(2)核查相关设备:打印机1台(含)以上,8个(含)以上硬盘(1TB以上)。
3. 人员配置要求
(1)专业核查作业人员30人(含)以上。
(2)与报送全国三调办备案的作业人员相符。
4. 组织管理要求:核查工作组织管理规范合理,组织机构健全完善。
5. 制度建设要求:建立健全了“三检”(自检—互检—专检)制度、安全保密制度等。
(二)内业核查监理
1. 现场监理
主要内容:检查核查承担单位的基本情况、核查技术方法、质量控制措施及工作管理情况等,填写内业核查现场监理记录表(附件5),编写现场监理报告(附件6)。存在问题的,将现场监理报告通知核查承担单位,责令整改。现场监理结果报全国三调办。
指标要求:
(1) 基本情况检查。再次检查核查承担单位的办公环境、人员和设备情况等,是否满足前期准备监理的具体要求。
(2)技术方法检查。检查核查承担单位在资料检查、自动筛查、乡镇抽查、地类抽查、边界抽查、复核等过程中,采用的技术方法是否符合《第三次全国国土调查成果国家级核查技术规定》(国土调查办发〔2019〕12号)的要求。
(3)质量控制措施检查。检查核查承担单位开展工作过程中,是否严格执行质量控制制度,质量控制措施是否有效。具体检查是否配备专门的质量检查人员;有无自检、互检、专检记录,记录是否真实、符合要求;“三检”记录表中记录的问题是否进行处理,处理结果是否正确。
(4)工作管理情况检查。检查核查承担单位开展工作过程中,保密措施是否落实;资料档案管理是否符合要求;是否存在其他违反合同要求的情况。
2. 内业核查成果监理
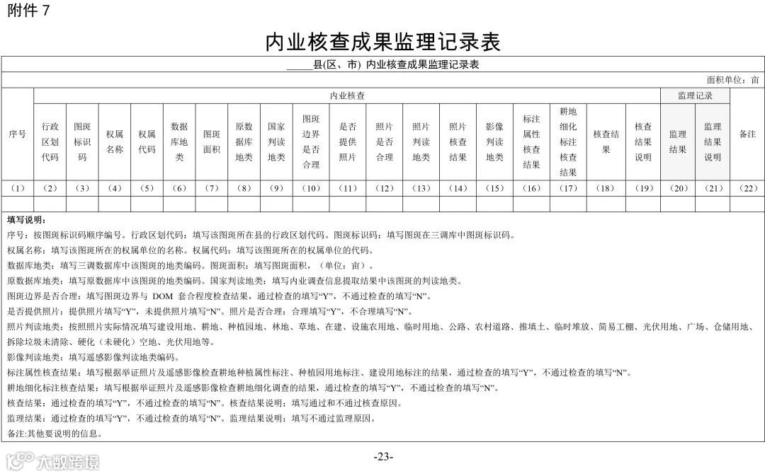
主要内容:全面检查内业核查成果的时效性、完整性、规范性和有效性,重点检查图斑地类、边界、属性标注等信息与实地现状一致性和准确性核查,以及举证照片合理性核查等成果的正确性,填写内业核查成果监理记录表(附件7)。依据监理检查情况,评定内业核查成果质量,填写内业核查成果质量评定表(附件8),并遵循公正公平公开原则定期在一定范围内予以公开。其中:
(1)全面检查。以县级调查单元为单位,对经内业核查承担单位检查并判断为错误和疑问的图斑进行100%全面检查,逐图斑记录内业核查承担单位的错误图斑认定是否正确、疑问图斑认定是否合理。
(2)抽样检查。以县级调查单元为单位,对经内业核查承担单位检查并判断为正确的图斑,采用抽样检验方法进行检查。其中,对按照国家依据影像判读地类调查的图斑,随机抽取10%检查图斑认定是否正确;对重点地类图斑和未按照国家依据影像判读地类调查的图斑,随机抽取600个检查图斑认定是否正确。
(3)其他检查
①时效性检查:检查内业核查承担单位提交核查成果的时间是否超出规定的时间。
②完整性、规范性和有效性检查:检查内业核查成果中的矢量成果、图件成果、核查记录表、内业核查结果报告等,是否完整、规范;成果内容、数据、表示、格式和命名等,是否符合《第三次全国国土调查成果国家级核查技术规定》(国土调查办发〔2019〕12号)的标准要求,是否存在逻辑错误。
3. 质量评定要求
(1)错误分类。内业核查承担单位对“地类认定明显错误图斑”判断不正确的,监理检查视为一类错误;对“非明显地类认定错误的图斑”判断不正确的,监理检查视为二类错误。
(2)计算差错率。以县级调查单元为单位,对比监理检查结果与内业核查承担单位检查结果,统计内业核查承担单位图斑认定的错误(含一类错误和二类错误)图斑个数,计算内业核查成果差错率,并对内业核查成果质量进行评定。差错率(Hr)是指“监理检查发现的错误图斑数量”占“监理检查的图斑数量”的比重,公式如下:

公式中:
Nbr——指监理检查发现的错误图斑数量。
Nb——指监理检查的图斑数量。
(3)质量评定
以县级调查单元为单位,内业核查成果经监理检查发现存在下列情况之一的,认定该县级调查单元内业核查成果不合格(不重复计算不合格次数),并要求核查承担单位重新开展内业核查:
①一类错误图斑超过2个(不含)的;
②差错率(Hr)超过1%(不含)的;
③核查成果未按时提交的;
④核查成果存在严重的完整性、规范性和有效性问题,且对监理工作造成实质性影响的。
其中,对于因客观原因需延期提交核查成果的情况,内业核查承担单位应及时提交书面申请(应说明延期原因、改进措施、申请延期天数等内容),待全国三调办同意延期后,在延期期限内提交成果的,监理检查不认定为核查成果不合格。
(三)外业核查成果监理
主要内容:监理检查“互联网+”在线核查和外业实地核查的举证成果实地照片、核查记录表及核查结果报告是否完整、规范,判断外业核查成果的合理性、真实性,填写“互联网+”在线核查成果监理记录表(附件9)或外业实地核查成果监理记录表(附件10)。依据监理情况,评定外业核查成果质量,填写“互联网+”在线核查成果质量评定表(附件11)或外业实地核查成果质量评定表(附件12),并遵循公正公平公开原则定期在一定范围内予以公开。
质量评定要求:
1. 计算差错率。以县级调查单元为单位,对比监理检查结果与外业核查承担单位检查结果,统计外业核查成果中的错误图斑个数,计算外业核查成果差错率,并对外业核查成果质量进行评定。
差错率是指“监理检查发现的错误图斑数量”占“外业核查成果的全部检查图斑数量”的比重,公式如下:

公式中:
Nbr——指监理检查发现的错误图斑数量。
Nb——指外业核查成果的全部检查图斑数量。
2. 质量评定方法同内业核查成果监理的质量评定要求。
六、监理成果
监理成果主要包括制度文件、现场监理成果、县级调查单元核查成果的监理成果、其他成果。
(一)制度文件
包括监理工作依据的各类规章制度和政策文件等。
(二)现场监理成果
现场监理成果包括现场监理记录表和现场监理报告。
现场监理报告,是对核查承担单位的现场监理情况进行的总结,根据监理工作的需要不定期编写。
(三)县级调查单元核查成果的监理成果
县级调查单元核查成果的监理成果包括监理记录表和质量评定表。
1. 内业核查成果监理记录表。
2. “互联网+”在线核查成果监理记录表。
3. 外业实地核查成果监理记录表。
4. 内业核查成果质量评定表。
5. “互联网+”在线核查成果质量评定表。
6. 外业实地核查成果质量评定表。
(四)其他成果
包括监理过程中形成的意见、建议、通知、记录和日志等。
1. 核查单位提交的设备配置情况一览表、人员配置情况一览表和派送监理人员一览表。
2. 前期准备监理记录表。
七、复查申请制度
核查承担单位对监理检查结果有异议的,在接到监理成果2日内可以书面形式向全国三调办核查组提出复查申请。全国三调办核查组将根据实际情况安排复查工作。在所涉及问题不违反核查技术规定原则,或对质量评定结果不产生重大影响的情况下,原有监理结果不作更改。
八、监理质量奖惩
为发挥监理工作在保证“三调”成果质量中的最大作用,促使监理人员不断提升业务能力水平和责任意识,督促监理人员按规定时限和技术要求做好监理工作,确保“三调”成果国家级核查按时保质保量完成,全国三调办将根据监理成果和检查情况对监理人员进行奖惩:
(一)对自觉抵制弄虚作假行为、及时举报各种说情打招呼、递条子行为的监理人员,经核实属实后,给予通报表扬,并建议监理人员所在单位给予适当奖励。
(二)对因责任心或技术能力水平问题,导致应发现问题而未发现的监理人员,视情节轻重给予口头批评、内部通报批评或向所在单位通报等处罚。
(三)对多次出现“应发现问题而未发现”情况,经批评教育后改善不大的监理人员,将记监理人员所在单位一次不合格,并按合同规定对监理人员所在单位予以处罚。
(四)对频繁出现明显错误或情节特别恶劣、严重影响监理工作总体质量的监理人员,一律退回监理人员所在单位并通报,同时记监理人员所在单位一次不合格,按合同规定对监理人员所在单位予以处罚。
(五)对工作中弄虚作假的监理人员,一经发现并查实,将依据相关法律法规和合同规定,对监理人员所在单位进行处理,并责成监理所在单位对监理人员及相关负责人进行处罚。
九、其他保障措施
为保证监理工作的有序进行,应建立监理人员管理、保密等工作制度。采取标准化、规范化的工作模式,严格按照监理细则的各项技术要求开展监理工作,加强监理人员管理。制定严格的安全保密管理制度,从资料管理、数据保密、计算机安全、工作场所防护等方面进行数据安全监督和检查,保证监理工作中数据及资料的安全性。
附件:
1. “三调”成果国家级核查监理工作流程图
2. 设备配置情况一览表
3. 人员配置情况一览表
4. 前期准备监理记录表
5. 内业核查现场监理记录表
6. 现场监理报告
7. 内业核查成果监理记录表
8. 内业核查成果质量评定表
9. “互联网+”在线核查成果监理记录表
10. 外业实地核查成果监理记录表
11. “互联网+”在线核查成果质量评定表
12. 外业实地核查成果质量评定表
文章转载于自然资源部


