大数跨境
0
0

6月刊 | 中国租赁住宅行业监测报告-市场篇

6月刊 | 中国租赁住宅行业监测报告-市场篇 克而瑞长租
2021-07-13
0
导读:关注「克而瑞租售」并星标,开启租赁市场全视野
*本文对报告部分内容做了摘录分析。如需完整或节选版《中国租赁住宅行业监测报告6月刊》,请至文末添玑数据平台内扫码购买,或咨询微店客服。

2021年6月:

政策方面,国务院常务会议召开,聚焦增加租赁供给,降低住房租赁企业税负。

土地投拓方面,本月集中供地告一段落,上海成都2城成交11幅租赁地块,总建面约40.38万方;截至2021年6月,重点八城含自持土地累计成交量达486幅。行业受政策引导,众多企业响应号召积极部署、聚焦精细运营,行业间战略合作动向频繁。

金融方面,住房租赁企业融资仍以发行住房租赁专项公司债券为主,保障性租赁住房被纳入公募REITs试点项目,租赁住房公募REITs迎来发展新突破。

城市方面,55城量跌价升,随着毕业季的到来,租赁需求不断被释放;重点8城集中式公寓租金维稳,分散式公寓和个人房源波动较为显著。8城共计新增7个项目,合计超2200间房源。

  租金测算(略)


1

政 策 动 态 
 
  ① 权益保障 & 金融供应 & 租赁税收  
6月,国务院常务会议召开,聚焦增加租赁供给,降低住房租赁企业税负;广西住建部门拟出租赁住房新政,为解决新市民、青年人租房难题。

表:2021年6月权益保障相关政策

表:2021年6月租赁供应相关政策

表:2021年6月金融税收相关政策

  ② 市场监管  
6月,发改委印发《保障性租赁住房中央预算内投资专项管理暂行办法》;北京印发《关于进一步推进非居住建筑改建宿舍型租赁住房有关工作的通知》。

表:2021年6月市场监管相关政策


2

投 拓 动 态 

  ① 租赁用地  
2021年6月,重点22城首批集中供地进入尾声,苏州、长沙、郑州、合肥、成都、上海、武汉7城第一批涉宅用地集中入市,长春第二批集中供地入市,共成交租赁土地(多以配建方式)24幅,总建筑面积累计约87.02万方,其中长春以出让3幅租赁用地,总成交面积约36.37万方居于首位。

值得一提的是,上海本次土地出让成交8幅纯租赁用地,成交建面29.83万方。

6月,重点22城的集中供地完美收官,土地供应向租赁用地倾斜。重点监测核心八城中,上海、成都2城成交11幅租赁地块,总建面约40.38万方。

从时间序列上看,2017年7月至2021年6月全国重点8城租赁用地成交量累计值已达329幅,总建面约1685.10万平方米,其中上海、杭州、南京3城租赁地块成交量排名前3,共计248块,占比75.38%。
注:北京、上海租赁土地统计中不包含集体土地,广州、深圳只统计土地中只租不售部分建面,成都统计土地属性为纯住宅的人才公寓用地以及无偿移交租赁住房部分。

  ② 含自持住宅用地  
6月,两集中供地的22城中有七城完成了首批涉宅用地的成交,其中杭州、宁波、福州、天津共成交51幅需自持租赁用地,成交建筑面积约108.89万方。其中成都以出让32幅租赁用地,总成交面积约70.73万方居于首位。

6月,重点监测八城中成都、上海二城出现含自持租赁用地成交活动,共成交36幅,总成交建筑面积74.57万方。

总体来看,2016年初至2021年6月以来,重点八城含自持土地累计成交量达486幅,杭州和上海分别以204幅、157幅排在前两位,成交总自持建面各约为327.93万方、235.68万方。
注:上海配建自持部分计入自持住宅用地,而非配建租赁

后疫情时代,市场触底反弹,2021年上半年度租赁用地成交建面256.89万㎡,同比上涨38.62%。价格方面,近年来的成交均价显现U形走势,低点出现在2018年,此后企稳上扬,2020年、2021年成交均价持续走高,环比涨幅达28.87%、40.93%。2020年,深圳有部分只租不售型人才公寓用地入市,由于地块包含可售型部分,整体拉高了城市均价;2021年,上海杨浦区一块租赁用地成交楼板价22600元/㎡,拉高了整体均价。 
注:租赁用地成交均价仅为纯租赁用地成交价格。

2017年八城自持用地成交密集,共成交约335.87万方。2018年起,因政策有所放松,八城自持用地成交逐年减少,2020年总成交自持面积仅87.99万方。2021年,受“两集中”政策引导,自持用地比例提升,截至6月,已成交193.80万方,超越前面三年全年水平。成交均价方面,近年来逐年降低,目前自持用地成交均价为14373元/㎡。

  ③ 行业收并购及股权变更  
十四五开局之年,住房租赁上升到了国家战略层面,“解决大城市住房问题”成为工作重点。

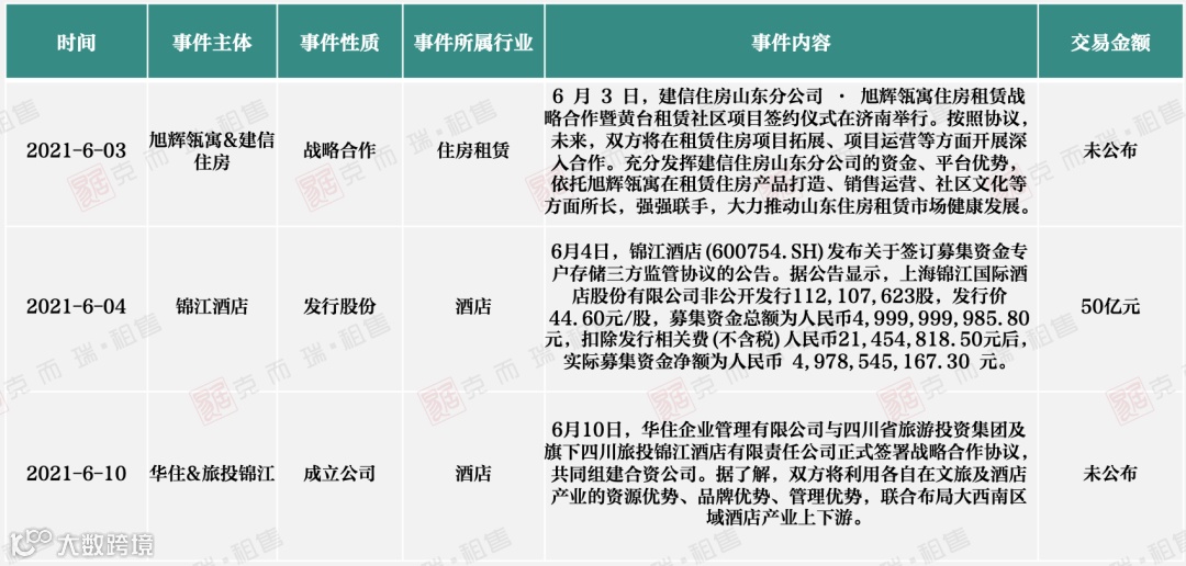
在政策引导下,众多企业响应号召积极部署、聚焦精细运营:华润置地成立润沃住房租赁、恒隆地产推出高端服务式寓所品牌“恒隆府”、建信住房山东分公司与旭辉瓴寓住房租赁达成战略合作等,这些举措将有效缓解一二线城市的住房供需矛盾,提升租赁居住品质,推动住房租赁市场健康稳健发展。


3

金 融 动 态 

6月,住房租赁企业融资仍以发行住房租赁专项公司债券为主。近年来,住房租赁行业在金融上不断探索创新,但一直未取得实质性突破。7月2日,国家发改委发布了《关于进一步做好基础设施领域不动产投资信托基金(REITs)试点工作的通知》,保障性租赁住房被纳入公募REITs试点项目,租赁住房公募REITs迎来发展新突破。


4

城 市 动 态 
 
  ① 全国55城市场  
1)55城量价变化
今年以来,全国55城个人房源租金整体呈现上升趋势,本月租金为33.96元/平米/月,较上月环比提升0.35%,而较去年同期同比上升9.90%。从年初的响应“就地过年”,促进了一波租赁市场行情,加之毕业季的来临,市场将逐渐进入行业旺季,本月租金水平达到年内峰值。

2021年以来,全国55城个人房源新增供应量起伏显著,本月个人房源新增供应量为482418间,环比上涨5.12%,较去年同期同比下跌38.30%,近四成。随着毕业季的到来,行业将进入传统租赁旺季,租赁需求也将被进一步释放。

随着年初响应“就地过年”促进了一波租赁市场,毕业季的到来将租赁市场推向传统行业旺季,本月租金水平达到年内峰值,7、8月租赁需求将被进一步释放。

2)55城租金变化(略)
3)55城新增供应(略)
4)55城套均总价(略)

 ② 重点8城市场  
1)8城整体租赁市场
>> 8城租赁价格指数(略)

>> 8城各类型房源租金情况(略)

>> 8城招聘人数(略)

>> 8城招聘行业(略)

>> 8城招聘平均薪资(略)

>> 8城集中式公寓新增供应(略)
6月,八大重点城市共计新增7个集中式公寓,共计2217间房源。

2)单城市租赁市场

【 深 圳 篇 】

租赁用地:深圳租赁土地成交也表现出一定的季节性趋势,成交主要集中在一、四季度。2019年深圳计划供应租赁住房相关用地39万方,实际完成率较低。2020年政府供应力度加大,1-7月合计供应37.2万方,为历年来成交峰值。10月份租赁住房用地交易再创新高,之后成交市场热度直线下降,截至2021年6月,已经连续8个月未见成交租赁土地。 

自持住宅:近三年深圳住宅竟配建体量约32.2万方,其中2019年出让最为密集,出让体量约21万方,占比高达2/3。2020年上半年竟配建地块相对较少,5月龙光以楼面价63165元/平米竞得一块宅地,配建人才房40760平。11月配建地块成交高达8块,配建人才租赁住房共计25.5万平方米,此后12月又出让2宗配建人才房面积总计为4.1万方的地块。2021年前4月则未发生含自持住宅土地交易。直至2021年5月,“两集中”政策下竞配建2块租赁用地。6月无自持土地出让。
注:深圳出让地块中只租不售部分建面计入了租赁用地的统计中,未计入含自持住宅部分。

6月,深圳的分散式公寓租金环比提升6.97%,经过去年分散式公寓爆雷频繁的负面影响,如今的分散式公寓品牌受监管,租金逐渐恢复常态。

【 杭 州 篇 】

租赁用地:为了培育租赁住房市场发展,杭州推出自2018年始,未来3年新增租赁住房用地占商品住宅比例约30%的计划。依据计划,2020年杭州推出租赁住宅用地面积将超过200万方。

从实际成交量来看,杭州2020年共成交15宗租赁用地,总建面达101.32万方,与计划租赁土地供应量存在一定差距。从时间上来看,成交活动主要发生在当年的1、4、5、6、8、9、10月,其中10月交易量创下3年内新高,虽然只成交了1宗地块,但是该地块建筑面积高达37.64万方,交易价格为12亿人民币。

2021年1月,租赁土地成交市场回暖升温,一共成交3幅纯租赁或具有租赁属性地块,总规划面积达7.99万方。2-4月无成交记录。5月,杭州“两集中”供地成交30幅租赁用地,成交建面41.32万方。6月无租赁用地出让。 

含自持住宅:杭州自持土地的竞拍规则为竞自持,当竞拍价达到最高限价时,转入竞自持比例。近三年,杭州住宅自持体量将近262万方,居重点城市首位。2020年成交有所放缓,总体量约26.6万方,同比降幅12.8%。

2021年1-3月,杭州先后共出让了32宗含自持比例土地,合计自持面积达29.2万方,4月无成交记录。5月成交41幅竞自持用地,成交面积69,77万方。并有13宗地块竞自持比例超过了20%,竞自持比例最高达到40%。

6月,杭州集中式公寓租金环比提升6.33%,部分项目对租金做了调整,新开项目整体租金价格高出均价,带动整体租金上涨。

【北京篇、上海篇、广州篇、南京篇、武汉篇、成都篇】(略)
(△ 完整版月报购买,现在也可以咨询微店客服啦!)



  END  

往期推荐

本周行业热点资讯

2021年6月中国长租公寓品牌传播力榜

5月刊|中国租赁住宅行业监测报告-市场篇

5月刊|中国租赁住宅行业监测报告-企业篇

2021年上半年企业资产持有规模排行榜

首批“两集中” 租赁用地成交图鉴

《赁客秀》第4期 有巢国际公寓社区 实拍探访

《伟伟道来》第4期 首批“两集中”租赁用地成交图鉴

政策“组合拳”强强出击,住房租赁公募REITs迎来发展新突破

“两集中”之下,租赁住房用地的“生”与“活”



活动回顾 :第五届地新引力峰会「住房租赁论坛」


后台输入 对应数字 即可查询 


101:合作/业务咨询/媒体联系/领取机构月报完整版
102:CRIC城市租售系统试用
103:入行业群
104:了解克而瑞租售
105:报告、数据的购买/浏览我们的添玑平台商品


《中国住房租赁白皮书》修订版,上架啦!



克而瑞租售提供什么?

(文章内容仅为作者个人观点,不代表所在企业观点)



【声明】内容源于网络
0
0
克而瑞长租
克而瑞长租,是深耕中国住房租赁市场的第三方观察平台,依靠克而瑞独有的大数据系统,每月产出原创专题研究、定期汇总行业榜单,为您提供租赁市场全视野。
内容 618
粉丝 0
克而瑞长租 克而瑞长租,是深耕中国住房租赁市场的第三方观察平台,依靠克而瑞独有的大数据系统,每月产出原创专题研究、定期汇总行业榜单,为您提供租赁市场全视野。
总阅读28
粉丝0
内容618