大数跨境
0
0

「赁视野」| 保障性租赁住房 城市篇:武汉

「赁视野」| 保障性租赁住房 城市篇:武汉 克而瑞长租
2022-02-23
1
导读:关注「克而瑞租售」并星标,开启租赁市场全视野


武汉作为长江中游城市群的领头城市,全国重要的工业基地、科教基地和综合交通枢纽,对周边城市人口的吸附力一直较强,近年来更是在户籍政策放宽的利好下实现了人口的快速增长。根据第七次人口普查,武汉2020年的流动人口为394.54万人,与 2010 年第六次全国人口普查相比,十年间流动人口增加 129.70万人,增长48.97%。与此同时,武汉科教资源丰富,2020年武汉在校大学生数量为139.9万,且呈现逐年递增态势,每年高校毕业生人数超30万人。

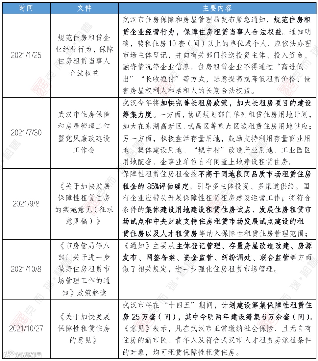
随着流动人口及高校毕业生留汉人数的上升,城市未来租赁需求将不断上涨。为缓解新市民和新青年住房困难,武汉市将在“十四五”期间,计划建设筹集保障性租赁住房25万套(间),其中今明两年建设筹集6万余套(间)。



维政策支持,促租赁行业发展

武汉作为首批住房租赁市场试点城市,从土地支持、财政支持、金融支持、税费支持、优化审批流程等多维度支持保障性租赁住房建设。2021年以来,政策侧重点在“租赁供应”和“市场监管”方面。

在租赁供应上,协调规划部门单列租赁住房用地计划,加大在产业、交通及商业配套完善的区域的土地供应;

另一方面,积极盘活存量用地,明确“十四五”发展目标;

在市场监管上,规范住房租赁企业经营行为,保障住房租赁当事人合法权益,具体在主体登记管理、存量房屋改造改建、房源发布、网签备案、资金监管、纠纷调处、联合监管、租金价格指导等方面做了相关规定。

表:武汉保障性租赁住房部分政策梳理
资料来源:公开资料整理


方式筹集租赁房源,国资国企引领作用凸显

武汉发布《关于加快发展保障性租赁住房的意见》支持集体用地、企事业单位闲置土地、产业园区配套用地、城中村改造的产业用地等方式进行保障性租赁住房建设,同时要求,汉中心城区新建商品房按6%配建保障性租赁住房

从2018年—至今租赁用地拿地企业来看,租赁建面TOP5企业均为国企。其中武汉临空港投资集团有限公司拿地建面达35万㎡,位居规模第一,其次武汉经开投资有限公司拿地建面31万㎡,位居规模第二。若按每套建面60㎡计算,Top5企业预计未来可提供1.7万套租赁住房。

武汉临空港拥有网络安全和大数据、新型显示、智能制造和大健康四大千亿产业,武汉经开拥有万亿级汽车产业集群、千亿级新能源产业集群、千亿级新材料产业集群、千亿级高端建筑产业集群。作为武汉产业发展的两大核心区域,政府加大在此区域的租赁用地供应,可有效促进职住平衡,从而为产业发展赋能。

近年,国资国企的引领和带动作用愈发显现。国资国企在租赁土地端具备绝对优势,一方面,在探索租赁用地建设大型租赁社区的过程中,国企能发挥资源配置和协调的作用;另一方面,对于天然具有保障性、民生性的租赁住房领域,国企主导有利于保障“租购并举”的落地,降低市场中各类因素的扰动。

2018年—至今武汉招拍挂租赁用地拿地建面TOP5企业
数据来源:CRIC城市租售系统


租市场区域分化,头部企业效应明显

从武汉目前开业的长租公寓来看,长租市场区域分化。据统计,武汉四区(洪山区、江汉区、江夏区、武昌区)承接了全市长租市场超7成的租赁需求。

数据来源:CRIC城市租售系统

从企业来看,头部企业效应明显,重资产模式有优势。TOP10集中式公寓中全国化布局企业市场份额占比较高,约占86%,行业集中度进一步提升。

其中,龙湖冠寓占TOP10开业规模的46%,其次之寓作为区属国企湖北省科技投资集团旗下的长租公寓品牌,在长租公寓定制开发上,之寓已形成集规划、建设、招商、服务于一体的产业模式,开业规模达3448间,位居第二。

从产品来看,武汉市集中式公寓产品多元化趋势不明显,95%产品为白领公寓,高端服务式公寓和蓝领公寓目前市场上较少。

表:武汉集中式公寓开业规模TOP10
数据来源:CRIC城市租售系统


 总 结 


武汉肩负“中部地区加快崛起”的使命,对外来人口的吸引力也越来越强。目前已建立公租房、共有产权房、人才保障房、征收安置房“四位一体”的住房保障体系。近年来密集出台各项租赁政策,引导多方参与,细化土地、财政等支持政策,并制定配套措施。

在政策的驱动下,国企和市场化企业积极参与租赁建设。国企发挥引领作用,促进职住平衡,为城市产业赋能;市场化企业依托自身优势,提升运营能力和服务能力,国企和市场化企业共同联手,缓解租赁结构性供给不足的矛盾。




本周行业热点资讯

2022年1月中国住房租赁企业品牌传播力榜

1月刊 | 中国住房租赁行业监测报告-市场篇

1月刊 | 中国住房租赁行业监测报告-企业篇

节后利好政策出台,进一步落实保租房发展

「赁视野」 | 保障性租赁住房 城市篇:南京



首发!集中供地年终涉租赁土地成交图鉴




  后台输入 对应数字 即可查询  

101:合作、业务咨询/领取机构月报完整版
102:CRIC城市租售系统试用
103:入行业群
104:了解克而瑞租售
105:报告、数据、行业白皮书的购买

(*媒体联系请直接后台留言)


点击蓝字

关注我们


(文章内容仅为作者个人观点,不代表所在企业观点)
【声明】内容源于网络
0
0
克而瑞长租
克而瑞长租,是深耕中国住房租赁市场的第三方观察平台,依靠克而瑞独有的大数据系统,每月产出原创专题研究、定期汇总行业榜单,为您提供租赁市场全视野。
内容 618
粉丝 0
克而瑞长租 克而瑞长租,是深耕中国住房租赁市场的第三方观察平台,依靠克而瑞独有的大数据系统,每月产出原创专题研究、定期汇总行业榜单,为您提供租赁市场全视野。
总阅读795
粉丝0
内容618