大数跨境
0
0

地产城方双盘齐发,助力新市民新青年住有所居

地产城方双盘齐发,助力新市民新青年住有所居 克而瑞长租
2022-11-21
2
导读:关注「克而瑞租售」并星标,开启租赁市场全视野


近日,上海地产集团首批保障性租赁住房项目地产城方·虹桥璟智公寓地产城方·古北璟宏公寓相继迎来开业,两个项目共计提供精装租赁房源692套。从户型设计、装修配置、管理服务、社区配套等多方面大幅提升租客的居住感受,致力打造区域租赁住房新标杆。


#01.
保障性租赁住房成为国家住房保障体系的重要一环

2021年7月,国务院办公厅印发了《关于加快发展保障性租赁住房的意见》首次明确了住房保障体系的顶层设计。国家层面要加快完善以公租房、保障性租赁住房和共有产权住房为主体的住房保障体系,各地要根据国家层面的顶层设计,结合实际,确定各地的具体保障方式。

图:国家住房保障体系


保障性租赁住房作为中国住房供应体系中的重要组成部分,对服务城市新市民,保障新青年住房需求等有重大意义。近年来,中央多次在重要会议和文件中提及保障性租赁住房,今年二十大报告也再次提到“坚持房子是用来住的、不是用来炒的定位,加快建立多主体供给、多渠道保障、租购并举的住房制度”。由此可以看出,国家完善住房保障体系的决心,“租购并举”的住房制度建设也将进入提速阶段。据了解,“十四五”期间,全国40个重点城市计划新增保障性租赁住房650万套(间),可解决近2000万新市民、青年人的住房困难问题。其中2022年计划筹集建设保障性租赁住房240万套(间),相比去年的实际完成量94.2万套(间),任务量翻了1.5倍以上,保障性租赁住房发展进入快车道。

图:部分典型城市“十四五”期间保障性租赁住房筹建目标(万套/间)
资料来源:公开资料整理


#02.
国企先行先试,加速补保障性租赁住房短板

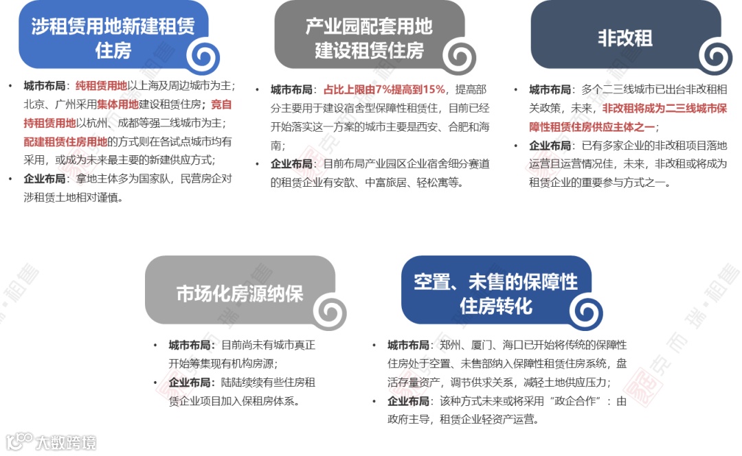
目前,保障性租赁住房主要有五种筹集渠道:涉租赁用地新建租赁住房、产业配套用地建设租赁住房、非改租、现有机构化房源筹集和空置以及未售的保障性住房转化。从各城市公布的“十四五”建设目标拆解来看,一二线热点城市新建方式占比较高,商办存量大、去化周期长的二三线城市以存量改建“非改居”方式为主,各城市因地制宜,多元供应渠道,有效增加保障性租赁住房供给。

图:保障性租赁住房的五种筹集方式
资料来源:克而瑞租售整理

新建租赁住房作为五种有效供给方式之一,目前这一领域的发展基本上以央企、国企为主。这是由于市场发展尚不规范,同时,市场也需要有足够的供应量做基石,由政府引导央企、国企,先做好行业稳定器、压舱石的角色。

以上海为例,早在2017年,上海市政府在供地计划中单列“租赁住房”用地性质(R4),可建设项目类型有职工或学生居住的宿舍或单身公寓、人才公寓、公共租赁房、全持有的市场化租赁住房等,出让地价约为同期同片区住宅用地的20%左右,同时规定“自持70年”“只租不售”等。据克而瑞租售统计,截至2022年上半年,上海共计出让149宗R4用地,总规划建筑面积近1000万平方米,预计可提供20万套租赁住房。R4用地建设租赁住房的模式有助于在盘活存量土地资源、增加租赁住房供给、促进租赁住房市场积极发展等方面发挥引导与基石作用。截止目前上海R4用地拿地建面TOP10的企业中,除华为外,均为国企,其中海地产肩挑租赁用地开发的探索角色,R4用地累计建面98.88万平方米,位居第一。

图:截止目前上海R4用地拿地建面TOP10企业排名情况
(单位:平方米)
资料来源:CRIC城市租售系统

国企除了在拿地体量上占有绝对优势之外,在产品的品质端同样引领租赁市场发展的风向标。从近两年国企入市的租赁社区来看,租赁社区作为新兴业态不再仅仅是物业层面的集合,而是“多业态”的集合,除高品质的居住空间之外,更关注人群共享、生活、交流、健康以及精神需求,配套办公、商业、教育、医疗、艺术、娱乐等多业态融合的公共活动空间,并提供多种贴心服务,构建满足大批具有相同兴趣、文化偏好和价值观的租住群体生活全链条甚至于全生命周期需求的租住生活共享空间,同时由于物业是国企直租,租期稳定,真正实现了“住的好、住的起、住的稳”。

图:一般长租公寓VS国企建设的租赁住房社区
资料来源:克而瑞租售整理


#03.
地产城方双盘齐发,有效增加保租房供给

城方是上海地产集团旗下城市租赁住房运营服务品牌,是租赁业务专业化、市场化运作的运营服务公司,成立于2018年,充分响应和贯彻落实“房子是用来住的,不是用来炒的”定位,助力推动及完善租购并举的住房制度。

作为功能性国有企业租赁业务专业化、市场化运作的运营服务公司,目前只深耕上海一个城市。近年来,地产城方深耕租赁住房运营业务领域,在运营7个市场化租赁住房,6个公共租赁住房,在管房源两万余间

图:地产城方集中式公寓项目开业布局图
资料来源:CRIC城市租售系统

(1)上海地产首个保租房入市项目——地产城方·虹桥璟智公寓

2022年10月10日,上海地产集团首个通过纯租赁用地新建的保障性租赁住房项目——地产城方·虹桥璟智公寓正式开业。

图:项目实景图
项目位于西虹桥核心商务区,毗邻虹桥CBD,紧邻北翟路高架与天山西路主干道,距虹桥机场3.8km,多个公交站环绕,交通十分便利。 项目共有318套精装租赁房源,户型设计丰富,一房约32-67㎡,两房约90-102㎡,且户户有阳台,正对社区内庭中央花园景观面充足,每个户型都配有洗衣机、冰箱、衣柜、沙发、书桌等基础家具,真正满足客户高品质租住需求。



图:项目内景


除此之外,项目还配有约2000㎡社区公共服务空间,为租户提供健身房、咖啡吧、餐饮店、便利店等配套服务,融合社交、休闲、消费等生活场景,构建高品质租住场景。

(2)上海地产首个中心城区保租房项目——地产城方·古北璟宏公寓

城方社区·古北璟宏公寓位于上海长宁区古北板块,北邻红宝石路,东邻姚虹东路,辐射虹桥国际学校、虹桥中心花园、黄金城道、高岛屋、地铁10号线等,周边公共配套设施齐全,国际氛围浓厚。

图:项目实景图


项目共有两幢建筑,共计提供租赁房源374套,其中地上16层,地下2层,地上1—2层将引入配套商业,3层至16层为精装修租赁住宅,地下两层则是公寓停车场。项目充分考虑租客全生命周期的租赁需求,户型设计涵盖了一房、两房和三房,户型面积从50平方米至107平方米不等,全部精装交付,真正实现拎包入住。



图:项目内景


除此之外,社区自配约3000平方米社区共享商业,规划社区图书馆、健身房、咖啡馆、特色零售及餐饮等,突出商业品牌调性。

此次入市的虹桥璟智公寓和古北璟宏公寓两个项目,从户型设计、装修配置、管理服务、社区配套等多方面大幅提升租客的居住感受,努力满足新市民、青年人对美好居住生活的向往,为服务上海人才引领发展战略、提升城市竞争力和软实力提供强大保障。


#04.
小结

保障性租赁住房的筹建对于改善民生、促进社会和谐发展有着重要意义,也是落实“住有所居”政策的重要力量。地产城方作为首个国企运营服务品牌,此次入市的两个保租房项目更是起到了很好的引领租赁市场方向标的作用。未来,随着更多的租赁地块入市,国企对住房租赁市场的稳定器、压舱石作用将进一步凸显,新市民新青年的安居梦也不再遥远。


(文章内容仅为作者个人观点,不代表所在企业观点)


►►►

 往 期 推 荐 

①  本周行业热点资讯


②  2022年10月中国住房租赁企业品牌传播力榜


③  10月刊 | 中国住房租赁行业监测报告-市场篇 / 企业篇


④  2022年中国租赁住房企业盈利能力十佳


⑤  2022年“两集中“第一批次租赁用地图鉴


⑥  2022年半年度企业资产持有规模排行榜


⑦  2022年Q3住房租赁行业盘点

⑧  TOD项目配建保障性租赁住房的城市实践

⑨  各地保障性租赁住房租金定价策略研究

⑩ 《赁客秀》第13期:川渝住房租赁实践之路






  后台输入 对应数字 即可查询  


101:合作、业务咨询/领取机构月报完整版
102:CRIC城市租售系统试用
103:入行业群
104:了解克而瑞租售
105:报告、数据、行业白皮书的购买

(*媒体联系请直接后台留言)

【声明】内容源于网络
0
0
克而瑞长租
克而瑞长租,是深耕中国住房租赁市场的第三方观察平台,依靠克而瑞独有的大数据系统,每月产出原创专题研究、定期汇总行业榜单,为您提供租赁市场全视野。
内容 618
粉丝 0
克而瑞长租 克而瑞长租,是深耕中国住房租赁市场的第三方观察平台,依靠克而瑞独有的大数据系统,每月产出原创专题研究、定期汇总行业榜单,为您提供租赁市场全视野。
总阅读1.9k
粉丝0
内容618