如何免费获取完整版?
→ 在您的 朋友圈 分享本篇文章并截图,在公众号后台留言邮箱+分享截图,报告完整版将通过邮件发送给您。(注:朋友圈截图时间显示需经过5分钟)
2023 · 半年刊
广深住房租赁行业
监测报告目录
政策动态:
广深今年上半年的租赁政策聚焦租赁供应和政策指导,深圳围绕各类保障性住房出台了多项管理办法,广深针对住房租赁资金监管搭建了资金监管子系统,进一步规范住房租赁经营行为。
行业动态:
1)土地供应:上半年,广深成交涉租赁用地约21.02万方,广州以拿地配建方式成交1幅租赁建面7.5万方,深圳以拿地配建和竞自持的方式供应13.52万方新建租赁住房用地。
2)项目新开:广州新增3个存量改造项目,提供近900套房源,深圳新增1个新建和2个存量改造项目,提供超700套房源。
3)城市动态:上半年,广深的城市动态以项目动态为主,部分保租房项目开工,租赁运营商与国企合作深入,进一步助力保租房项目建设。
市场监测:
1)保障性租赁住房:广深存量纳保项目相对较少,以深圳人才安居集团公租房项目纳管占据主导,两城共计纳保项目2099间房源。深圳有大量新建的保租房项目,目前绝大多数项目正在建设中。
2)市场化租赁住房:2023年上半年,整体来看深圳租赁市场较广州更为活跃,个人房源受春节影响,2月价跌量升;分散式公寓则是在6月出现量价高点;目前,广深集中式公寓房源规模超20万间,租金均保持稳定上升趋势。
一、政策动态
近年来,国家住房租赁相关政策出台频繁,颗粒度不断变细,从市场监管到租赁供应、金融税收过渡,“组合拳”叠加效应逐步释放。
广深今年上半年的租赁政策聚焦租赁供应和政策指导,随着保租房建设的不断落实,广深也在多渠道筹集保租房房源,切实确保新市民、青年人住有所居。
政策指导
2023年上半年,深圳围绕各类保障性住房出台了多项管理办法,分别对保障房建设主体、渠道、用地保障、建设标准、供应对象等方面进行规范。
表:2023年1-6月广深政策指导相关政策
市场规范
2023年1月,广深针对住房租赁资金监管搭建了资金监管子系统,进一步规范住房租赁经营行为;5月,深圳发布公租房申请相关核定和认定实施细则。
表:2023年1-6月广深市场规范相关政策
租赁供应
2023年上半年,围绕租赁供应,广深共出台了7条相关政策,广州通过多种渠道筹建保障性租赁住房,深圳发布2023年保租房筹建目标。
表:2023年1-6月广深租赁供应相关政策
金融支持
今年3月,深圳政府与建设银行签约相关合作,加强保租房领域相关合作,6月,广州发布优化提取公积金政策,向多子女家庭倾斜。
表:2023年1-6月广深金融支持相关政策
二、行业动态
土地供应
2021年1月-2023年6月,广深累积成交涉租赁用地113幅约188.23万方。其中,2021年成交涉租赁用地约77.79万方,2022年成交涉租赁用地约89.42万方,2023年1-6月成交涉租赁用地约21.02万方。
拿地方式来看,拿地自持占比最高,达到39%;其次是竞自持,占比近37%,竞自持主要在深圳,广州仅成交1幅竞自持涉租赁用地。
表:2021年1月-2023年6月广深不同拿地方式租赁用地
累计成交面积及幅数
注:配建租赁用地含拿地配建和竞配建租赁用地,配建自持部分计入自持住宅用地,而非配建租赁
注:北京、上海租赁土地统计中不包含集体土地
广州、深圳新增土地供应(略)
涉租用地明细(略)
项目新开
1)广深集中式公寓新增供应
1-6月,广深共计新增5个存量改造项目,房源共1468间,深圳新增1个新建类项目,位于宝安区,提供152间房源。
表:2023年1-6月广深部分新开业集中式公寓
新开项目展示 | 壹间公寓·鸿鹏(略)
行业动态
今年1-6月,广深有多个项目开业,部分保租房项目开工,租赁运营商与国企合作深入,进一步助力保租房项目建设。
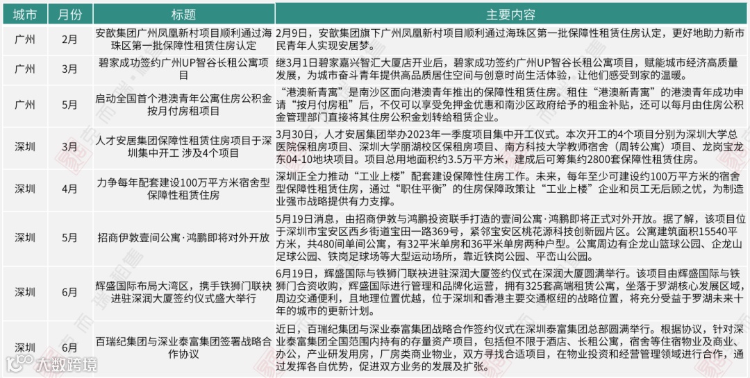
表:2023年1-6月广深城市动态资讯
三、市场监测
保障性租赁住房
1)广深存量项目纳保情况
广深存量纳保项目相对较少,以深圳人才安居集团公租房项目纳管占据主导,两城共计纳保项目2099间房源。
表:截至2023年6月部分存量纳管保租房项目明细
2)广深新建项目纳保情况
深圳有大量新建的保租房项目,目前绝大多数项目正在建设中,集中于2024-2026年竣工,除了深圳人才安居外,各区域的人才安居公司和住建局承担了建设任务。
表:截至2023年6月部分新建纳管保租房项目明细(详略)

市场化租赁住房
1)个人房源量价
2023年上半年,广深两城个人房源租金受春节假期影响,在2月出现低点,新增供应两城变化走势接近,整体来看深圳的租赁市场较广州更为活跃。
2)分散式公寓量价
(略)
3)集中式公寓规模
(略)
4)广州、深圳集中式公寓市场
(略)
往期回顾
① 本周行业热点资讯
103:入行业群、媒体联系

