随着租房市场的快速发展,数字化也成为企业不可缺少的管理手段。数字化对住房租赁行业的内部业务和财务处理以及外部上下游协作都带来了很大的便利和效益。
内部业务和财务一体化:数字化可以通过统一的平台或系统,实现住房租赁企业内部业务和财务的一体化。包括从租赁合同的签订、租金收取、维修服务到退房等各个环节。通过自动化和智能化的管理,大大减少了人工干预和错误,提高工作效率和准确性。
图:魔方智联公寓业财一体架构
外部上下游拉通:数字化可以帮助住房租赁企业更好地与外部上下游企业进行协作和沟通。例如,与物业管理公司、维修服务公司等合作时,数字化可以使得信息共享和沟通更加及时和准确,提高工作效率和客户满意度。
住房租赁企业借助数字化技术,精准定位目标客户,了解客户的需求和偏好,制定个性化的营销策略,提高营销效率,从而快速提升出租率,缩短爬坡期。此外,数字化营销还可以降低获客成本,通过线上营销和私域营销的方式,不仅能够托大营销活动覆盖范围、提升目标客群触达度,也可以减少传统营销方式的费用,如广告宣传、促销活动等。
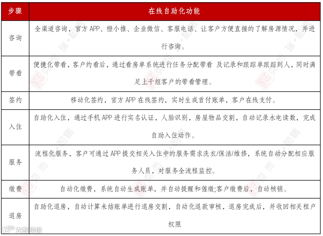
数字化已成为租赁企业提升客户体验和服务质量的重要手段。目前租赁企业主要开发了APP、小程序、官网等数字化渠道,租客通过手机端或PC端即可完成找房、预约、看房、签约、缴费、租后服务、报修、续租、退房等全生命周期租房需求,企业提升管理效率的同时,也让租客体验到更方便、快捷、透明的服务。除此之外,还可以提供紧急联系人、智能安防和社区活动发布等一系列便捷的租赁服务,以及个性化定制服务等,增加客户粘性和满意度。
表:城家APP7大租住场景在线自助化情况
4、投资决策数字化有助于洞察租赁趋势,提升管理和决策水平
在住房租赁市场中,数字化技术既是洞察和预测市场趋势的重要工具,也是捕捉租住需求的准确手段。通过收集和分析大数据,可以对租赁市场进行深入的数据挖掘和分析,从而帮助企业了解市场动态,洞察住房租赁市场变化。利用人工智能算法可以对租赁市场的历史数据进行分析,通过这些大数据来预测未来的租赁水平和需求走势,准确把握租赁市场趋势,将复杂的投资策略转化为可执行、可量化的决策。
(1)投资决策数字化把握市场走向,为企业投资决策提供方向
数字化技术可以通过分析客群的行为,精准捕捉租客需求,帮助租赁企业更好地了解承租人的需求和偏好,从而更好地匹配租赁供需,提高租赁市场的效率,为设计更匹配租客的租赁产品提供有力支撑。
瓴寓国际研发的FALCON趋势研判系统,通过人工智能和大数据能力,建立租赁数据分析模型,系统包括了竞品分析、市场监控、区域分析、供需分析等模块,针对重点城市进行租房数据采集,并以可视化的方式进行数据分析和决策建议。
图:瓴寓国际-FALCON趋势研判系统
克而瑞CRIC城市租售系统对全国55城租赁市场进行监测,在宏观方面,对城市租赁市场大数据进行监测,包含运营商数量、产品品牌、项目数量、房源数量、出租率、出租坪效等数据。
在微观方面,对租赁市场项目数据进行监测,包含集中式公寓、分散式公寓及个人房源的出租率变化、租金变化、挂牌数据、户型等数据。
CRIC租售系统将繁复的数据转化为简单易懂的数字化地图,有助于洞察各地租赁市场的租赁趋势,帮助住房租赁企业作出合理的投资决策。
图:CRIC城市租售系统
(2)建立数据模型,复杂数据数字化,有助量化投资决策
投资决策数字化主要体现在两个方面,一是前期拿地拓展和项目定位,二是提高个案项目决策的精准度。企业通过建立数据模型来预测市场走势,帮助企业进行投资组合优化,以降低风险并提高收益,数字化使投资决策过程更加透明、公正,减少人为干扰和主观臆断。
长租行业陆续涌现一批无论是规模增长还是盈利能力,都进入了更好的发展状态的企业,这背后既有对行业的深入理解,又有对运营和数字化转型的持续积累。盈利能力判断无非看两个指标,一方面是收入增长,一方面是成本控制。而数字化能够在多个方面为企业经营管理创新赋能,提质增效,以提高企业的营收利润率。
目前,长租公寓三种主流的商业模式:重资产,中资产,轻资产。
图:租赁行业重、中、轻资产三种模式的收益率
重资产模式是企业通过收购或自建获得资产所有权,通过持有运营后实现退出。这种模式小企业一般无法参与,主要适合开发商、房地产基金、保险资金、国有企业、金融机构等参与。该类主体拥有资产所有权和经营权,盈利点在于可以获得资金收益和资产升值收益。
这种模式对于运营商的资金规划能力、前期研判能力、施工建设能力和产品设计能力要求较高。而数字化技术在拿地阶段就能够更高效地收集和分析数据,帮助企业制定更为精准的市场策略,这样可以减少盲目投入。
再者,数字化转型可以优化国有企业内部管理流程,提高管理的工作效率,这一定程度上也可以转化为企业营收的增长。
图:方隅公寓数字化系统
中资产模式主要的参与者有创业系和中介机构,包租一定年限的物业,投入装修改造,然后溢价出租,赚取租金差及部分服务费。中资产项目占比60-80%的魔方生活,即便在受到疫情影响的2022年,上半年整体营收仍然到了2位数的增长。
从收入角度来看,主要来自于两方面:一是房间规模的增长,收并购带来的规模扩张使得魔方在20-22两年内房源数翻了一番;二是租金的溢价。
正如前文所述,“灵眸系统”输入全国范围内任意一个地址点位都可以自动算出合理的租金范围,不仅如此,还会针对某一家店的出租率及租约长短算出一个浮动定价,以此来实现收益最大化。
图:魔方智联单人间多人间灵活管理
轻资产模式利用自己成熟的品牌价值、运营体系、产品标准和供应支持系统等,通过委托管理赋能给投资人,让投资人以最小的成本,获得成熟品牌和运营能力的最大价值。
轻模式的盈利点是基于运营能力所获取的管理收入和加盟费。拿城家公寓来说,数字化应用已经在资产管理、门店经营等层面实现了降本增效的价值。
图:乐乎集团一体化平台赋能体系
>> 智能管理系统是实现资产方、运营方、租客三方共赢的有力工具
数字化赋能租住企业运营提效,逐渐成为企业运营的基石,基石越坚实灵动,企业发展后劲越足。
2023年9月6日,为推动租赁性住房数字化发展,促进房地产市场健康稳定,《租赁性住房数字化建设指南》(国标预研)第一次编制工作会在深圳市举行。此次会议旨在共同编制《租赁性住房数字化建设指南》(国标预研),为租赁住房的数字化发展提供指引和规范。
在智能化的有效与高效运用下,一个未来的数字化公寓生活蓝图亦徐徐展开。

*本文对报告部分内容做了摘录。在公众号后台留言您的报告收取邮箱+朋友圈分享截图,报告完整版将于48h内发送至您的邮箱(注:朋友圈截图时间显示需经过≥5分钟)。
102:CRIC城市租售系统试用
103:入行业群、媒体联系