行业金融创新提速、数字化赋能及非房收入的提升,带来了行业整体盈利水平的提升
图:投资者对长租公寓稳定期的回报率预期
数据来源:公开资料整理
图:中国长租公寓大宗投资交易金额(单位:亿元)
资料来源:公开资料、克而瑞长租整理
表:2023年保租房REITs产品表现情况
数据来源:公开资料整理
图:TOP30住房租赁行业数字化建设重点方向企业参与度
数据来源:克而瑞长租
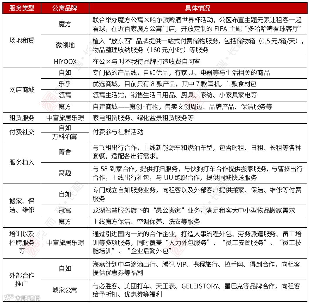
表:部分企业的增值服务分类及具体操作情况
数据来源:公开资料整理
租赁行业各参与企业的盈利能力获得关注,部分企业表现亮眼
小结
附:租赁企业盈利能力综合得分算法说明:
扫码购买
研究成果
【往期回顾】
⑩ 春节前后住房租赁市场(下):各城市市场活跃度由人口流动带来分化


