榜单解读
PART/ 1
头部品牌排名稳定,
中部品牌排名竞争力大
2024年3月中国住房租赁企业品牌传播力榜
Top50象限图
数据来源:克而瑞长租
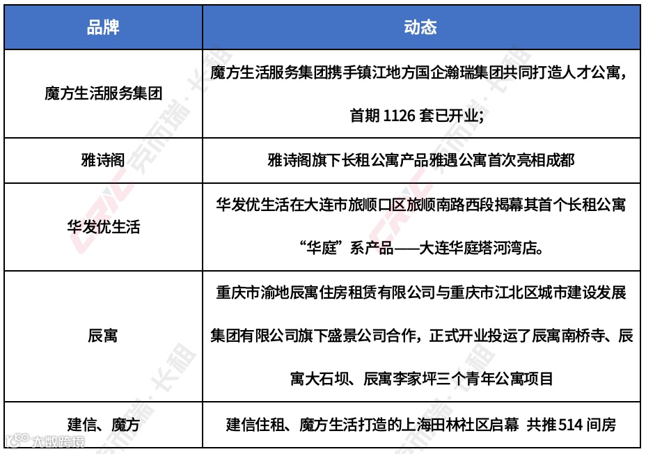
PART/ 2
品牌项目房源开业加速,
继续增加品牌输出
2024年3月中国住房租赁企业品牌传播力
Top50指数
数据来源:克而瑞长租
PART/ 3
部分企业财报发布,
业务收入表现亮眼
PART/ 4
媒体曝光
克而瑞所发布的“2024年3月中国住房租赁企业品牌传播力榜”系以克而瑞市场监测数据为基础,通过多维度数据监测、多元化综合评判所生成的月度性测评排行榜,为尽可能保障公开数据和监测数据的逻辑和维度一致性,对于未监测到的部分租赁企业及品牌数据,不纳入榜单统计范围。克而瑞明确表示,上述榜单内容为独立见解仅供参考,克而瑞不对使用上述榜单及其内容所引发的任何直接或间接损失承担责任,且就榜单相关内容享有全部的解释权。
【往期回顾】


