搜索
首页
大数快讯
大数活动
服务超市
文章专题
出海平台
流量密码
出海蓝图
产业赛道
物流仓储
跨境支付
选品策略
实操手册
报告
跨企查
百科
导航
知识体系
工具箱
更多
找货源
跨境招聘
DeepSeek
首页
>
通州乡镇挂牌2宗涉宅地块,起拍总价5.3亿元
>
0
0
通州乡镇挂牌2宗涉宅地块,起拍总价5.3亿元
我爱大通州
2019-11-26
5
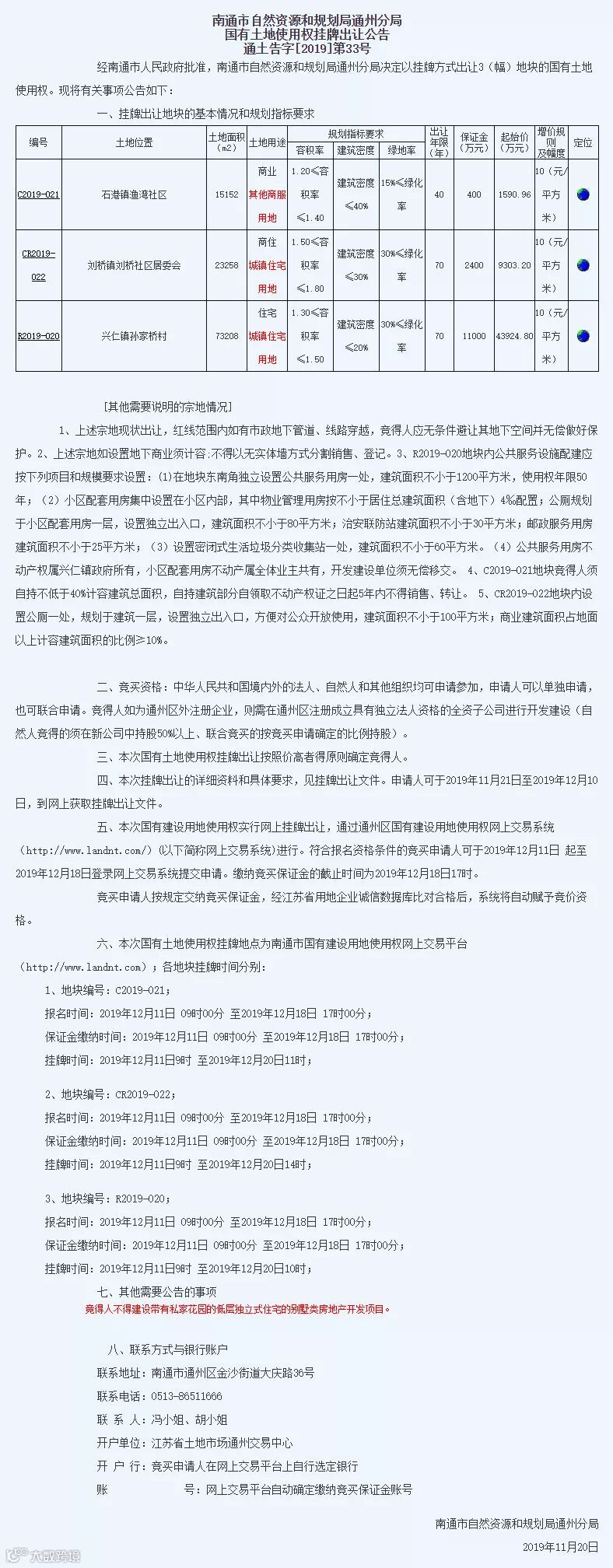
导读:南通通州区挂牌2宗涉宅地块,预计12月20日出让。2宗地块分别位于刘桥镇、兴仁镇,总出让面积9.6万方,总建
南通
通州区挂牌2宗涉宅地块,预计12月20日出让。
2宗地块分别位于刘桥镇、兴仁镇,总出让面积9.6万方,总建筑面积15.2万方,起拍总价5.3亿元。
地块指标表
地块位置图(来源:
好地大数据)
CR2019-022号
地
块位于刘桥镇通刘公路西侧、秀水华庭南侧,出让面积23258㎡,容积率1.5-1.8,建筑面积41864.4㎡,为商住用地。
地块起始价9303.2万元,起拍楼面价
2222.2元/㎡。
规划要求:
地块内设置公厕一处,规划于建筑一层,设置独立出入口,建筑面积不小于100
㎡
;商业建筑面积占地面以上计容建筑面积的比例
≥10%。
土地市场方面,
地块周边近三年,共计成交2宗涉宅地块,
时间
上、地理位置上最近成交的都是刘桥社区凤仙9组地块,去年3月被南通华拓置业底价竞得,成交楼面价1636.4元/㎡。
R2019-020号
地
块位于兴仁镇富兴南路东侧、仁和景苑南侧,出让面积73208㎡,容积率1.3-1.5,建筑面积109812㎡,为纯住宅用地。
地块起始价43924.8万元,起拍楼面价
4000元/㎡。
规划要求:
①在地块东南角独立设置公共
服务
用房一处,建筑面积不小于1200㎡,使用权年限50年;
②小区配套用房集中设置在小区内部,其中物业管理用房按不小于居住总建筑面积(含地下)4‰ 配置;公厕规划于小区配套用房一层,设置独立出入口,建筑面积不小于80㎡;治安联防站建筑面积不小于30㎡;邮政服务用房建筑面积不小于25㎡;
③设置密闭式生活垃圾分类收集站一处,建筑面积不小于60㎡;
④公共服务用房不动产权属兴仁镇政府所有,小区配套用房不动产属全体业主共有,开发建设单位须无偿移交。
土地市场方面,
地块周边近三年3公里范围内,仅在今年
10月成交1宗商住地(商业建筑面积占地面以上计容建筑面积的比例不小于70%,在地块西侧设置片区商业综合体;竞得人商业计容建筑面积中不少于18222
㎡
自持,自持建筑部分自领取不动产权证之日起10年内不得销售、转让),被江苏达海国际建设工程有限公司竞得,成交楼面
价2133元/㎡,溢价率64%。
附出让公告原文:
来源:
好地讯江苏
图片来源网络,
版权
归原作者所有
【声明】内容源于网络
0
0
我爱大通州
我爱大通州(原通州城市在线)生活在通州,爱上我爱大通州!商务合作联系(品牌推广宣传、视频拍摄制作、动漫视频制作、直播、技术开发、设计、活动策划执行等):13776957238
内容
2063
粉丝
0
关注
在线咨询
我爱大通州
我爱大通州(原通州城市在线)生活在通州,爱上我爱大通州!商务合作联系(品牌推广宣传、视频拍摄制作、动漫视频制作、直播、技术开发、设计、活动策划执行等):13776957238
总阅读
2.6k
粉丝
0
内容
2.1k
在线咨询
关注