
基础设施REITs凭借其资金良性循环优势,已成为当前盘活存量资产的重要途径之一
国务院办公厅发布的《关于进一步盘活存量资产扩大有效投资有关工作的通知》(19号文),针对性地提出了包括公募REITs、PPP、产权交易、两类公司作用、兼并重组、盘活存量和改扩建有机结合、挖掘闲置低效资产价值在内的七种盘活方式。
克而瑞也在实践过程中归类总结出了不同资产类型其大致的盘活路径和方式,可分为以下几大类:

其中,基础设施REITs作为盘活存量资产的重要模式之一,具有降低宏观杠杆率,实现资金投资再利用的良性循环等优势,然而其作为一种专业性极强的金融工具,对于发行REITs的适用行业有严格规定,同时对底层资产亦有极高要求,其整体产品交易结构和发行流程均较为复杂。故公募REITs试点开展近4年以来,上交所和深交所一共只上市了28支产品,其中跟保障型租赁住房相关的共有5支。

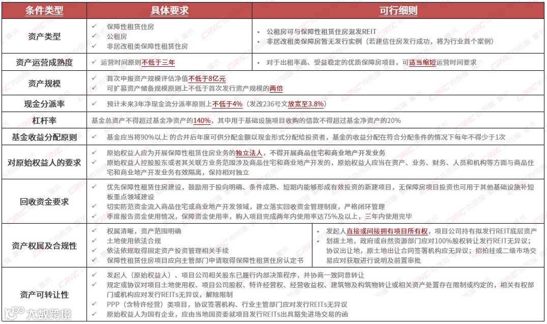
▶“3个不低于”核心要素严格限制发行条件,前期数据“美化”尤为关键

租金水平上,华润有巢REIT、深圳安居REIT、华夏北京REIT仅占城市平均租金水平5成以下,带动平均出租率94%以上,这说明价格优势显著是提升竞争力、助推高出租率的一大核心因素;

-----------
▶2023年实际分派率均高于预期,上市REITs整体经营稳健、资产价值升值兑现率强
(...略...)
▶地方国企和头部租赁企业积极筹备发行工作,底层资产多处一二线核心城市;西南区域整体进度滞后,贵阳、昆明招标工作同步开展
▶筹建方式均以存量盘活为主、新建为辅,重庆筹集目标最高,昆明低基数下完成率最好
重庆十四五期间筹集目标40万套居首,其次为成都筹集目标30万套,黔滇筹集目标分别为10万套及8万套;截止2023年底,成渝两城筹集套数最高均超18万套,黔滇5-7万套;目标完成率对比看,四城完成率均超60%,昆明低基数下完成率84%居首;
保租房筹建方式分为增量新建和存量转化两大类,而西南四城筹集保租房主要依靠存量转化,其中成渝存量转化占比60%以上,黔滇存量转化占比超70%。

西南四城关于市场租赁住房租金评估规则标准不同,其中成都由政府部门发布参考价,贵阳、昆明等城则由运营管理单位应委托专业估价机构对项目同地段同品质市场租赁住房租金进行评估,由住房和城乡建设部门面向社会公布。

▶实际价格表现上,四城租金均处低位,成都约30元/㎡/月居首位;出租率普遍90%以上,整体出租率较佳,且城市内部差距小
四城保租房租金均处较低水平,成都约20-45元/㎡/月领跑西南四城;重庆租金水平分化,典型项目租金集中12-31元/㎡/月;昆明租金水平16-26元/㎡/月,其中平层房源租金16-20元/㎡/月;贵阳租金水平居四城末位,多集中在9-16元/㎡/月;
出租率表现看,西南四城保租房整体出租率水平均较高,普遍在90%以上,部分核心地段项目实现满租。
(...图略...)
在当前四城租金都处低位,且出租率水平无较大差异的背景下,结合公募REITs发行条件,我们认为:
资产价值越低,越易达到预期收益率门槛要求,发行难度相应越低;但同时,资产价值越低的地方,租金涨幅预期越低,升值范围受限制,成长空间狭窄,发行后或面临整体价值不大甚至破发的情况。
故,在此逻辑基础上,要评判西南城市REITs发行难度,可利用横向对比各城市【资产价值】以一定程度达到等量代换目的,而要衡量资产价值升值预期能否兑现的问题,则可主要从【租金涨幅】和【租赁需求】两方面着手。

▶商办物业租金同比退坡显著,降幅上昆明最高、成都最低,未来租金走势预期更看好成渝
(...略...)
▶成渝租赁需求较黔滇更旺盛,结合当前供应端表现,预计未来短期四城租赁市场竞争潜力表现为:成都>重庆>贵阳>昆明


故我们认为,当前成都保租房公募REITs的发行难度较其余三城更高,但其未来价值预期相应也更高;而重庆不论发行难度还是价值预期均处居中位置;昆明和贵阳短期反而较容易发行,但未来价值预期不确定性更大。
实际上,从当前各城市房企保租房公募REITs的筹备情况和进度看,也基本符合上述表现。成渝虽较多国企在积极推进,但整体进度仍处于筹备未完成招标阶段。而昆明和贵阳进度表现略快,更有贵阳市投资控股集团有限公司拟发行的贵阳控股保障性租赁住房公募REIT,已进入到完成招标拟申报阶段,这也侧面体现了各城市的发行难度。
当然,不论是发行前的难度评估还是发行后的价值预期,均是从理论层面推测,要想更好的实现资产上市,还需从底层项目本身着手。所谓万变不离其宗,提升各项目自身的出租率、做好日常经营才是最终实现资本化的核心有效密码,而具体的路径则可聚焦产品、运营、品牌等维度(见前文5支上市REITs提升收益率的底层逻辑研究)。
— END —


本文版权归克而瑞重庆所有 未经授权请勿随意转载
如需转载请与后台联系 谢谢配合!


