#01
2024年上半年出台多条住房租赁相关政策,主要围绕租赁供应
克而瑞长租根据公开资料整理,2024年上半年,全国各地至少出台62条与住房租赁相关的政策,涉及金融税收、市场监管、权益保障和租赁供应等方面,其中租赁供应政策居多。各地方通过新建、改建、盘活存量等多种方式筹集房源,多地支持收购存量商品房用作保租房,盘活市场存量资源,推进保租房筹集。
图:2024年上半年住房租赁行业相关政策分类
数据来源:公开资料,克而瑞长租整理
#02
中央多部门发布举措支持住房租赁行业发展,金融利好不断
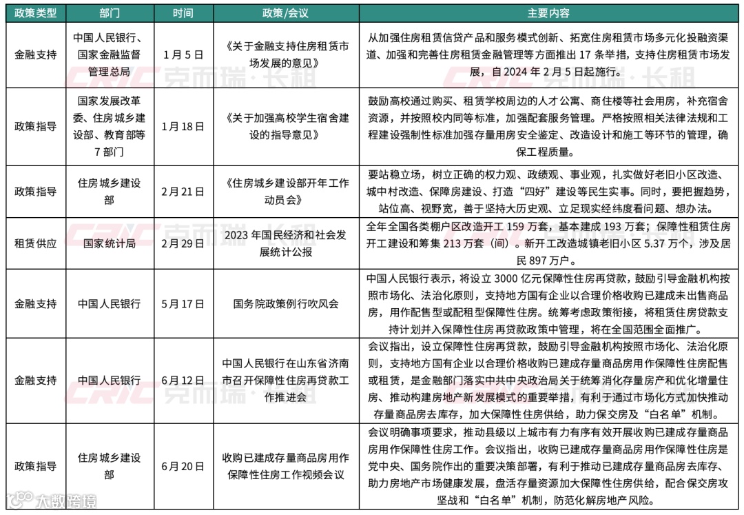
2024年上半年,中央多部门出台新举措支持住房租赁行业发展,尤其是金融方面。年初,央行重启抵押补充贷款(PSL),投放规模达3500亿,预期将投向保障性住房建设、城中村改造和“平急两用”公共基础设施建设的“三大工程”。1月5日,中国人民银行、国家金融监督管理总局发布《关于金融支持住房租赁市场发展的意见》,从加强住房租赁信贷产品和服务模式创新、拓宽住房租赁市场多元化投融资渠道、加强和完善住房租赁金融管理等方面推出17条举措。《意见》措施全面支持保障性与市场化租赁住房,为市场健康发展提供保障。针对市场化长租房,总结金融机构经验,明确引导和规范。5月17日,国务院政策例行吹风会,中国人民银行表示,将设立3000亿元保障性住房再贷款,支持地方国有企业收购已建成未出售商品房,用作配售型或配租型保障性住房,并将租赁住房贷款支持计划并入保障性住房再贷款政策中管理,将在全国范围全面推广。
近期,收购存量商品房用作保障性住房成为行业热点。6月12日,中国人民银行在山东省济南市召开保障性住房再贷款工作推进会,会议指出,设立保障性住房再贷款,鼓励引导金融机构按照市场化、法治化原则,支持地方国有企业以合理价格收购已建成存量商品房用作保障性住房配售或租赁,是金融部门落实中共中央政治局关于统筹消化存量房产和优化增量住房、推动构建房地产新发展模式的重要举措,有利于通过市场化方式加快推动存量商品房去库存,加大保障性住房供给,助力保交房及“白名单”机制。
6月20日,住房城乡建设部召开收购已建成存量商品房用作保障性住房工作视频会议。会议明确事项要求,推动县级以上城市有力有序有效开展收购已建成存量商品房用作保障性住房工作。会议指出,收购已建成存量商品房用作保障性住房是党中央、国务院作出的重要决策部署,有利于推动已建成存量商品房去库存、助力房地产市场健康发展,盘活存量资源加大保障性住房供给,配合保交房攻坚战和“白名单”机制,防范化解房地产风险。
收购已建成存量商品房用作保障性住房是党中央、国务院作出的重要决策部署,此次会议是政府对之前收储存量动作的延续和深化,进一步落实到县级以上城市。本次召开的视频会议强调 “要坚持以需定购,准确摸清需求”及“做到收购主体规范、收购过程规范、配售配租规范,做到收购的已建成存量商品房户型面积合适、价格合适、位置合适。要坚持用好金融支持政策,实现资金可平衡、项目可持续”, 这两方面较为具体的要求。
“以需定购”核心是要求各地政府平台公司在收购项目之前要先对保障房的客户进行排摸研究,提前锁定保障性住房客户需求,不允许回购房屋闲置。“快进快出、资金可平衡”本质是存量收购后筹集的保障房要满足市场需要,配售型项目能快速去化、配租型项目能入市可持续运营提高资金的回款速度,不允许存量收购进一步增加各地政府的负债。
此前政府已经采取了一系列措施来鼓励地方国企平台收储存量,包括保障性住房3000亿元再贷款、商品房预售资金监管等,这些措施都为当前收购已建成存量商品房提供了重要的政策支撑。通过收购已建成的存量商品房,它不仅能够推动已建成存量商品房去库存,还能够盘活存量资源加大保障性住房供给,对房地产市场的稳定发展以及社会的和谐稳定产生积极的影响。
表:2024年上半年中央各部门有关住房租赁的政策或会议梳理
数据来源:公开资料,克而瑞长租整理
#03
地方积极落实,多渠道筹集房源,鼓励各地政府平台公司收购商品房用作保障性住房
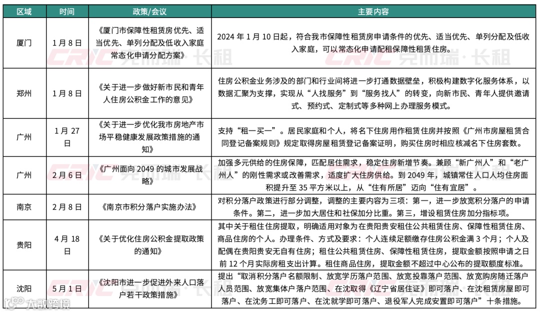
全国多地纷纷公布了2024年住房发展计划,其中明确了保障性租赁住房的建设目标,并制定了相应的土地供应策略。
与此同时,多个城市积极展开行动,加快保租房的筹集与发展步伐。它们不仅鼓励多样化的建设方式,还广泛吸纳各类市场主体参与保租房市场,特别是城投集团通过回购存量商品住房和二手住房,为保障性住房市场注入了新的活力,这些房源将直接转化为保障性租赁住房,以满足更多市民的居住需求。
表:2024年上半年住房租赁供应类重点政策梳理
数据来源:公开资料,克而瑞长租整理
#04
规范保租房建设与管理,
加强市场租赁监管
上半年,市场规范类政策主要围绕保租房建设、管理和认定申请,以及市场租金监管。
福州发布了《保障性住房规划设计工作导则》,从日照标准、公共服务配套设施、装配式建筑、绿地率、停车位配建标准等方面作出了具体要求,规范保障性住房建设。济南、南宁、郑州、南京等城市明确保障性租赁住房认定申请及运营管理的细则。北京发布两项政策加强市场租金管理,明确将住房租金纳入监管,针对保租房租金管理,明确租金评估、租金涨幅及租金调整相关事宜。深圳发布住房租赁新规,提出规范“二房东”、住房租赁资金监管、防止“房中房”、规范房源信息发布等。
表:2024年上半年住房租赁市场规范类重点政策梳理
数据来源:公开资料,克而瑞长租整理
#05
优化落户政策和公积金提取政策,
租房权益进一步落实
2024年上半年,南京和沈阳两个城市优化落户政策。南京进一步放宽积分落户的申请条件,增设租赁住房加分指标项。沈阳提出十条落户措施,其中一条是在沈租赁房屋即可落户。郑州、贵阳进一步优化住房公积金提取政策。郑州提出住房公积金业务涉及的部门和行业间将进一步打通数据壁垒,积极构建数字化服务体系,以数据汇聚为支撑,实现从“人找服务”到“服务找人”的转变,向新市民、青年人提供邀请式、预约式、定制式等多种网上办理服务模式。贵阳放宽公积金提取条件、优化公积金提取方式。
表:2024年上半年住房租赁权益保障类重点政策梳理
数据来源:公开资料,克而瑞长租整理
(文章内容仅为作者个人观点,不代表所在企业观点)

克而瑞长租
微店
白皮书、月报购买
业务咨询
定制报告、系统试用等:
177-4972-3080(微信同)
媒体/转载/进行业群
后台私信

