
本报告数据均来自克而瑞不动产运营华南。
本报告所选取样本侧重集中式长租公寓项目。
2024年10月深圳租赁住房数据概况

10月“量缓价稳”,市场呈现放慢趋势。根据克而瑞不动产运营华南监测,2024年10月份深圳集中式长租公寓开业项目为8个,合计新增房源量达到2078间,月度供应量环比9月少800多套,呈现供应“量缓”。安居乐寓、鸿寓、招商伊敦、维C爱迪公寓供应量比较大。整体10月供应还相对“积极”。
“非居”、“酒店服务式公寓”成为深圳10月集中式公寓供应的主力,展现出存量市场开拓踊跃程度,及应对市场淡季企业做出产品转向“服务式”策略调整的一种趋势。10月深圳总体集中式公寓“价格坚挺”,坪效租金与9月持平,但出租率持续上扬,体现出公寓市场的“韧性”。令人关注的是,10月深圳至少有一半区域租金均在上涨,其中光明、龙华、罗湖、龙岗、坪山持续上涨,中心区的南山与福田则呈现下跌,反映市场“局部”的不同。不同区域的集中式公寓因为市场竞争等缘故,价格调整策略也不尽相同,激烈的“价格战”现象出现,呈现出金秋10月周期性区域租赁需求的差异变化!
01
政策及热点
1. 深圳重点政策层面:
打开“非居”转保租大门,构建租赁住房企业“信用”体系成亮点!

(来源:克而瑞不动产运营华南),
◾10月以来,深圳租赁住房政策多指向租赁住房企业的信用体系构建,及“非居”等商务公寓转“保障性租赁住房”。
比如《深圳市住房租赁企业信用管理办法(征求意见稿)》征集的出台,指出对住房租赁企业的惩戒措施主要包括限制评优、约谈、培训、加大检查频次和力度,以及向社会发出风险警示和纳入联合惩戒名单等。此举将进一步规范租赁住房市场,对企业进行信用体系的搭建,还指明根据评价分数将住房租赁企业信用等级划分为AA(信用优良)、A(信用良好)、B(信用一般)、C(信用较差)、D(信用差)五个等级。
打开“非居”转保租房大门,明确商务公寓转保租房的条件,是10月深圳租赁住房措施一大热点。深圳明确指出,助力公寓类居住房屋库存去化,已建成使用且符合条件的公寓类居住房屋可用作社会类保租房,这也是深圳再一次催化“租赁住房”产业体系构建,从源头供应上增加保障性租赁公寓发展机会。
02
深圳租赁住房市场概况
1、闲置存量盘活市场“兴起”,深圳租赁住房企业重点下场“非居”、“产业园区”!
10月,深圳租赁住房市场仍倾向于“稳健”。全市租金仍然在微幅度上涨,集中式长租公寓坪效持平。企业方面,深圳长租企业开业方向多指向“闲置存量”市场的盘活,入市的不少项目均来自改建或者产业园区的改造项目。这标志着一批新的存量资产通过盘活,迅速进入到市场。
表现活跃为安居乐寓、云尚公寓、维C爱迪公寓、八号季公寓等。本月长租品牌头部企业表现活跃度有所下降,但以国企为背景的一些租赁住房企业在迅速盘活市场房源。
比如安居乐寓今年首个“非居改保”项目入市,还是在深圳最繁华的华强北商圈推入市场。合作的正是事业单位的深圳地勘局,将其中的2栋闲置存量老旧小区资产盘活为“租赁公寓”,共计200多套,对该片区扎堆的事业单位,还有志向福田上班的人才新青年,包括应届毕业生都将是一个很好的选择。不止租金远低于市场价,还可以享受比传统租房更高品质的空间与公区功能等服务,一时间“老旧小区”盘活成为深圳热点。安居乐寓还积极推动“企业公寓”,其推出“企乐汇”产品,达成50余家“企业”合作。基于存量资产盘活的趋势,深圳还出现一些新的租赁品牌发布,比如蛇口深圳“云尚公寓”新品牌正式发布。
而回看10月万科泊寓、龙湖冠寓这些企业,开业入市动作比较少。唯独保利和寓、雅诗阁、华润有巢这些全国性长租品牌企业正在全国各地扩张市场。比如华润有巢联手打造成都公交TOD保租房品牌 “锦安居”开业;保利和寓500多套新店成都天寰店满租开业等。
这些企业的特征,一方面联手各地的国企进行合作开拓市场,一方面推进的项目多指向服务企业,服务白领,甚至服务“旅宿型”酒店公寓的方式入市。
土地方面,10月深圳成交1宗租赁住房土地,结束连2个月的0供应,即为G07218-0113地块,位于横岗,占地面积为14699.41平方米,受让方为深圳市住建局,为划拨方式。至此,今年深圳只成交7宗租赁住房土地,显示出租赁土地供应的“有限性”。

(来源:克而瑞不动产运营华南),
对比之下,10月上海有6宗土地挂牌出让配建保障性租赁住房,规模超过10万平方,多分布在浦东等区域。显示出上海构建租赁住房体系,供地保障十分强大。令人关注的是,深圳宅地出让,也开始配建商务公寓。比如11月南山粤海正挂牌一宗住宅用地出让,起拍价126亿,达到26万平方建面,还含有7万平方商务公寓,不限售价、不限户型。
2、深圳市场租金监测
深圳“全市租金”连续升温首破“92元”价位,传统租房人群扎堆区域租金“回升”!
尽管整体租房市场降温,但深圳全市租金持续上涨趋势,呈现自今年3月以来“全市租金”连续7个月升温,并于今年首次突破“92元”租金价位。
截止至10月底深圳全市平均租金为92.16元/平方/月,环比上涨0.38%,同比下降只有0.38%,已经即将恢复至去年租金水平。深圳全市租金连续上升,并逐步恢复至去年同期水平,正显示出今年深圳租赁住房市场价值的体现,展现出租房市场的“回归”。全市租金也从月初连续回升,一直攀升到92.49元/平方/月的周度高水平。
图:深圳全市租赁住房租金均价走势图表

(来源:克而瑞不动产运营华南),
◾令人关注的是,本月中心区的租金呈现下跌为主,南山、福田核心区租金均环比下跌,甚至宝安区租金下跌幅度比较大,体现出一些区域租房市场的降温变化。但基于龙华、龙岗、光明、坪山这些租金性价比高的区域,甚至租房人群比较扎堆的区域,租金快速回升,促使全市租金持续回升。
3、各区租金分析
10月深圳大部分区域租金“逆势回升”,福田、南山“下跌”为主!

(来源:克而瑞不动产运营华南),
◾10月份深圳大部分区域租金“回温”,相反中心区的南山、福田两大区域租金“下跌”为主。
10月,龙岗、光明、坪山、龙华、罗湖租金环比上涨为主。涨幅最大为龙岗区,环比大涨1.59%,平均租金为64.01元/平方/月,并达至今年1月以来的“新高”。其次坪山区涨幅为1.31%,租金为49.45元/平方/月,同为今年的新高峰;罗湖区租金为86.24元/平方/月,环比持续上涨0.64%,已经是今年5月以来的“六连涨”,达到今年的峰值,反映出核心商务区域市场租金“补涨”积极信号。
光明区,今年8月以来持续扭转下跌趋势,是持续上涨的一个区域。光明因为经济回升、消费升级、地产人气回升一些缘故,叠加产业化人群扎堆,一些租房市场开始好转。其租金一直回升,并在10月平均租金达到58.69 元/平方/月,环比上涨1.19%,涨幅比较大,其11月初也突破了59.02元这样的高位。
同时,龙岗、坪山这些东部区域租金连续回升,反映出中心区“租客迁移”现象再度出现,一些租客为了寻求租房的性价比,转移租房区域,甚至为了工作调整缘故而转移租房居所。
租金最高仍然为南山区,为115.76元/平方/月,南山租金自8月一直回落,至今已经跌破“116元”水平线。南山的租金比起今年1月峰值的117.34 元/平方/月,已经相对降温。
10月,唯独福田、南山、盐田、大鹏等这些区域租金有所下降。降幅最大为大鹏区,达到4.37%,租金为48.58元/平方/月,此租金并为该区域今年以来的较低点。
宝安区租金为75.31元/平方/月,环比下跌1.13%,此租金水平为今年以来的最低,可见宝安区租房市场竞争激烈,租价调整幅度相对也较大。
此外,福田出现5个月以来租金连涨后的“首跌”。福田租金为113.38 元/平方/月,环比9月下跌-0.19%,说明季节性对福田、南山这些核心区影响比较大。在一些租金比较高的深圳区域,其因租房行情引来一些价格竞争。租金本身已经连涨高位的福田,本月租金呈现小幅度的下降。根据一线调查一些公寓企业表示,福田区长租公寓“价格战”比较明显,一些项目价格调整幅度比较大,基于市场竞争缘故,也只有降低价格来稳定出租率。福田区租金的下跌,正反映市场降温行情的延续,同时因为市场供应关系,价格关系,租客在选择房源对比性在增加。不过作为核心商务区,租房价值仍在,观看11月初的租金表现,福田周度平均租金再度回升,并突破114元的水平。
03
各类公寓供应及走势
1. 集中式长租公寓:
深圳集中式公寓坪效租金“持稳”状态,出租率持续逆势攀高峰!
10月以来,深圳集中式长租公寓在租量持续下滑,已经迎来近2年来的最“低谷”。
截止至10月底,在租量为7059间,比年初的9400多间,少2400多间,比9月7370间,月度降幅达到4.22%,“在租量”持续缩量。深圳在租量持续减少,反映市场对集中式长租公寓持续向好。事实上10月深圳集中式出租率达到95.61%,环比持续上涨0.37%,已经是今年以来第10个月持续上涨。
比起在租量的减少,深圳集中式公寓坪效租金“持稳”状态。
10月坪效租金为3.51元/天/平方,与9月持平,体现出“价格的韧劲”。但此坪效租金水平低于去年10月同期的3.61元/天/平方,高于今年3月的3.29元/天/平方。深圳集中式长租公寓今年的坪效租金对比去年有“落差”,体现出市场已经有“竞争压力”。
图:深圳每个月集中式长租公寓在租量走势图

(来源:克而瑞不动产运营华南)
◾户型方面,10月底深圳30平方以下集中式公寓房源分布比例为40.21%,30-50平方为41.52%,相比9月,深圳30-50平方户型提升了1个点,30平方以下户型比重则下降了1个点,这反映出市场上对居住的空间需求有所增大,集中式公寓对30-50平方户型诉求在提升,相反小单间的比例在降低。
图:2024年10月深圳集中式长租公寓面积结构分布

(10月底深圳集中式公寓面积结构分布,来源:克而瑞不动产运营华南)
◾目前全深圳94.6%的房源比例都在80平方以下,120平方比例只有2.13%。本月80平方以上的户型比重没有变化,反映在较大空间设计方面的房源比重比较平稳。
对比之下,本月深圳分散式公寓30-50平方比重也在同步提升,这些说明深圳公寓在户型设计方面多数集中偏向一房为主的户型。
10月深圳各类型集中式公寓在租量比例方面,白领公寓比例提升至88%,蓝领公寓和金领公寓比例下降,体现出市场对类型诉求的一些“微妙变化”。
图:深圳10月集中式公寓分类房源结构在租量比重分布

(来源:克而瑞不动产运营华南)
2. 分散式公寓:
分散式公寓在租量“速降”,坪效租金远低于去年同期!
10月,分散式公寓在租量迅速“下降”,坪效租金远低于去年。
截至10月底分散式公寓在租量为1764间,比9月的2010间,环比下跌12.5%,减少近300间。比今年2月高峰的1.08万间,整体持续缩水。在租量迅速降低,体现出租率的放大,局部情况有所好转。
图:深圳分散式公寓在租房间数与坪效租金走势

(来源:克而瑞不动产运营华南)
分散式公寓10月继续扩张,但增量只有1个,比起9月的6个明显减少,说明供应明显降低。
但也可见,分散式公寓市场竞争在加大,租金承压。10月深圳分散式坪效租金降低至4.03元/天/平方,整体月坪效租金达到120.90元/月/平方,比起去年同期10月的144.90 元/月/平方降低许多。价格差距明显,说明其租价随着今年市场竞争加剧在迅速调整,通过降低价格匹配市场诉求。
目前深圳全市分散式公寓累计小区数已经达到34567个,累计房间数达到351473间,突破35万间,这数量在集中式公寓31.8万间之上。
3. 个人房源:
个人房源供应挂牌整体持续下跌,挂牌价则“微升”!
与集中式长租公寓在租量持续下滑的同时,个人房源挂牌量也同步下降。
截止至10月底深圳个人房源挂牌出租房源为1.93万套,环比9月的2.116万套,下降8.96%,但比起7月挂牌高峰的2.3万套,明显降低。因季节原因,深圳个人房源挂牌积极度在下降。
图:深圳个人房源挂牌量走势

图注:2024年10月深圳个人租赁房源的走势图表(来源:克而瑞不动产运营华南)
◾值得关注的,个人房源挂牌价有所回升,反映业主心理价的坚挺。目前全深圳挂牌套均租价为6759元每月,比起9月的6730元每月提升0.47%。
尽管如此,10月深圳个人房源成交套数与成交租金均在持续下降,说明市场的确在降温,成交活跃程度下降。其中10月成交套数环比下降14.98%,成交套均租价下降3.01%。
04
保障房分析
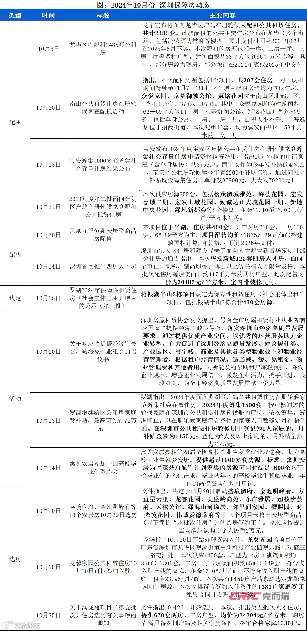
深圳投放“保障性租赁住房公寓、公租房”成为热点,呵护企业人才与社会新青年!

(来源:克而瑞不动产运营华南)
10月以来,深圳保障房动态多集中在“社会存量保障性租赁住房”及“公租房”投放方面。以龙华、南山、宝安、罗湖等区域行动最为积极。
比如龙华、南山等区纷纷启动公租房“配租”。龙华面向龙华区户籍在册轮候人配租公共租赁住房,共计2485套,配租的房源包括一房、二房一厅、三房一厅等多种户型,建筑面积从33平方米到86平方米不等。南山公共租赁住房在册轮候家庭配租启动,共307套住房,包括众悦家园、京基御领公馆、冠铭花园等多个楼盘。这些配租房源,多为小区住房为主,很少为公寓。
令人关注的是,随着“保障性租赁住房”供应的增大,深圳各区也在启动“保障性租赁住房”投放供应,有些区域还积极筹集“社会性保租房”,并以发租金方式进行补贴筹集。比如宝安筹集2000多套筹集社会存量住房结果公布,通过向社会补贴现金筹集住房,其中单身单人连发三年总计超过3.7万,夫妻家庭发租金补贴超过7万元。
同时保租房认定也成为10月一个热点,以罗湖认定最为积极。罗湖截止到10月已经认定了第三批,其中10月新认定银湖半山3栋合计470套房源为“保租房”。
05
月度活跃力企业
深圳长租企业多元化探索,“存量激活+酒店服务式”成为新热点!

图注:2024年10月深圳较为积极的长租公寓企业活跃程度统计(来源:克而瑞不动产运营华南),
◾我们监测月度长租公寓品牌企业的动态来评判一个月度企业的冲劲活力。
整个10月,深圳长租公寓企业推动项目入市积极性仍然很高,这波热情预计持续到年底。其中以“存量开发”激活租赁住房供应市场成为热点。
表现活跃的为安居乐寓、招商伊敦、鸿寓、雅诗阁、云尚公寓、维C爱迪公寓等为主。
福田长租市场有新的突破。安居乐寓在深圳最繁华的“中国电子第一街”华强北商圈推出了其行业内“第一个非居改保”,也是福田区首个老旧小区存量住房改造为保障性租赁住房的项目,211套,大部分单间和一房为主户型,面向应届毕业生及新青年为主的“租赁社区”。该项目改造的正是深圳地勘大院其中的2栋闲置“非居”资产,显示出安居乐寓在“非居改保”领域的首次试水。其还在深圳加大扩大租赁住房的供应,安居乐寓“超级村落”项目也将入市,预计交付约950套房源!此外在福田,八号季公寓企业也开出了酒店式公寓,其华强北华新地铁站店项目,以“长短租”模式推向市场,通过存量激活了片区内的租房多元需求。
“非居盘活”的还有赤湾“云尚”公寓项目,这个项目前身即为“赤湾宾馆”,蛇口深圳“云尚”公寓新品牌发布与入市,也标志着深圳10月第一个新公寓品牌的亮相,市场又多了一个“新成员”。
酒店式公寓开业也十分积极。比如招商伊敦深圳泰格、上海静安北壹棠项目都将入市,其中深圳泰格项目,定位中高端酒店,优秀的品质,叠加超配套齐全的酒店式服务,将可能成为蛇口片区又一酒店服务式公寓的“有力杰作”;深圳西丽的海仕登的维C爱迪公寓西丽深职院新店开业,也是大套房为主户型,高标准的“酒店服务式”。同时,全国各地企业都在围绕酒店式项目推进,比如雅诗阁与锦江酒店(中国区)合作,其首入南京,馨乐庭江北虹悦城公寓开业,这些均以酒店服务式公寓为主。
关注2025年毕业生计划已经启动,在深圳,安居乐寓和寓见安居都在启动参与深圳住建局的“深梦扬帆”计划, 助力深圳“引凤先筑巢”,拿出数千乃至上万套公寓房源,专项服务应届毕业生及各类的青年人才。
特别在深圳有限土地供应背景下,盘活存量资产,将成为长租公寓供应的“主力”。而存量的扩张不局限于城中村,还有闲置的事业单位、国企资产,及产业园区资产等。比如11月万科泊寓和中海友里公寓都将有新的项目入市,其中万科泊寓华南数字新项目将入市,正是产业园区项目的“激活”。
06
市场总结与下月度市场展望
深圳头部长租企业积极筹谋明年市场,年底租赁行情可能“脉冲式”变化!
10月,深圳集中式长租公寓整体“价稳”,出租率持续逆势走高,但全市一些局部区域租金降温迹象出现,一些区域租金则“逆势回升”,价格竞争激烈,反映不同区域市场的“差异化”。
根据市场调研显示,福田一些长租公寓项目因市场参与主体,尤其国企的加入,有些项目为了竞争加大“价格调整”幅度,迎合市场的挑战。
尽管如此,深圳长租公寓10月新入市节奏没有太明显降温。比如招商伊敦、鸿寓、安居乐寓、寓见安居、万科泊寓等这些头部企业都积极入市。一些企业已经在积极布局明年的市场。比如10月华强北第一个“非居改保”项目高调入市,强化对中心区市场覆盖,加大对中心区尤其新青年人群租房需求的满足,展现出对开拓存量非居市场的积极性“试水”。
预计接下来11月的市场,伴随年末一些灵动性的“换工”热潮,出租率仍有可能反复“升降”,并因一部分深圳长租企业积极筹谋明年市场,年底业绩冲刺,积极推动项目快出租的冲量热情,年底租赁行情可能“脉冲式”变化,有波段式的起伏!但同时随着年尾“离深”现象即将发生,将进一步冲击租房市场。此外,基于就“价格战“现象明显出现,市场竞争压力增大,特别刚新入市的项目也可能迎来相对长周期的“爬坡期”。机会都在局部区域细分市场,及早适应新变化,找对客群,精准瞄准区域局部市场争夺,做好积极性产品匹配与品牌运营策略调整,将十分重要!
(文章内容仅为作者个人观点,不代表所在企业观点)
11月15月-11月21日
2024年度中国住房租赁产品力测评
网络票选,扫描立即参与
↑扫码进微店↑
白皮书、月报购买
业务咨询
定制报告、系统试用等:
177-4972-3080(微信同)
185-2317-5062(微信同)
媒体/转载/进行业群
后台私信


