◆2024年度全国住房租赁产品
◆行业背景特征
◆整体特征变化
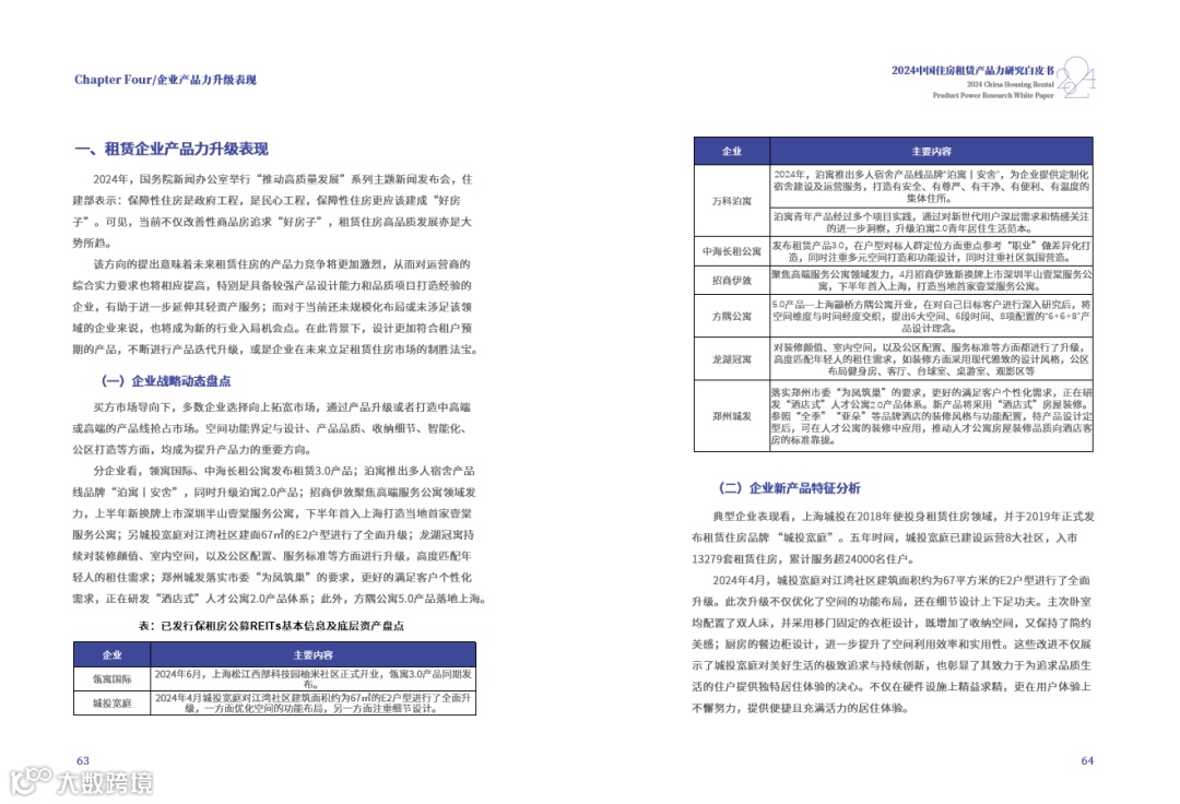
◆租赁企业产品力升级表现
◆新建大型租赁社区优秀项目及解析
案例一、城投宽庭张江社区
案例二:有巢国际公寓社区江南路店
案例三:郑州城发文化美寓人才公寓
案例四:保利和寓 福州横屿店
案例五:泊寓梅林关旗舰店
「内容摘录」
可点击图片查看大图
▽

◆城市更新租赁项目优秀项目及解析
案例一、城发成家和平广场店
案例二、城投臻寓·悦舍(猛追湾店)
案例三:泊寓南头古城店
案例四:龙湖冠寓郑州大学店
「内容摘录」
可点击图片查看大图
▽

◆国企先锋实践项目优秀项目及解析
案例一、城投宽庭九星社区
案例二、城投臻寓·缤纷梧桐(梧桐栖保障性租赁住房项目)
案例三:筑巢公寓贵安店
案例四:雄安商务服务中心公寓
案例五:浦发有家康泽社区
「内容摘录」
可点击图片查看大图
▽

......
更多内容详见白皮书
扫码立即拿下
▽


↑扫码进微店↑
白皮书、月报购买
业务咨询
定制报告、系统试用等:
177-4972-3080(微信同)
185-2317-5062(微信同)
媒体/转载/进行业群
后台私信


