2025年4月,租赁品牌整体发声指数与上月持平,品牌发声主要以新店开业、线下活动及品牌签约为主,营销活动主要围绕五一假期及毕业季展开。
4月6单租赁住房REITs发布Q1财报;多城发布2025保租房计划,广州10万、北京5万、四川4万。
4月,头部品牌保持稳定,变动较小,城家、瓴寓国际、招商伊敦公寓、万科泊寓、百瑞纪稳居前五;榜单中段企业重视品牌培育,强化品牌发声;榜单后段部分品牌排名变动较大。
在头部品牌中,中国建设银行上海市分行党委委员、副行长李莉一行莅临华住·城家参观交流,双方就深化租赁住房金融合作、创新服务模式等议题展开深入探讨。瓴寓国际、浙江工业大学中国住房和房地产研究院联合主办的“聚焦青年需求,凝聚政企合力——探索租赁社区共建共治新模式”主题座谈会在杭州举行;瓴寓国际与新建元成立苏州元瓴住房租赁有限公司,联合发布“元瓴”住房租赁品牌。招商伊敦公寓旗下深圳壹栈人才公寓太子湾二期全新楼栋入市、深圳泰格壹棠服务公寓新品H栋加推。泊寓「港湾计划」第9季如约启程,为学生提供一站式租住支持。泊寓已连续9年开展港湾计划活动,覆盖全球千所海内外高校,为36万+学生群体找到安心住所,专项减免过亿元。百瑞纪长沙新店开业,旗下窝趣·步步高梅溪新天地轻社区入市。
中国建设银行上海分行莅临华住·城家参观交流
瓴寓国际联合主办主题座谈会现场图
在榜单中段品牌中,部分企业线上线下相结合,扩大品牌宣传力度。乐乎集团11周年,举办了一场以「拾光同行·资管新势界」为主题的行业研讨会。雅诗阁运营管理的上海北外滩雅诗阁服务公寓及上海雅遇公寓(北外滩)4月15日正式启幕。安歆集团与乐舱投资正式签署战略合作协议,共同出资成立合资公司,聚焦租赁资产运营与管理赛道。
乐乎11周年「拾光同行·资管新势界」大咖圆桌圆
在后部品牌中,一些品牌加速品牌孵化,推出各类互动活动,加强公寓与租客的联系,提高品牌吸引力。自如寓“2025自如海燕计划”如约而至,毕业生参与海燕计划认证成功可享受月付0押金、搬家0元起、1000元安家基金等租房福利,还可以参与抽取草莓音乐节门票、现金红包等活动。
2025年4月中国住房租赁企业品牌传播力榜TOP50象限图
4月,榜单指数与上月整体保持相同水平,各公寓品牌开业规模持续增长,新店开业推出各类优惠活动。营销活动和互动活动主要围绕五一假期及毕业季展开,各品牌推出高校毕业生专享优惠活动,吸引即将毕业的大学生。
2025年4月中国住房租赁企业品牌传播力TOP50指数
品牌宣传方面,由克而瑞、地新引力主办,克而瑞长租、中房优采平台承办的第九届地新引力峰会·住房租赁论坛将于2025年5月21日在上海启幕。本次峰会将权威发布会《中国保障房发展全景报告》、《2024-2025中国住房租赁行业研究年鉴》、租赁住房“好房子”实践案例,树立行业典范,为保障性租赁住房发展提供有益借鉴。由瓴寓国际打造的上海松江西部科技园柚米社区荣膺“15分钟社区生活圈”优秀案例获奖证书:“温馨家园·卓越创新奖”。微领地集团发布《2024年度环境、社会和治理(ESG)报告》,围绕“微笑的领地”主题,系统披露企业在绿色低碳运营、青年人才社区构建及社会责任践行等领域的创新成果。越秀星寓珠江新城店焕新升级2.0上线,以颜值、功能、空间、差旅等多维新面貌为租户们打造美好租住体验。
微领地集团正式发布《2024年度环境、社会和治理(ESG)报告》
项目动态方面,各大品牌规模拓展节奏有条不紊,各品牌门店加速上新。新开业方面,百瑞纪集团、招商伊敦公寓、华润有巢、金地草莓社区、龙湖冠寓、城发美寓、合肥安居集团、华发优生活等企业稳步推进租赁住房建设,多个新项目陆续开业入市。
2025年4月租赁企业典型新开项目(部分)
拓展方面,朗诗寓签约无锡惠山钱桥项目;雅诗阁雅院正式入驻无锡锡山数字创意产业园,计划7月开业;碧桂园商管·碧家公寓签约东莞·道滘广华公馆项目。
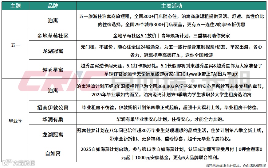
活动营销方面,围绕五一节假和毕业季,招商伊敦公寓、泊寓、华润有巢、金地草莓社区、龙湖冠寓、越秀星寓、自如寓等公寓品牌集中发力,开展多样化营销活动。推出租金折扣、押一付一等优惠政策,免费换房服务及租金补贴等福利活动,全方位满足租客的多样化需求。
2025年4月租赁企业典型活动营销主要内容(部分)
租户互动方面,5月,华润有巢、方隅公寓、安居瑾家、新黄浦·筑梦城、城方、城发美寓这些品牌为社区租客打造丰富的社区活动,提供交流的平台,提升了社区黏性和品牌的知名度。

城方·黄浦璟湾社区“璟彩生活节——MOJI市集”活动
城发美寓&帆书联名“五四礼遇”线下读书会活动
6单租赁住房REITs发布Q1财报
多城披露“2025年度计划”
金融端,6单租赁住房REITs发布2025年第一季度财报,分别是华夏北京保障房REIT、红土创新深圳安居REIT、中金厦门安居REIT、华夏基金华润有巢REIT、国泰君安城投宽庭REIT、招商蛇口住房租赁REIT,各家营收规模、盈利表现、出租率呈现出显著分化,但总体运营稳健。从季报来看,国泰君安城投宽庭REIT以4466.74万元收入领先,其余产品的营收则分布在2000万至3000万元区间。华夏北京保障房REIT凭借860.94万元净利润和46.5%的高净利率排名第一。中金厦门安居REIT以99.26%的出租率接近满租状态,红土深圳安居和华夏北京保障房REIT也保持95%以上的高出租率,表明保障房类资产需求刚性较强。从投资者回报角度,城投宽庭REIT以3.20%的年化现金流分派率居首,但整体分派率集中在2.68%-3.20%区间。
在市场端,4月,各地落地2025年保障性租赁住房供应计划。四川省宣布2025年将建设筹集保障性租赁住房约4万套(间),成都市将续新增筹集保障性租赁住房1万套(间);广州计划筹建保障性租赁住房10万套(间),户型以不超过70平方米的小户型为主;北京2025年全年建设筹集保障性租赁住房5万套(间),竣工各类保障性住房8万套(间);辽宁今年计划以收购存量商品房方式新增保障性住房4.5万套。
媒体曝光是提升公寓品牌力的重要渠道之一,以下为4月中国住房租赁企业的媒体曝光大事件:
本品牌传播力榜主要是从品牌运营、品牌传播、搜索指数及舆情监测等内外四个维度进行月度品牌监测,按照权益比重计算分数,进行排名。
品牌运营:由传播矩阵、推送频次、运营效果及SEO收录量四类构成。传播矩阵是通过公寓运营商在官网建设、微信运营、今日头条、抖音账号等媒体平台的建设情况;推送频次是各类传播矩阵下的主动发声量;运营效果是的粉丝及用户对账号内容的反馈,例如转赞评、粉丝变化量等;SEO收录量是指搜索引擎收录一个网站的页面数量,反应官网内容的丰富程度。四者均反映了公寓运营商对于品牌运营的完整度、联合性、积极性。
品牌传播:通过公寓运营商对公寓项目的广告投放数量及质量进行评判,反映的是公寓的品牌影响力。目前,公寓运营商的广告投放是项目推广和品牌宣传的重要手段之一。同时,此指标通过在专业机构、第三方微信公众号的当月曝光度进行评分,反映了外界对于企业品牌的认知度。
搜索指数:此指标通过在主流搜索引擎(百度指数、搜狗指数、微信指数、新榜指数等)的关键词搜索频次及公寓官方网页的月度浏览量( PV -页面访问量、UV -独立访客量等),反映了公众对公寓运营商品牌的主动关注量。
舆情监测:此指标是根据外界媒体在各大新闻网站的正负向评价进行加减分,加分项例如获奖、战略发布或品牌升级等重大正面事件,行业负面事件为减分项。
克而瑞所发布的“2025年4月中国住房租赁企业品牌传播力榜”系以克而瑞市场监测数据为基础,通过多维度数据监测、多元化综合评判所生成的月度性测评排行榜,为尽可能保障公开数据和监测数据的逻辑和维度一致性,对于未监测到的部分租赁企业及品牌数据,不纳入榜单统计范围。克而瑞明确表示,上述榜单内容为独立见解仅供参考,克而瑞不对使用上述榜单及其内容所引发的任何直接或间接损失承担责任,且就榜单相关内容享有全部的解释权。
2025年5月21月
第九届地新引力峰会·住房租赁论坛
安居有道 租赁有为
联系我们,立即参与
↓↓↓↓
↑扫码进微店↑
白皮书、月报购买
业务咨询
定制报告、系统试用等:
177-4972-3080(微信同)
185-2317-5062(微信同)
媒体/转载/进行业群
后台私信