↑点击上方“我爱大通州”关注☞知通州 看我爱大通州

春节将近
近期归国人员明显增多
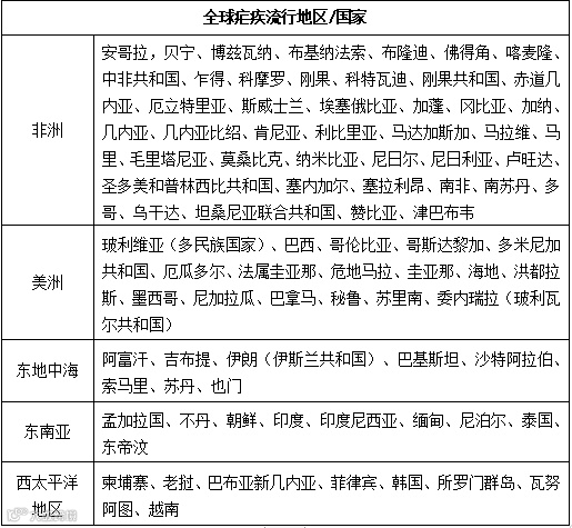
同时也是输入性疟疾的高发时期
据烟台日报报道
2024年1月18日
烟台市疾控中心鉴定一例
罕见疟疾病例
经镜检和荧光定量PCR检测
确定该病例为恶性疟和卵形疟混合感染
并及时治疗

图片转自“烟台日报”
昨天
南通疾控发出提醒:
如您去过疟疾流行区
一旦出现发热畏寒等症状
切不可掉以轻心
务必尽快到医疗机构排查疟疾
疟疾如诊治不及时或危及生命!


疟疾的典型发作表现为周期性发冷、发热和出汗退热三个连续阶段。典型的间日疟和卵形疟隔日发作一次,恶性疟隔36-48小时发作1次,三日疟为隔2日发作一次。
注意:输入性疟疾的临床症状多不典型,部分患者表现为发热伴疲倦、头痛、全身酸痛等症状,与感冒相似,容易误诊或漏诊。


从疟疾流行区回国一个月内,一旦身体不适,有发冷、发热、出汗等症状,请到医院就诊,并主动向医生告知疟疾流行区旅居史,以便开展疟疾的相关检查。

来源:南通疾控 徐州疾控 南通发布
编辑:通州在线编辑部整理
编辑:通州在线编辑部整理
收藏!金沙地名的由来... ...
收藏!通州的由来... ...
收藏!西亭地名的由来... ...
通州区2023年各个幼儿园招生公告汇总,内附网上报名流程!速看→
更多精彩内容请关注
通州皮哥视频号
“通州皮哥”

▍爆料(投稿)有奖:您身边的大小事/烦心事/感人事均可,采纳就有红包,请向通州在线网回复:爆料
更多精彩内容请关注
通州皮哥视频号
“通州皮哥”


↓↓↓请点阅读原文访问【通州在线手机端】免费发布供求信息

↓↓↓请点阅读原文访问【通州在线手机端】免费发布供求信息

