
昨天,南通市通州自然资源和规划局发布国有土地使用权挂牌出让公告,将挂牌出让两宗住宅用地和两宗商业用地,其中两宗住宅用地位于平潮镇和川姜镇,两宗商业用地位于金沙街道银河新区和五接镇,具体内容如下:

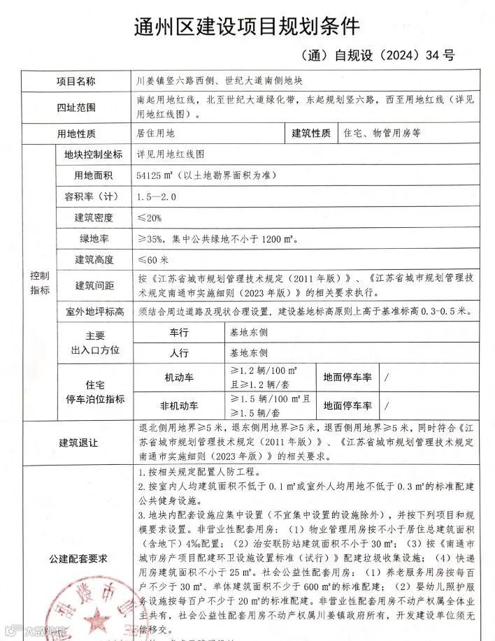
两宗住宅用地

两宗商业用地
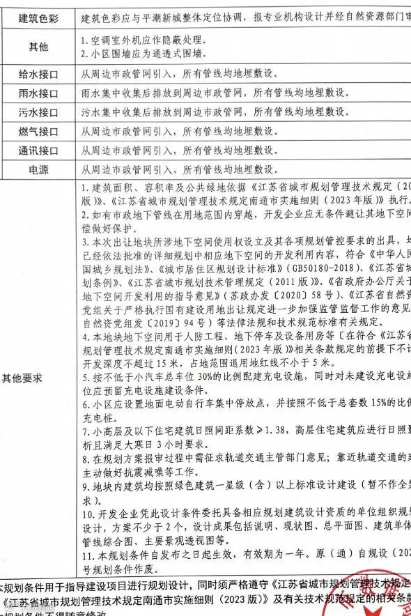
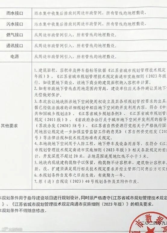
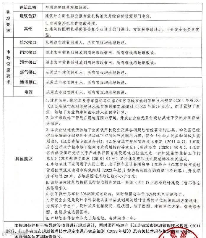
R2023-010地块位于平潮镇平东村,润通路西侧、港平路北侧宗地,出让面积为49242㎡,规划用途为住宅用地,容积率1.01-1.3,建筑密度≤35%,绿化率≥30%,建筑高度≤60米,建筑层次为3-18层,出让年限为70年。
|
|
|
|
|
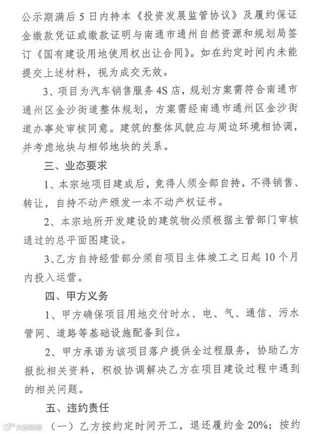
此次挂牌出让的豪华品牌汽车4S地块极有可能就是金沙街道工作计划中提及的宝马4S店项目,根据规划条件,该地块除4S店项目,还有可能附带酒店和其他普通商业。
来源:南通市国有建设用地使用权网上交易平台
编辑:通州在线编辑部整理
小编工资已与
挂钩,一
三分钱
求!打!赏!
收藏!金沙地名的由来... ...
收藏!通州的由来... ...
收藏!西亭地名的由来... ...
通州区学前教育、义务教育入学网上报名通道!
更多精彩内容请关注
通州皮哥视频号
“通州皮哥”


▍爆料(投稿)有奖:您身边的大小事/烦心事/感人事均可,采纳就有红包,请向通州在线网回复:爆料
更多精彩内容请关注
通州皮哥视频号
“通州皮哥”



↓↓↓请点阅读原文访问【通州在线手机端】免费发布供求信

↓↓↓请点阅读原文访问【通州在线手机端】免费发布供求信











