突发!通州新一轮大开发来了!
日前,通州区人民政府发布了通州区2025-01号、2025-02号土地征收成片开发方案公开征求意见的公告,总面积332.4933公顷。
成片开发范围内拟建设项目以产业项目为主,配套建设基础设施和公共服务设施项目,计划在2025年至2029年分批次启动土地征收工作。
这也意味着通州新一轮拆迁大幕拉开,20个片区即将开启大规模成片开发!
大规模拆迁向来都是楼市火爆的“导火线”!自2024年下半年开始,“进一步做好城中村改造工作”成为重点,住建部、财政部联合印发通知要求部署各地加快落实增量政策措施,推动符合条件的项目尽快启动实施。
近期,南通市区、如皋、通州等地各区纷纷出台大规模的成片土地征收公告。
★!
不管是国家层面还是地方层面,都将城中村、老旧小区的拆迁和改造作为了重点推进的任务。而拆迁无疑将这部分人的消费需求释放出来,消化目前楼市的库存,缓解房地产市场的压力。
PART.01
2025-01号土地征收成片开发方案
7个片区,总面积95.8374公顷
通州区本次拟申请土地征收成片开发7个片区,涉及刘桥镇、西亭镇、兴仁镇、十总镇4个镇,总面积95.8374公顷,各片区情况如下:
成片开发范围内拟建设项目以产业项目为主,配套建设基础设施和公共服务设施项目,计划在2025年至2029年分批次启动土地征收工作。
PART.02
2025-02号土地征收成片开发方案
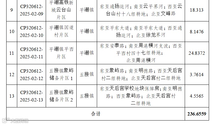
13个片区,总面积236.6559公顷
南通市通州区本次拟申请土地征收成片开发13个片区,涉及先锋街道、平潮镇、川姜镇、五接镇4个镇(街道),总面积236.6559公顷,各片区情况如下:
成片开发范围内拟建设项目以产业项目为主,配套建设基础设施和公共服务设施项目,计划在2025年至2029年分批次启动土地征收工作。
2025年,中国城市更新迎来新一轮高潮。
住建部部长倪虹在全国两会期间表示,2000年以前建成的城市老旧小区将全面纳入改造范围,城中村改造范围已扩展至全国地级及以上城市。
目前全国290多个地级市已全面开展了城市体检,未来将还支持有条件的县级市都开展城市体检。
未来旧房子有望迎来升级,包括各项公共配套如儿童活动区域不足、养老配套落后、停车位不足等也将有望迎来全面的更新。
对此,你怎么看呢?欢迎评论区留言~
点
和
提醒其他人↓↓↓
商务合作电话(同微信)13776957238
收藏!金沙地名的由来... ...
收藏!通州的由来... ...
收藏!西亭地名的由来... ...
通州区学前教育、义务教育入学网上报名通道!
更多精彩内容请关注
通州皮哥视频号
“通州皮哥”
▍爆料(投稿)有奖:您身边的大小事/烦心事/感人事均可,采纳就有红包,请向通州在线网回复:爆料
更多精彩内容请关注
通州皮哥视频号
“通州皮哥”
↓↓↓请点阅读原文访问【通州在线手机端】免费发布供求
↓↓↓请点阅读原文访问【通州在线手机端】免费发布供求

