前不久,南通楼市又一次发生巨震。曾经在海安房地产界赫赫有名的江苏中洲置业有限公司,如今正式进入破产清算程序,这一消息犹如一颗重磅炸弹,在业内掀起轩然大波。
江苏省海安市人民法院的决定书明确显示,2025 年 5 月 7 日,因债权申请,法院裁定受理江苏中洲置业有限公司破产清算一案。值得注意的是,由于该公司与江苏中洋集团股份有限公司系关联企业,法院指定江苏中洋集团股份有限公司清算组担任江苏中洲置业有限公司管理人。
回溯江苏中洲置业有限公司的发展历程,它成立于 2005 年,曾经风光无限,开发过中洋金砖酒店、金镶玉公寓等高端项目,在南通海安拥有极高的知名度和良好的口碑。然而,曾经的辉煌终究抵不过市场的风云变幻······从启信宝信息来看,江苏中洲置业有限公司在 2025 年 4 月下旬开始,一系列负面消息接踵而至。
海门朗园原开发商南通鼎嘉置业有限公司进入破产重整程序,存在多条被执行人记录,股权被冻结,严重资不抵债。幸运的是,如今海门朗园已被海门国企正式接手,工地得以恢复施工。
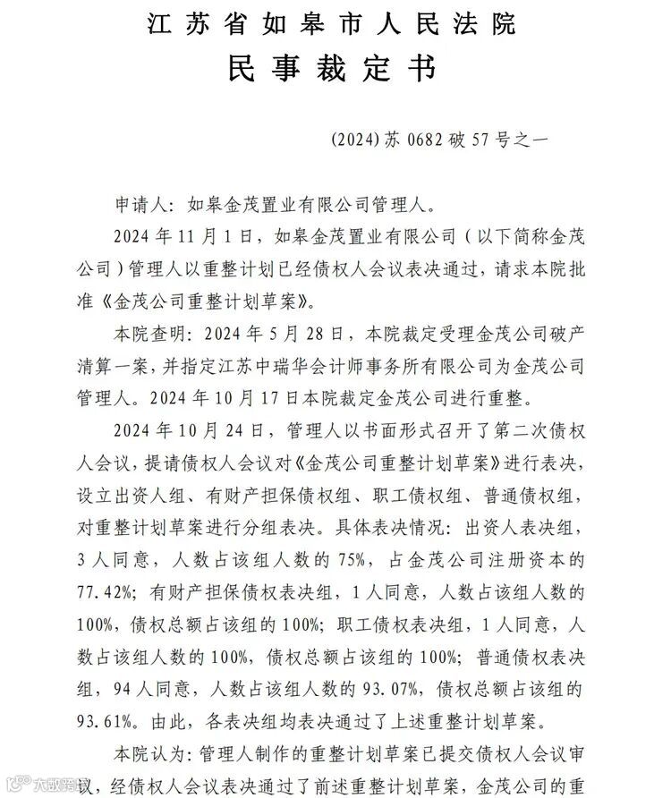
如皋金茂置业最大股东向如皋市人民法院提交书面申请,请求对公司进行破产重整。
曾经繁华热闹的南通房地产市场,如今多家房企接连倒下,背后折射出的是整个行业的艰难处境。当前房地产行业正处于阶段性深度调整期,销售不畅、资金回笼困难、债务压力等问题,如同沉重的枷锁,让部分房企举步维艰。时代浪潮奔涌向前,行业迭代向来遵循适者生存的法则,在这场残酷的洗牌中,谁能挺过寒冬,谁又将黯然退场?
对于普通购房者来说
在当前环境下买房
最担心的就是遇到烂尾楼
为了避免这种情况
在房企接连倒闭的当下,房地产还能否有所起色?购房者在买房时,怎样做才能最大程度保障自己不会遭遇烂尾的情况?欢迎大家在评论区留言讨论。
小编工资已与
挂钩,一
三分钱
求!打!赏!
寻根通城丨酥脆飘香,风雅西亭
老城心跳重启倒计时!通州原钟楼地块即将开发建设
寻根通城 | 千年堤畔,烟火骑岸
通州这道美食靠实力火出圈!你吃过了吗?
【图解】来了!2025年通州城区学校施教区范围出炉
商务合作电话(同微信)13776957238
通州在线《特别军事夏令营》火热报名中
点击下方图片了解详情
名额有限,速冲!
更多精彩内容请关注
通州皮哥视频号
“通州皮哥”
▍爆料(投稿)有奖:您身边的大小事/烦心事/感人事均可,采纳就有红包,请向通州在线网回复:爆料
【🔥 通州人的线上根据地,火速集合!🔥】
关注 “我爱大通州” 的你,是否渴望一个 真实、纯粹的通州本地交流圈?
↓↓↓请点阅读原文访问【通州在线手机端】免费发布供求
通州在线《特别军事夏令营》火热报名中
点击下方图片了解详情
名额有限,速冲!
更多精彩内容请关注
通州皮哥视频号
“通州皮哥”
▍爆料(投稿)有奖:您身边的大小事/烦心事/感人事均可,采纳就有红包,请向通州在线网回复:爆料
【🔥 通州人的线上根据地,火速集合!🔥】
关注 “我爱大通州” 的你,是否渴望一个 真实、纯粹的通州本地交流圈?
更多精彩内容请关注
通州皮哥视频号
“通州皮哥”
【🔥 通州人的线上根据地,火速集合!🔥】
关注 “我爱大通州” 的你,是否渴望一个 真实、纯粹的通州本地交流圈?
【🔥 通州人的线上根据地,火速集合!🔥】
关注 “我爱大通州” 的你,是否渴望一个 真实、纯粹的通州本地交流圈?
【🔥 通州人的线上根据地,火速集合!🔥】
关注 “我爱大通州” 的你,是否渴望一个 真实、纯粹的通州本地交流圈?
↓↓↓请点阅读原文访问【通州在线手机端】免费发布供求
↓↓↓请点阅读原文访问【通州在线手机端】免费发布供求


