8 月 8 日,南通人盼了多年的通苏嘉甬铁路如东延伸段,终于在用地预审环节迎来关键突破 ——自然资源部正式批复项目用地预审(自然资办函〔2025〕1839 号)!这条串联南通站、通州、如东 的“黄金线”,不仅要弥补南通 “交通短板”,更藏着不少关乎民生与发展的细节。
此次用地预审批复,标志着项目从规划设计阶段向实体工程建设阶段跨越,开工在即。
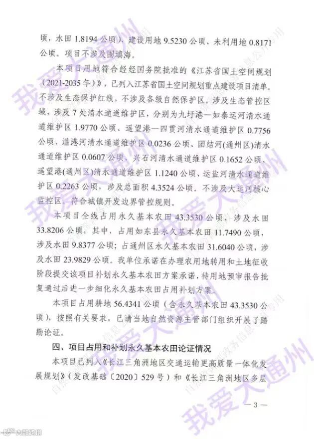
作为《长江三角洲地区交通运输更高质量一体化发展规划》《长江三角洲地区多层次轨道交通规划》重点项目,该线路串联南通市崇川区、通州区、如东县,是融入长三角一体化的核心工程。
本项目建设地点涉及南通市如东县、通州区、崇川区。
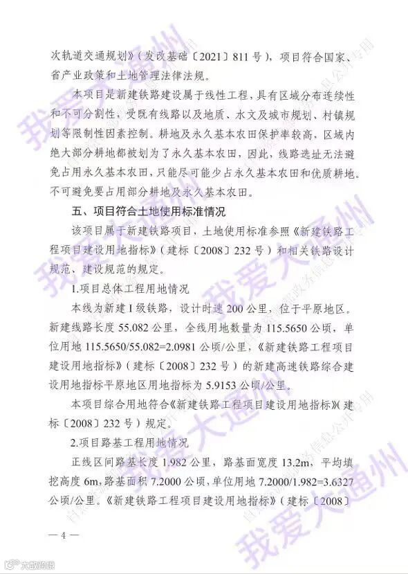
项目为新建铁路项目,线路自起点CK8+000引出后上跨G40沪陕高速、S15通洋高速、后折向东方,于通州城区北侧设通州北站,出站后线路折向北,下钻1000kV吴泰线后依次上跨S223省道、S28启扬高速、S15通洋高速以及S334省道,至终点CK52+300。
正线数目为单线,设计时速200km/h,新建正线长度53.732公里,新建疏解线长度1.35公里,主要建设内容为:区间路基、区间桥梁、车站、站后工程。工程总投资99亿元。
(一)通州北站
规划明确,通州北站按1台2线小型高架站布局,占地面积 16.6419 公顷,严格遵循《新建铁路工程项目建设用地指标》(建标〔2008〕232 号)集约用地标准。作为通州北部核心节点,车站通过高架设计减少地面空间侵占,未来将串联区域与上海、苏州等长三角核心城市。
(二)如东东站
如东东站定位也为1台2线小型高架站,占地面积 10.2274 公顷,聚焦“沿海资源高效输出”与“长三角要素导入”双重功能。依托铁路通道,如东海鲜、新能源等特色产业将突破地理限制,加速 “沿海资源→经济动能” 转化,推动如东深度参与长三角产业分工。
投资规模:总投资 99 亿元,串联南通站(扩建)、通州北、如东东,把主城、通州、如东 “串成链”;
用地智慧:从路基到桥梁,从牵引变电到通信基站,全环节符合铁路用地指标(比如牵引变电所占地 1.3329 公顷,比标准 1.6800 公顷更节约),用 “精准规划” 推动工程落地。
通苏嘉甬铁路如东延伸段的突破,是南通交通攻坚的重要里程碑。关于项目对区域发展、民生出行的深远影响,欢迎社会各界建言献策,共同见证南通交通高质量发展进程。
本文资料来源:中华人民共和国自然资源部
📢 互动话题
通州人、如东人、南通人、江苏人、中国人,高铁来了你最想干啥?
通州朋友:北站会让通州北部变 “新中心” 吗?你会去北站附近买房、开店吗?
如东朋友:高铁通了,海鲜能更快端上上海餐桌?周末去江浙沪更方便了?
南通主城人:以后去如东吃海鲜、逛滩涂,是不是说走就走?
📢 互动话题
如东朋友:高铁通了,海鲜能更快端上上海餐桌?周末去江浙沪更方便了?
南通主城人:以后去如东吃海鲜、逛滩涂,是不是说走就走?
小编工资已与
挂钩,一
三分钱
求!打!赏!
通州金沙又一地标商业,惨遭拍卖!
外卖商战烧到通州!
生意火爆,通州北山大饭店开始摆摊了······
通州新建奥体中心?
南通又一知名房企破产清算
通州一网红商场遭拍卖
【图解】来了!2025年通州城区学校施教区范围出炉
商务合作电话(同微信)13776957238
更多精彩内容请关注
通州皮哥视频号
“通州皮哥”
▍爆料(投稿)有奖:
如果你想曝料投诉,可以用手机记录下相关视频或照片,然后添加客服微信:13328097691 发送素材~
更多精彩内容请关注
通州皮哥视频号
“通州皮哥”
🔥 通州人的线上根据地,火速集合!🔥
关注 “我爱大通州” 的你,是否 渴望一个 真实、纯粹的通州本地交流圈?快加入我们“人在通州交流群”
↓↓↓请点阅读原文访问【通州在线手机端】免费发布供求
↓↓↓请点阅读原文访问【通州在线手机端】免费发布供求


