

关于天津市测绘院等6家甲级测绘资质单位
新增专业范围审查意见的公示
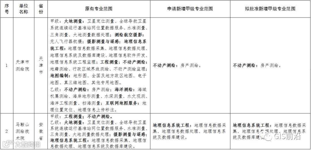
根据《中华人民共和国测绘法》和《测绘资质管理规定》《测绘资质分级标准》(国测管发〔2014〕31号),我部对天津市测绘院、马鞍山测绘技术院、广东省有色地质测绘院、广州市增城区城乡规划与测绘地理信息研究院、深圳市勘察研究院有限公司、甘肃省地质矿产勘查开发局第三地质矿产勘查院等6家甲级测绘资质单位新增专业范围的申请进行了审查,现将审查意见予以公示。公示时间为:2020年2月12日至2020年2月18日。
公示期内,任何单位、个人对公示结果有异议,均可向我部国土测绘司反映。单位反映情况需加盖公章,个人反映情况要签署真实姓名,并留下联系电话、地址、邮政编码。
本批次批准甲级测绘资质单位新增的专业范围,公众可在自然资源部网站(www.mnr.gov.cn)查阅。
联系地址:北京市西城区阜内大街64号自然资源部国土测绘司测绘管理处
邮政编码:100812
联系电话:010-66558743,66557079
电子邮箱:chzz@mail.mnr.gov.cn
自然资源部
2020年2月12日
附件
图片点击可放大



来源:自然资源部门户网站
- END -


