

关于北京世纪国源科技股份有限公司等17家甲级测绘资质单位新增专业范围审查意见的公示
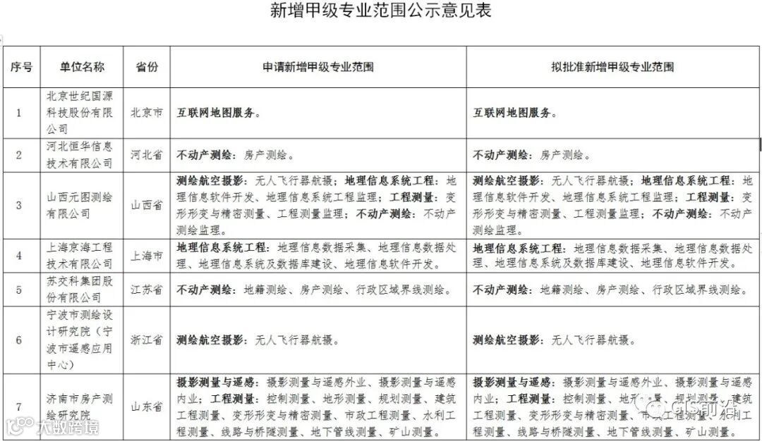
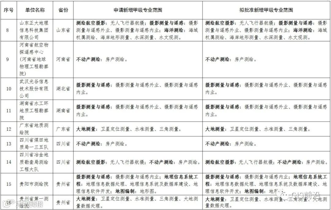
根据《中华人民共和国测绘法》和《测绘资质管理规定》《测绘资质分级标准》(国测管发〔2014〕31号),我部对北京世纪国源科技股份有限公司、河北恒华信息技术有限公司、山西元图测绘有限公司、上海京海工程技术有限公司、苏交科集团股份有限公司、宁波市测绘设计研究院(宁波市遥感应用中心)、济南市房产测绘研究院、山东正大地理信息科技集团有限公司、河南省航空物探遥感中心(河南省地球物理工程勘察院)、武汉光谷信息技术股份有限公司、湖南省水工环地质工程勘察院、广东省地质测绘院、四川省煤田地质局一三五队、四川省冶金地质勘查局测绘工程大队、贵阳市测绘院、贵州省第一测绘院、贵州有色地质工程勘察公司等17家甲级测绘资质单位新增专业范围的申请进行了审查,现将审查意见予以公示。公示时间为:2020年10月9日至2020年10月14日。
公示期内,任何单位、个人对公示结果有异议,均可向我部国土测绘司反映。单位反映情况需加盖公章,个人反映需提供有效身份证明和联系方式。
本批次批准甲级测绘资质单位新增的专业范围,公众可在(http://zwfw.ch.mnr.gov.cn/search/zzdw)查阅。
联系地址:北京市西城区阜内大街64号自然资源部国土测绘司
邮政编码:100812
电子邮箱:chzz@mail.mnr.gov.cn
自然资源部
2020年10月9日
▐ 附件 :
新增甲级专业范围公示意见表
图片点击可放大↓↓↓



来源:自然资源部门户网站
- END -