
自然资源部关于公开征求《自然资源部关于印发测绘资质分类分级标准的通知(征求意见稿)》意见的公告
为贯彻落实“放管服”改革要求,优化测绘市场营商环境,促进地理信息产业发展,自然资源部对现行《测绘资质分级标准》进行了修订,起草形成了《自然资源部关于印发测绘资质分类分级标准的通知(征求意见稿)》。现面向社会公开征求意见,截止时间为2020年10月28日。有关意见建议可以通过以下两种方式反馈:
1.通过电子邮件方式发送至:chzz@mail.mnr.gov.cn。
2.通过信函方式邮寄至:北京市西城区阜内大街64号自然资源部国土测绘司(邮编100812),并在信封上注明“规范性文件征求意见”字样。
自然资源部
2020年9月29日
▐ 附件 :
1. 自然资源部关于印发测绘资质分类分级标准的通知(征求意见稿)
2. 关于《自然资源部关于印发测绘资质分类分级标准的通知(征求意见稿)》的起草说明
附件1
自然资源部关于印发测绘资质分类分级标准的通知
(征求意见稿)
各省、自治区、直辖市自然资源主管部门,新疆生产建设兵团自然资源主管部门,陕西、黑龙江、四川、海南测绘地理信息局:
为进一步落实国务院“放管服”改革要求,促进地理信息产业发展,维护国家地理信息安全,我部依据《中华人民共和国测绘法》《测绘资质管理办法》等规定,制定了测绘资质分类分级标准,请遵照执行。
一、本标准分为通用标准、专业标准两部分。凡申请测绘资质的单位,应当有法人资格,并同时达到通用标准和所申请专业类别的专业标准要求。
取得乙级测绘资质的测绘单位要在专业标准规定的作业限额内从事测绘活动,甲级测绘资质无作业限额限制。
二、申请单位应当在线提交下列材料的原件扫描件,并对申请材料实质内容的真实性负责:
1.法人资格证书。
2.符合专业标准规定的专业技术人员身份证及依法缴纳社会保险的材料,退休但未超过65周岁的专业技术人员的退休材料和劳务合同,测绘专业高中级技术人员的学历证书和职称证书,测绘专业初级技术人员和测绘相关专业技术人员不提交学历或职称材料,实行承诺。
3.符合专业标准规定的技术装备的所有权材料。
4.符合通用标准规定的机构设置、制度要求材料(申请互联网地图服务的,还需提交存放地图数据的服务器IP地址),其他要求实行承诺。
5.申请甲级测绘资质的,应当提供符合专业标准规定的测绘业绩材料。
三、本标准自2020年 月 日起施行,有效期五年。《关于印发测绘资质管理规定和测绘资质分级标准的通知》(国测管发〔2014〕31号)同时废止。
附件:1.通用标准
2.专业标准
自然资源部
2020年 月 日
图片点击可放大↓↓↓




附件2
关于《自然资源部关于印发测绘资质分类分级标准的通知(征求意见稿)》的起草说明
为深入贯彻落实“放管服”改革要求,进一步加强测绘资质监督管理,保障国家地理信息安全,维护测绘市场秩序,促进地理信息产业发展,我们对现行《测绘资质分级标准》进行了修订,起草形成了《测绘资质分类分级标准(征求意见稿)》(以下简称《标准》)。
一、起草的必要性
现行《测绘资质分级标准》作为《测绘资质管理规定》的配套文件,自2014年发布实施以来,在加强行业监管、维护国家安全、规范市场秩序、促进产业发展等方面发挥了重要作用。随着“放管服”改革进一步深化、测绘技术手段发展进步、测绘市场发展变化,现行《测绘资质分级标准》已不能完全适应测绘行业发展需要。主要表现在:分级较多,分类过细,准入门槛设置不合理,申请材料过繁,安全、质量、档案管理要求比较原则、可操作性不强等。为此,有必要对现行《测绘资质分级标准》进行修订。
二、起草思路
(一)坚持改革创新。深入贯彻落实“放管服”和“证照分离”改革精神,以减少类别等级,降低准入门槛,精简审批材料,细化安全、质量、档案考核要求,放宽作业限制为重点,进一步减轻企业负担,优化营商环境,激发市场活力,促进测绘行业高质量发展。
(二)坚持连续稳定。立足测绘行业发展实际,尊重测绘市场发展规律,按照“稳中求进”的测绘资质政策调整基调,严格按照《测绘法》设定测绘资质的申请条件及要求,保持政策的连续性、可操作性,维护测绘行业稳定发展。
(三)坚持强化安全。践行总体国家安全观,进一步细化申请单位测绘地理信息安全管理措施要求,完善测绘地理信息安全保障体系,夯实安全保障基础,发挥资质管理的源头管控作用,切实维护国家地理信息安全。
三、《标准》的主要内容
《标准》作为《测绘资质管理办法》的重要配套文件,是测绘资质管理政策的有机组成部分,届时两个文件将一同出台。《标准》分为正文和2个附件,主要对申请测绘资质应具备的申请条件和取得测绘资质后的作业范围作出具体规定。与现行《测绘资质分级标准》相比,主要有以下变化:
(一)压减测绘资质类别等级
《标准》按甲、乙两个等级对10个专业类别进行划分,各专业类别不再设置丙、丁级。基本保持现行测绘资质政策10个专业类别不变(只将“不动产测绘”更名为“界线与不动产测绘”),取消现行测绘资质管理政策10个专业类别中的全部55个子项,将所有子项内容整合至对应的专业类别中。
(二)强化地理信息安全
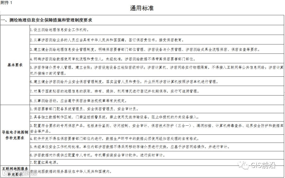
依据《测绘法》和安全、质量、档案管理等方面的相关法律法规,结合测绘行业实际,从机构人员、制度建设、设施设备等方面对安全、质量、档案管理提出细化考核要求,并以表格形式详细列出,作为这三个方面的准入门槛,同时要求申请单位在取得测绘资质后,要严格遵守《测绘法》及这三个方面的相关规定。
(三)降低准入门槛
一是降低测绘相关专业技术人员要求。突出测绘资质专业性,对测绘专业技术人员要求基本不变,并重新明确结构,不再对测绘相关专业技术人员职称作硬性要求。部分专业类别的非测绘专业技术人员数量要求压减一半以上。不再以“学历+工作年限”认定专业技术人员,专业技术人员认定以人力资源和社会保障主管部门政策为准。对政策调整后不符合条件的,届时给予一定的过渡期。
二是放宽技术装备考核要求。采取“种类+合计”的方式,只对申请单位从事各专业类别基本的常规装备提出考核要求,取消不常用的特殊装备考核条件,允许单位通过市场租赁的方式予以解决。同时更新、引入部分新型技术装备,均为引导性。
三是取消部分考核条件。取消办公场所、注册测绘师、地图安全审校人员、无人机操控技术人员等考核要求,注册测绘师可以计入测绘专业中级技术人员。
四是精简审批材料。对现行政策中有关“证明”的材料取消或修正。安全、质量、档案管理的部分考核要求采用清单式、承诺式等方式提交申请材料。
(四)释放市场活力
一是增设导航电子地图制作乙级资质。将其作业范围限
定在相关政府部门划定的自动驾驶区域内,并较甲级大幅降低考核条件,以支持新兴产业发展。
二是放宽作业限制。将现行政策乙级作业限额删减后,作为新乙级的作业限额,放宽作业限制,使测绘市场主体竞争更充分,测绘市场更具活力。
来源:自然资源部门户网站
- END -

