
2020年1月19日,自然资源部办公厅印发《资源环境承载能力和国土空间开发适宜性评价指 南(试行)》简称“双评价”,双评价”涵盖了生态保护、农业生产、城镇建设等多方面的评价分析内容,为国土空间发展战略、目标、指标的确定,国土空间格局划定、资源保护与要素配置以及规划实施与保障等系列内容提供了必需的基础性依据,是国土空间规划不可或缺的重要基础支撑。
“双评价”不仅仅是一项分析操作,更是从生态、农业及城镇建设的专业视角综合去认知区域、理解区域的一个过程。相信大家现在手头上都有几本“双评价指南”,不少同学反映道:字都认识,连起来念也会念,就是不知道如何实际操作。
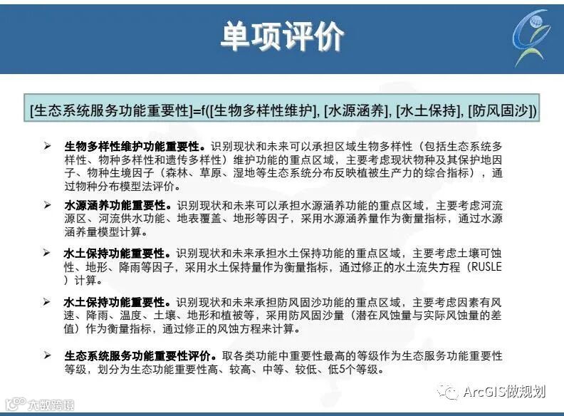
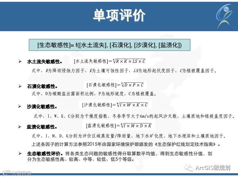
“双评价”的工作流程具体如何?下面就一起认真学习下。



















































文章转载于:ArcGIS做规划
本文仅限行业学习交流之用,版权、著作权归原载平台及作者所有。我们尊重作者的成果,如涉嫌侵权,请联系我们及时删除。
- END -


