搜索
首页
大数快讯
大数活动
服务超市
文章专题
出海平台
流量密码
出海蓝图
产业赛道
物流仓储
跨境支付
选品策略
实操手册
报告
跨企查
百科
导航
知识体系
工具箱
更多
找货源
跨境招聘
DeepSeek
首页
>
《自然资源三维立体时空数据库建设总体方案》印发
>
0
0
《自然资源三维立体时空数据库建设总体方案》印发
GIS前沿
2021-02-19
2
自然资源部办公厅关于印发《自然资源三维立体时空数据库建设总体方案》的通知
各省、自治区、直辖市及计划单列市自然资源主管部门,新疆生产建设兵团自然资源局,国家林业和草原局,中国地质调查局及部其他直属单位,各派出机构,部机关各司局:
为切实履行自然资源统一调查监测职责,加强自然资源调查评价监测工作,部制定了《自然资源三维立体时空数据库建设总体方案》,现印发给你们,请参照执行。
自然资源部办公厅
2021年2月8日
▐
附件
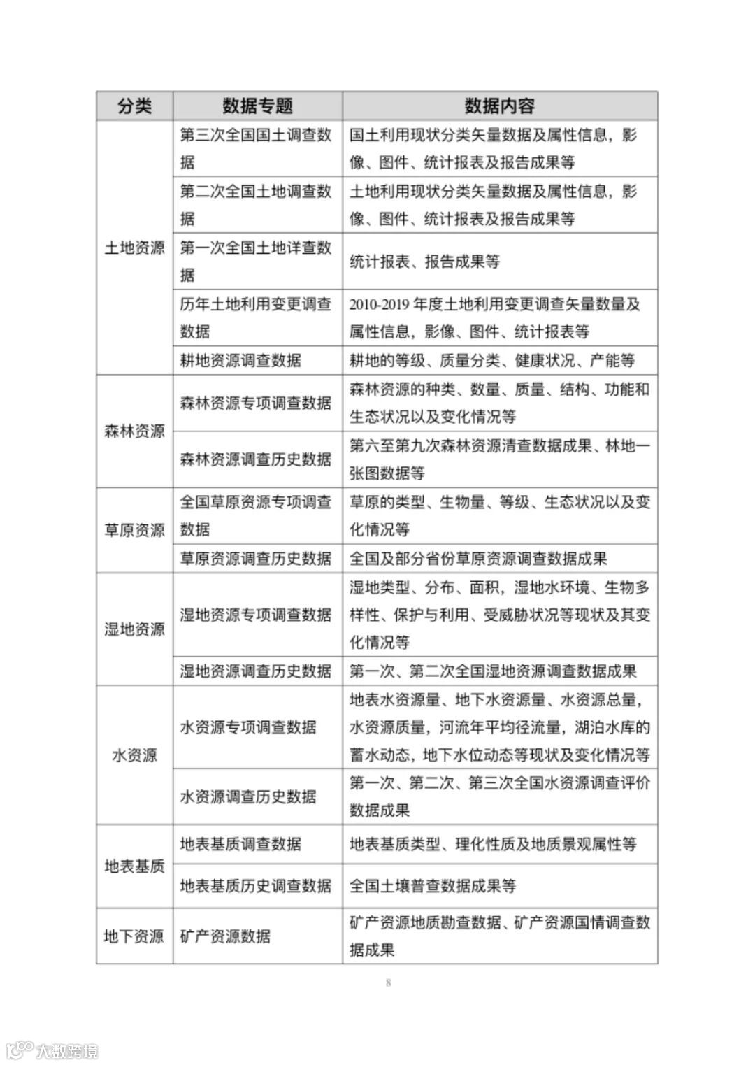
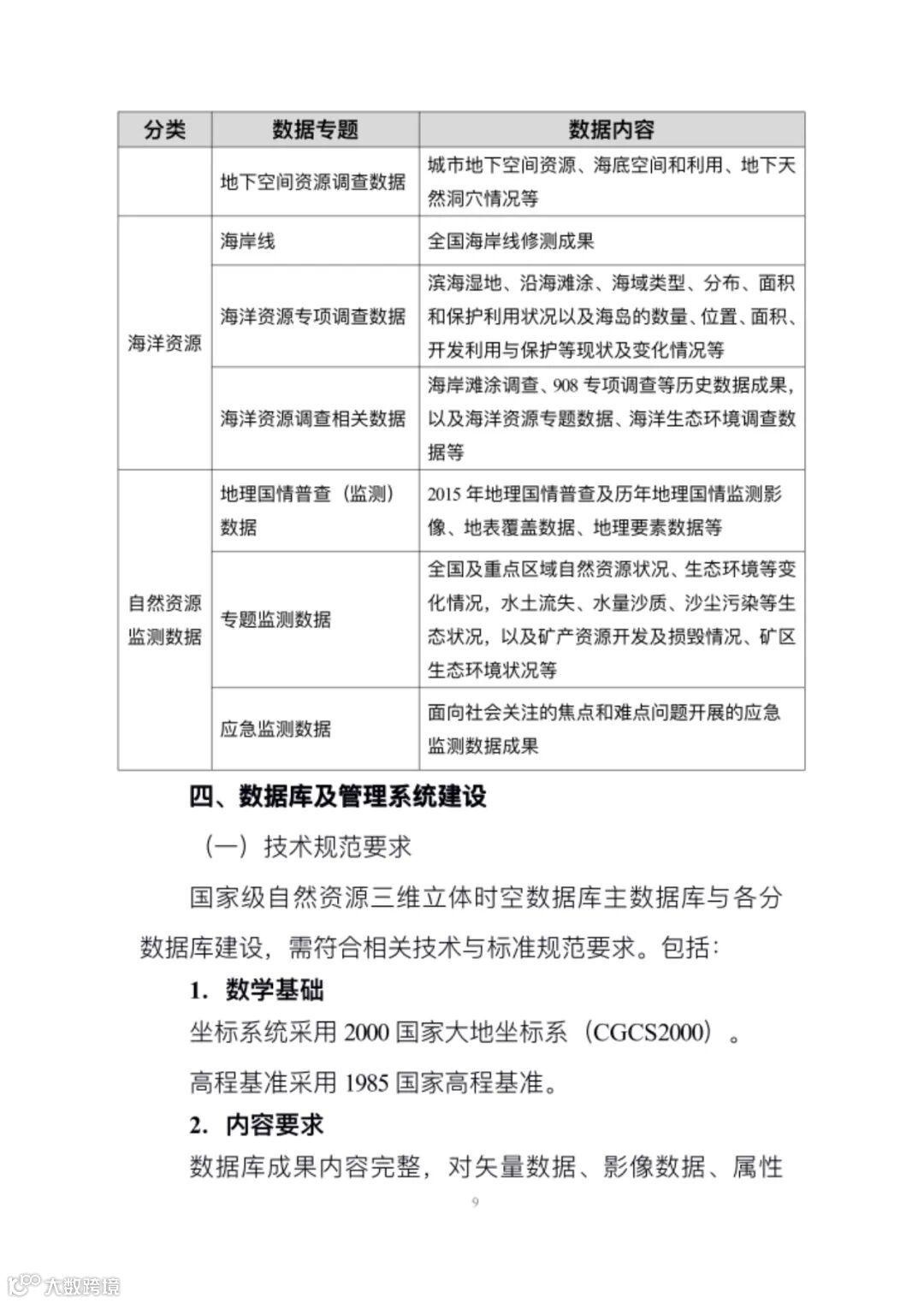
自然资源三维立体时空数据库建设总体方案
(点击文末
阅读原文
可直接下载)
来源:自然资源门户网站
- END -
宁夏实现2米格网实景三维地形场景全域覆盖
实景三维中国建设的认识与实践
加快推进实景三维中国建设需要重点关注哪些问题
倾斜摄影模型生产,从预处理到模型修复都使用哪些软件?
科技感 |建设三维基础地理信息数据,提升自然资源空间一体化展示和分析能力
戳原文,更有料!
【声明】内容源于网络
0
0
GIS前沿
分享测绘地信资讯,交流行业软件技巧。
内容
4923
粉丝
0
关注
在线咨询
GIS前沿
分享测绘地信资讯,交流行业软件技巧。
总阅读
10.1k
粉丝
0
内容
4.9k
在线咨询
关注