大数跨境
0
0

陈军院士:新时代测绘的双重使命与科技创新

陈军院士:新时代测绘的双重使命与科技创新 GIS前沿
2021-03-06
0
导读:测绘大讲堂、诸子百花放,文化与科创、学术共分享!

报告人简介:


陈军,航天测绘与地理信息学专家,自然资源部国家基础地理信息中心一级教授、中国工程院院士、国际欧亚科学院院士,曾任国际摄影测量与遥感学会(ISPRS)主席、中国地理信息系统协会会长、国务院学位委员会首届测绘学科评议组共同召集人、国家基础地理信息中心主任、总工程师。获得国家杰出青年科学基金和5项国家自然科学重点基金资助,创建了GIS动态空间关系模型,构建了全国1:5万基础地理信息更新技术体系,研制出全球30米地表覆盖数据产品GlobeLand30。作为第一完成人获1项国家自然科学二等奖、2项国家科技进步二等奖;还获得首届全国创新争先奖、亚洲世界地理空间信息终生成就奖、世界地理信息技术创新奖和世界地理信息杰出奖。




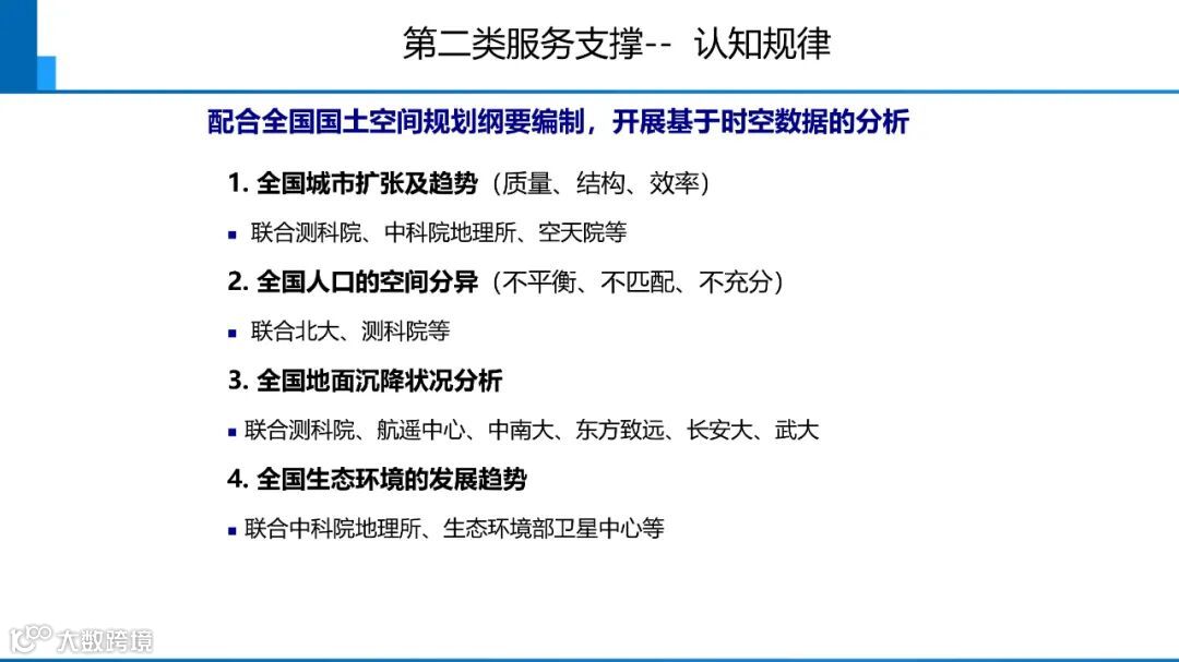
PPT分享





授权转载于: 中国测绘学会

- END -

武汉大学张过教授:遥感与生活

关于激光雷达的七大核心问题详解

刘先林院士:新测绘一定是三维测绘(PPT可下载)

刘先林院士: 地形三维、实景三维、实体三维将异途同归至"全息三维"(PPT可下载)

一分钟让你了解摄影测量与遥感技术



戳原文,更有料!
【声明】内容源于网络
0
0
GIS前沿
分享测绘地信资讯,交流行业软件技巧。
内容 4923
粉丝 0
GIS前沿 分享测绘地信资讯,交流行业软件技巧。
总阅读6.7k
粉丝0
内容4.9k