

2021地理信息科技进步奖评选结果公示
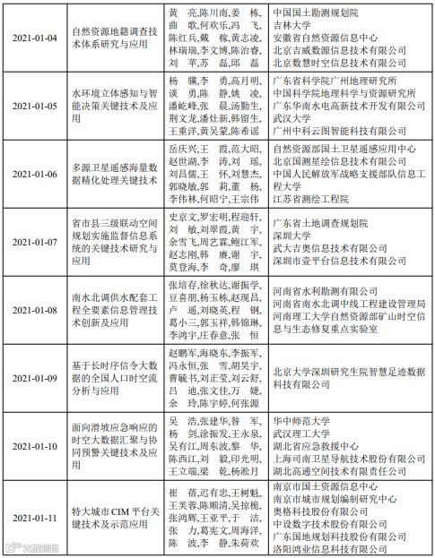
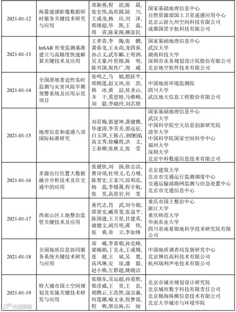
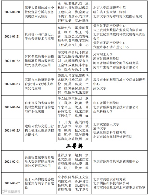
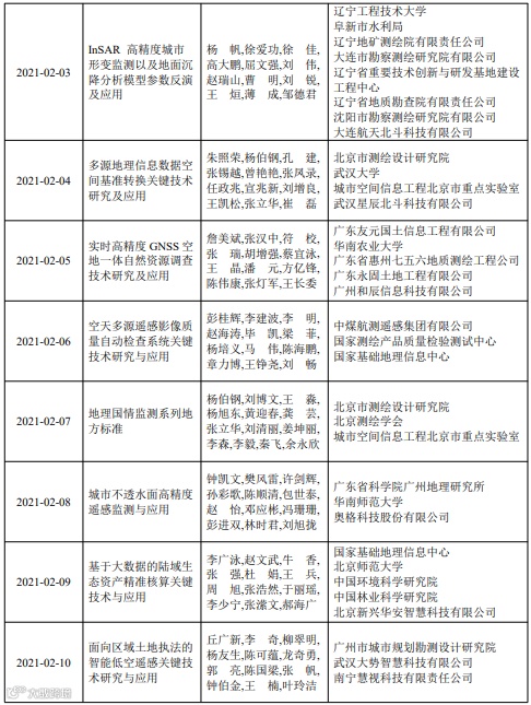
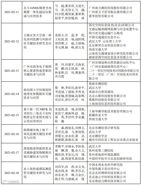
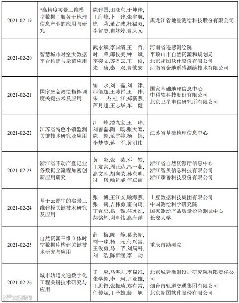
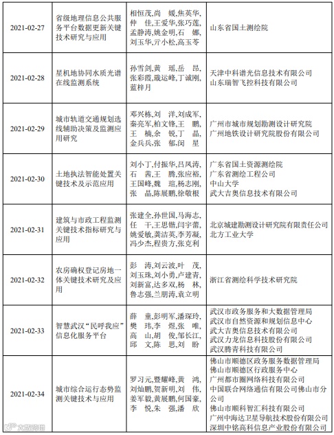
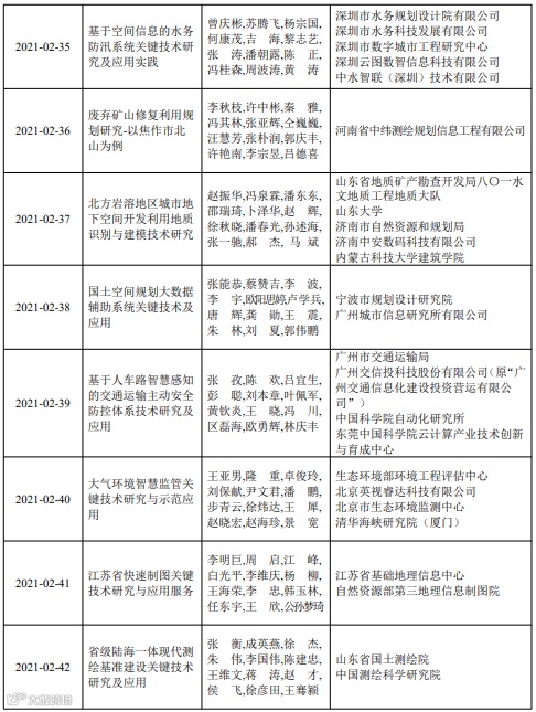
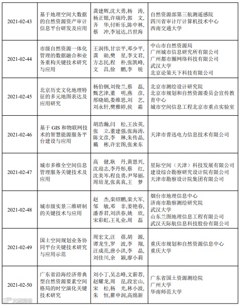
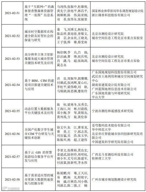
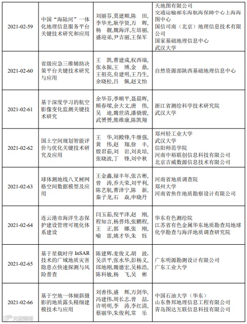
根据《地理信息科学技术奖励办法》《地理信息科技进步奖实施细则》,经申报、形式审查、网评、终评,并报地理信息科学技术奖励委员会审定,2021地理信息科技进步奖评出获奖项目102项,其中“地理分析模型网络共享和模拟关键技术与应用”“区县级自然资源和规划“一张图”治理体系构建关键技术研究”2项为特等奖,“海洋地理信息“一张图”构建关键技术与应用”等25项为一等奖,“新型智慧城市地名地址大数据智能治理关键技术研究及应用”等75项为二等奖。
现将2021地理信息科技进步奖获奖项目在中国地理信息产业协会网站(www.cagis.org.cn)及微信公众号(中国地理信息产业协会)向社会公示(详见附件)。
自公布之日起7日内,任何单位或个人对公示的获奖项目持有异议的,请以书面方式向中国地理信息产业协会地理信息科学技术奖励工作办公室提出,并提供必要的证据材料,以便于核实查证。提出异议的个人或者单位须在书面异议材料上签名或盖章,并提供有效联系方式。凡匿名、冒名和超出期限的异议不予受理。奖励工作办公室将按规定的原则和程序,对异议内容进行核实、查证和处理。
联系方式:中国地理信息产业协会地理信息科学技术奖励工作办公室
电 话:010-83516780,13521538401














400个!史上最全地理信息系统名词解释大全(可下载)
2021最新 | 甲级测绘资质单位名录(1383家)
陈军院士:从数字化到智能化测绘——发展方向与主要任务
ArcGIS综合制图完整版.doc(文档可下载)
坐标转换的若干问题