你还在用只能“看图识物”的AI吗?OpenAI最新推出的o4-all模型,体积更小、速度更快,直接冲击视觉推理巅峰,实现了划时代的「图像思考」能力——不仅能看图,更能用图像进行深度推理!
上传一张照片,o4-all能准确识别图中信息,甚至能理解图像中的逻辑关系,给出深度分析。
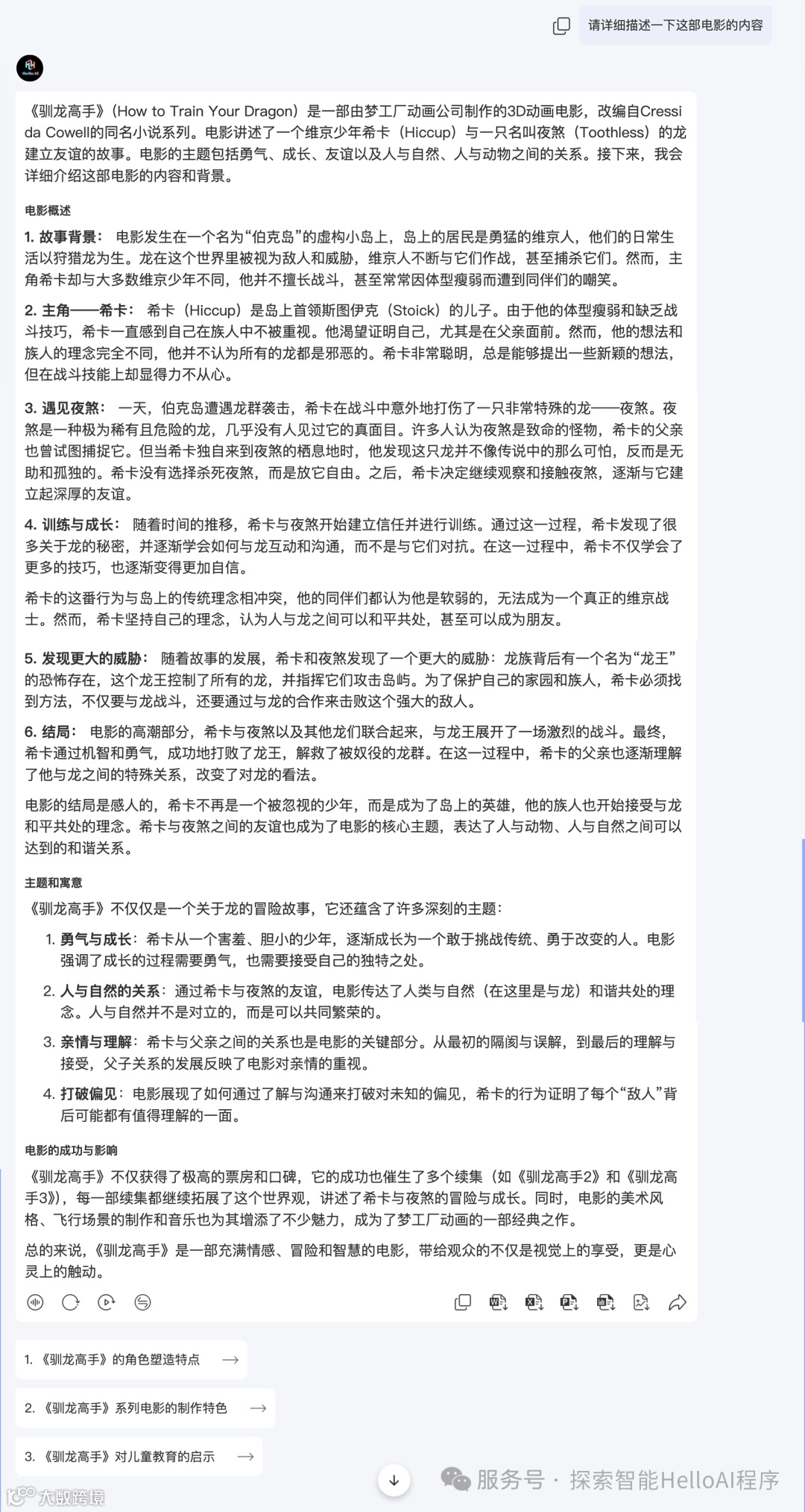
提示词:请告诉这张图片讲的是什么,里面的人物形象是怎么回事?
上传PDF、Word等文档,o4-all不仅能快速提取关键信息,还能结合上下文进行深度推理,帮你总结、分析文档,省时省力。
接着输入提示词:根据民法典,签订借款合同的时候应该注意什么
上下滑动

你可以上传图片或让o4-all先画一幅图,然后根据你的指令继续修改、补充,甚至生成新的图像,极大提升创作效率。
上下滑动

想修改图片中的某个细节?o4-all能根据你的描述,智能调整图片内容,比如更换颜色、添加元素,操作简单又精准。
上下滑动

上下滑动

OpenAI o4-all 是一款更小巧的模型,专为快速、高效推理而优化。凭借其卓越的性能和较低的成本,在数学、编程和视觉任务方面表现突出,尤其在 AIME 2024 和 2025 基准测试中表现最佳。在专家评估中,它在非 STEM 任务以及数据科学领域的表现也优于其前身 o3-mini。得益于其高效性,是解决需要推理能力问题的高容量、高吞吐量解决方案。
外部专家评估人员认为,借助智能化提升和网络资源引入,这两个模型在指令遵循和响应实用性方面相比前代模型表现更加出色,尤其在参考记忆和历史对话的情况下,响应更具个性化和相关性。
多模态基准测试(包括 MMMU 大学水平的视觉问答、MathVista 视觉数学推理和 CharXiv-Reasoning 论文图表推理):
编程基准测试(包括 SWE-Lancer: IC SWE Diamod Freelancer 编程任务和 SWE-Bench Verified 软件工程任务):
指令遵循和智能体工具使用任务(包括 Scale MultiChallenge 多轮指令遵循和 BrowerComp 智能体浏览):
过去,AI只能“看图识物”,但o4-all让AI真正“用图像思考”成为可能。它能将图像信息融入推理链条,结合文字进行多维度分析,解决了许多传统模型难以攻克的难题。
但OpenAI正持续迭代优化,未来版本将更简洁、更准确、更可靠。我们有理由相信,“图像思考”将成为AI发展的新常态。
OpenAI的o4-all不仅是一次技术升级,更是AI智能推理能力的飞跃。它让AI真正实现了“看图思考”,在数学、编程、视觉推理等多领域表现卓越,且运行高效。未来,随着技术不断进步,AI将变得更聪明、更贴心,助力我们解决更多复杂问题。