大数跨境
0
0

兴起与繁荣,那些正在启航的行业

兴起与繁荣,那些正在启航的行业 英恒数字科技
2019-11-11
3
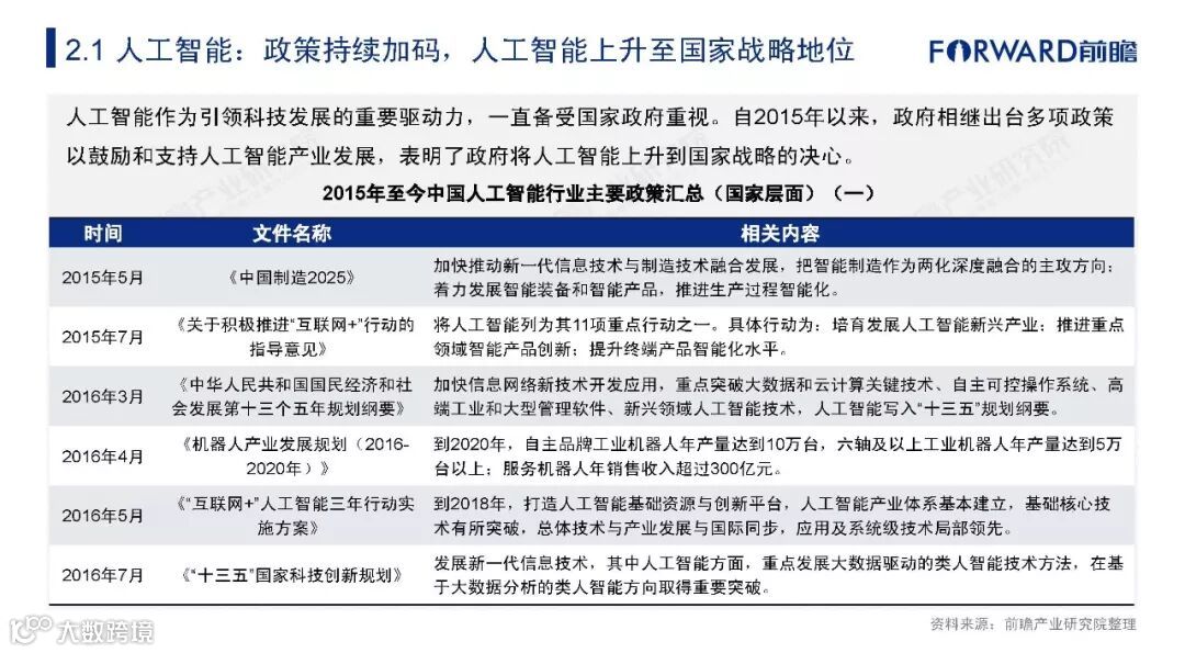
导读:任何一个行业都依附于时代大势生存,只有跟着高速发展的时代脚步,行业才能有所发展。

任何一个行业都依附于时代大势生存,只有跟着高速发展的时代脚步,行业才能有所发展。一旦经济大势散去,任何行业或企业就会陷入低利润的危机甚至被淘汰。


来源:前瞻产业研究院


北京英恒数字科技


专注于中国未来数字科技发展的创新型科技企业


【声明】内容源于网络
0
0
英恒数字科技
互联网文化活动;广播电视节目制作;网络信息服务;大数据云计算服务;互联网服务;工业产品设计;数字技术应用服务;策划、组织大型庆典;制作、代理、发布广告服务;货物进出口、技术进出口、代理进出口;销售通讯设备、舞台设备器材;承办展览展示活动
内容 972
粉丝 0
英恒数字科技 互联网文化活动;广播电视节目制作;网络信息服务;大数据云计算服务;互联网服务;工业产品设计;数字技术应用服务;策划、组织大型庆典;制作、代理、发布广告服务;货物进出口、技术进出口、代理进出口;销售通讯设备、舞台设备器材;承办展览展示活动
总阅读1.1k
粉丝0
内容972