近日,南都人工智能伦理课题组发布《人脸识别落地场景观察报告(2019年)》,展示了公众使用人脸识别时遇到的问题与担忧。报告显示,在个人信息泄露频发的态势下,超过七成的民众对网络运营者的安全保障能力存有疑问,担心人脸数据泄露。
缺乏隐私政策成常态
报告数据显示,在公租房、交通、校园、商场等场景下,都各有半数以上的受访者表示没有签署隐私政策或不清楚是否签订了隐私政策。这意味着,一旦发生信息泄露,用户难以要求网络运营者提供合理的处置或救济措施。
报告特别指出,人脸识别产品或服务的厂商在宣传时常常主打“无感”,即用户没有感知。对于数据的收集者和使用者来说,“无感”也许是件好事,但对于用户来说,这无疑是一种技术不公。在商业场景下,人脸识别系统的运营者应该探索设置有效的“勾选同意”方式,征得用户的知情同意。
七成民众担心人脸泄露
在个人信息泄露频发的态势下,公众对人脸识别也存在隐忧。有3000多位受访者列举了担心的理由,包括人脸信息公开无法加密、人脸信息绑定了一系列与金钱有关的账户、不确定数据管理者是否能合法地收集使用、担心系统技术不完善被黑产盗用,等等。
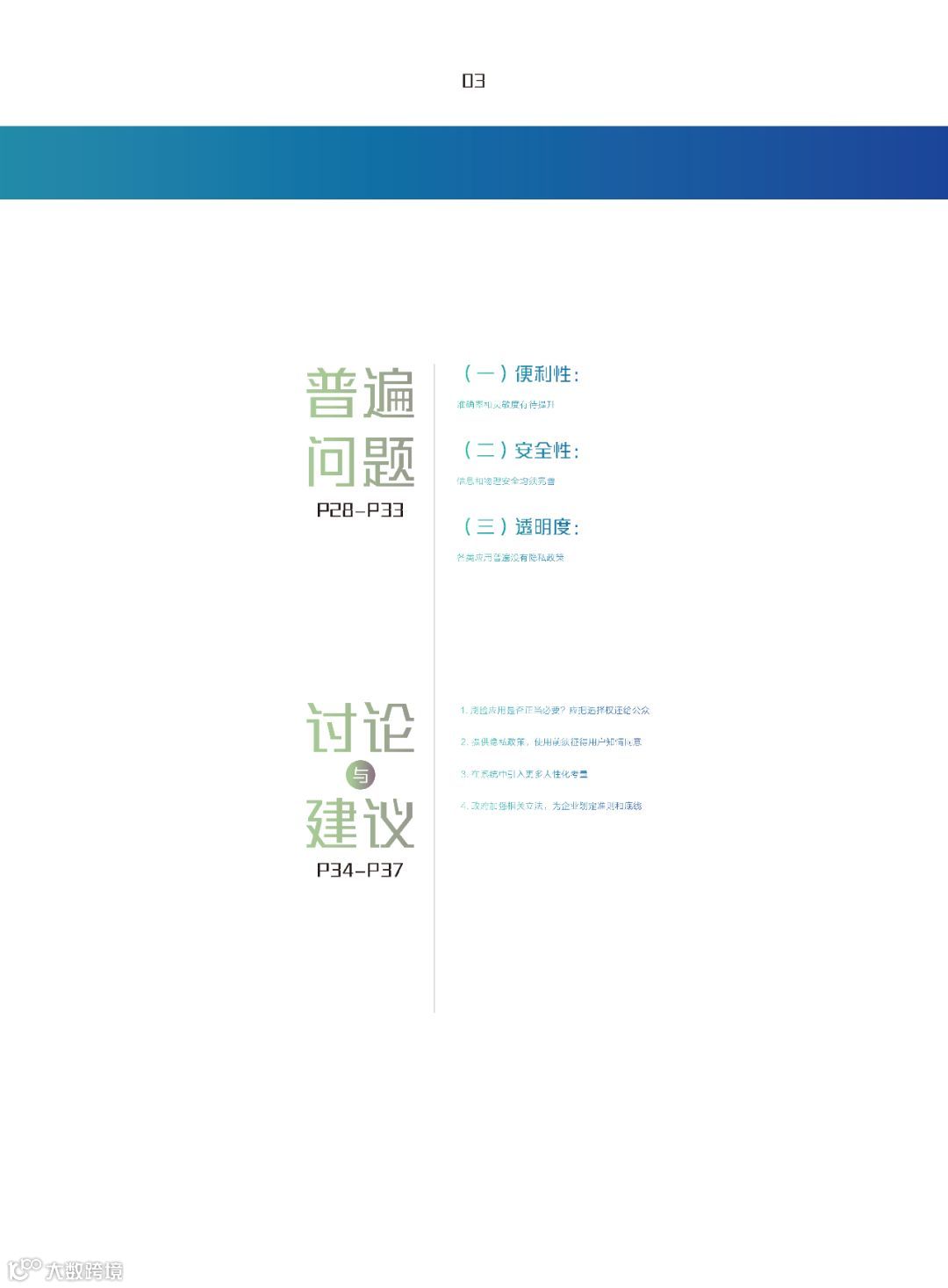
如何规范人脸识别应用?70.49%的受访者认为应设立专门的监管机构,60.72%的受访者认为要加强相关立法,还有43.7%的受访者认为应限制人脸识别的使用场景。
就此,报告建议,政府不妨对不同人脸识别的应用场景进行利益衡量后,确定人脸识别应用的使用必要性和使用范围。一方面,通过制定法律法规和国家标准,明确企业的从业资质与行为规范,设置准入场景、准入条件,包括“黑名单”“白名单”“推荐名单”;另一方面,制定完善的问责制度,明确处罚构成要件、处罚标准,从而最大程度地防范人脸识别技术的滥用。







































北京英恒数字科技
专注于中国未来数字科技发展的创新型科技企业


