最新模型GPT5在三大关键领域取得重大突破:显著降低幻觉生成、提升指令遵循精度、减少迎合性回答。同时,GPT‑5 在 ChatGPT 最常用的三大功能场景(文本创作、编程开发、健康咨询)中表现全面提升。
在教育上,GPT-5 简直是神器。就说 “伯努利效应” 吧,学生看着就头大,它几分钟就能写出一堆代码,弄出互动内容。学生一上手操作,立马就明白这效应是咋回事,学习变得老有意思了。
写东西这块,GPT-5 比 GPT-4.5 还强。不管是散文、议论文还是小说,它写出来的都顺溜、有逻辑,还特有文采,读着就舒服。
编程方面,GPT-5 进步太大了。现场演示做个学法语的网页,就几分钟的事。这网页还特全能,能练发音、做习题,还有小游戏,边玩边学法语,它还给这网页起名叫 “午夜巴黎”,挺有想法。
现在 GPT-5 都能帮着看病了。发布会上有个癌症患者,就是靠它弄明白了那些看不懂的病理报告,它还给了治疗建议。患者家属都说,它能明白你心里真正担心的事,给的建议特别专业。
这场发布会挺不一样,没咋说参数、跑分这些,也没过多讲技术概念,就一个劲说用户咋用 GPT-5。不管是专业人士、创作者,还是病人、想学习的人,都能用上它,而且用着方便、顺手,真能解决问题。
OpenAI 表示,GPT5 在三大关键领域取得重大突破:显著降低幻觉生成、提升指令遵循精度、减少迎合性回答。同时,GPT‑5 在 ChatGPT 最常用的三大功能场景(文本创作、编程开发、健康咨询)中表现全面提升。
虽然奥特曼(OpenAI)说Benchmark并非重点,但还是拿出了成绩单,接下来,就让我们看几项 GPT-5 基准上的成绩。
数学(AIME 2025):94.6%(无工具)
编程(SWE-bench & Polyglot):74.9% / 88%
多模态理解(MMMU):84.2%
健康(HealthBench& HealthBench Hard):67.2% / 46.2%
GPT-5不再是「只能炫技」的实验室明星,它将走下神坛,变成你我身边的好帮手。
下面我们来测试一下效果:
案例一:写一首宋词
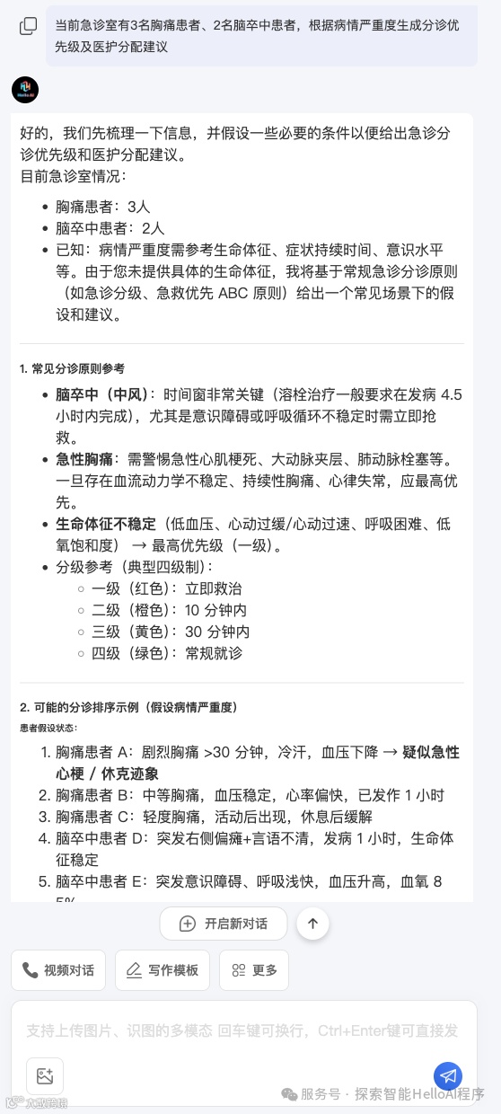
案例三:医学应用案例
当然,我的测试还不够全面。更多的使用场景等大家来发现。
当然,我的测试还不够全面。更多的使用场景等大家来发现。当然,我的测试还不够全面。更多的使用场景等大家来发现。
而如今的 GPT-5,更是整合了当前已知的各类顶尖 AI 功能,俨然成为一个兼具广度与深度的融合型超级智能体。

