
一、GNSS介绍
1、GNSS的现状及未来
GNSS:
GNSS(Global Navigation Satellite System)是全球导航卫星系统的英文缩写,它是所有全球导航卫星系统及其增强系统的集合名词,是利用全球的所有导航卫星所建立的覆盖全球的全天侯无线电导航系统。目前可供利用的全球卫星导航系统有美国的GPS和俄罗斯的GLONASS以及未来欧洲的Galileo。

2. GNSS的应用行业

3. 卫星定位技术的发展
传统的RTK技术 — 电台、GPRS/CDMA
网络RTK技术 — 天宝的VRS、Leica的主辅站技术
二、传统RTK以及仪器的操作
1. 传统RTK的含义
常规的GPS测量方法,如静态、快速静态、动态测量都需要事后进行解算才能获得厘米级的精度,而RTK是能够在野外实时得到厘米级定位精度的测量方法,它采用了载波相位动态实时差分(Real - time kinematic)方法,是GPS应用的重大里程碑,它的出现为工程放样、地形测图,各种控制测量带来了新曙光,极大地提高了外业作业效率。
2. 传统RTK的工作原理
RTK的工作原理是将一台接收机置于基准站上,另一台或几台接收 机置于载体(称为流动站)上,基准站和流动站同时接收同一时间、同一GPS卫星发射的信号,基准站所获得的观测值与已知位置信息进行比较,得到GPS差分改正值。然后将这个改正值通过无线电数据链电台及时传递给共视卫星的流动站精化其GPS观测值,从而得到经差分改正后流动站较准确的实时位置。
3. 传统RTK的数据链
数据链通讯:
1)电台模式:
UHF(Ultra High Frequency)超高频率,频率300MHz-300KMHz(波长属微波:波长1M-1MM,空间波,小容量微波中继通信 )——410-430MHz /450-470MHz
VHF(Very High Frequency)甚高频(3MHz~30MHz属短波:波长100M-10M,空间波 )——220-240MHz
2)网络模式:
GPRS(General Packet Radio Service)中文是通用分组无线业务,是在现有的GSM系统上发展出来的一种新的分组数据承载业务 ;CDMA为码分多址数字无线技术
4. 接收机及信号灯介绍
1)接收机外观

2)指示灯及按键说明:

备注:
接收机开机默认 RTK 模式,如需切换到静态模式,按住切换键不放,直到数据采集灯熄灭时松开,切换为静态模式。若需从静态模式切换到 RTK 模式,按住切换键不放,直到4个灯同时闪烁时松开,切换为 RTK 模式。
串口常用于连接计算机,无线电端口用于连接棒状天线和无线电接收天线。
5. 电台模式及具体操作
1)电台作业模式介绍
电台作业模式是指数据链通过无线电进行发射和接收的工作模式,电台的频率一般采用 UHF(全称 Ultra High Frequency 超高频率,频率 300MHz-300KMHz),一般市场上的频率范围在450-470MHz 属于高频,当然也有用 410-430MHz 属于低频,而华测无线电发射采用华测自制 DL5-C 电台,频率在 450-470MHz。

基准站的架设
2)电台模式连接图示

电台模式整体连接图

加长杆连接图

电台连接图


3)DL5-C 电台的设置
在电台作业模式下时,使用电台面板开关键打开电台,使用信道切换键和功率切换键对功率和频率进行相应设置。

电台面板及各功能示意图
使用【功率】切换键设置电台的功率。【红-高】灯亮起,默认功率 20W(通 过写频软件可设置为 28W);【蓝-低】灯亮起,默认功率 5W(通过写频软件 可设置为 10W)。功率跟作业距离有关,一般设置为【蓝-低】,默认功率为 5W,空旷地区作业距离即可达到 10 公里左右。功率越大作业距离越远,但长时间大功率作业会导致电台过热而减少电台的使用寿命,故在满足作业距离的条件下,功率越小越好。
当基准站启动成功(即基站发送数据灯 1s 闪一次),连接线都正常的情况 下,电台发射指示灯一秒闪烁一次,表明数据在正常发射。
4)移动站设置
对于电台作业模式下如果基准站发射成功,移动站会收到差分信号,通过
看移动站主机的接收数据灯是否闪烁来判断,如果一秒一次,表示收到差分信号,如果手簿上没有显示“浮动”或者“固定”,则需重新启动及检查相关设置。
移动站收到差分信号后会有一个“单点定位”→“浮动”→“固定”的 RTK初始化过程。
单点定位——接收机未使用任何差分改正信息计算的 3D 坐标;
浮动——移动站接收机使用差分改正信息计算的当前相对坐标。但对于浮点解来讲,相位的整周模糊度参数未能固定为一整数,而是用浮点的估值来替代它。不建议在此情况下测点;
固定——在 RTK 模式下,整周模糊度参数固定后,移动站接收机计算的当前相对坐标。达到固定解后即可开始测量。
RTK 初始化时间,根据卫星 PDOP 值、周围环境、基站距离,或长或短, 正常一般在开机后 90 秒左右。
6. 网络模式及具体操作
GPRS(网络)模式是指基准站和移动站都采用移动网络进行通讯的工作模式。移动通讯包括 GPRS 和 CDMA 两种通讯方式:GPRS(General Packet Radio Service)中文全称通用分组无线业务,是在现有的 GSM 系统上发展出来的一种新的分组 数据承载业务;CDMA 中文全称码分多址数字无线技术。GPRS 基准站和移动站可通过GPRS 或 CDMA 移动网络进行通讯。

基准站架设图示
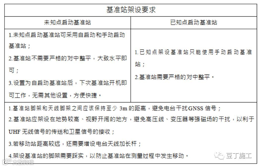
1)基准站架设要求

2)基准站设置注意事项

3)CORS作业模式下的操作
采用 CORS 进行作业,它具有无需架设基准站、定位精度高、覆盖范围广等优势,其应用正日趋广泛。CORS 系统采用的是网络 RTK 技术,如虚拟参考站 技术(VRS)、主辅站技术以及 FKP 等。CORS 移动站一般也是通过 GPRS 或 CMDA 移动网络进行通讯,从而获得 CORS 中心提供的差分信号进行差分。
CORS移动站的操作主要是进行CORS的登陆,设置IP、端口、APN、用户名和密码。
移动站设置完之后,显示“登陆成功”移动站收到差分信号后会有一个:
“单点”→“浮动”→“固定”的RTK初始化过程。

三、手簿的功能与操作
1. 新建工程介绍
点击主菜单【工程】→【工程管理】→【新建+】进入创建工程向导, 如图所示,弹出新建对话框,在“工程名”中输入工程名称;“作者”中输 入操作员的姓名;“日期”默认是当地时间;“时区”是指当地时间和 GPS 时间 相差的时区,可以在下拉列表中选择-12 时区到+12 时区。

完全新建工程任务,直接点击【下一步】按钮设置相关参数,进入选择常用坐标系模板,用户通常可以在默认的坐标系列表中选择自 己要使用的坐标系,如果模板中没有可使用坐标系,则可以选择“默认坐标系。

再点击【下一步】按钮,进入基准参数设置,用户可以通过模型进行选择, “模型”中包括七参数,三参数和无转换三种类型

点击【下一步】按钮,进入投影参数设置,用户可以通过投影模型下拉列表框选择用户所需的投影模型类型;“正方向”默认选择的是北和东方向;用户还 可以通过选中“南方位角”,来调整坐标系的方向。
最后点击【完成】完成新建工程的创建工作。

2. 点效正
【高程拟合方法】:目前支持固定差、平面拟合、曲面拟合、TGO 方法。点对列表显示区:包括数量,GNSS 点,已知点,水平残差,垂直残差和方
法,增加的所有点对都会在列表中作显示.
【添加】:增加校正点点对,GNSS 点和已知点,并选择方法水平,垂直或水平和垂直。
【移除】:移除选中的校正点点对。
【细节】:查看选中的校正点点对信息。点校正方法:若已知点没有高程,校正方法选择水平,既有水平坐标又有高程,则校正方法选择水平+垂直,高程拟合方法默认为固定差,可根据实际情况 进行选择,增加点对最好在 3 对点以上。

点击【计算】应用之后提示“替换工程当前的校正参数”,选择“是” 会将当前计算的校正参数应用到坐标系参数中,对整个工程任务生效,并显示校正参数界面,用户登录查看平面校正和高程拟合参数,否则参数会显示为0。

注 意:
a、有三个或以上控制点参与平面“点校正”后才有水平参差,水平参差一般不要大于0.015m;有四个或以上的控制点参与垂直“点校正”后才有垂直参差,垂直参差一般不要大于0.02m。
b、点校正结束后,就可以直接进行测量工作。
c、参与点校正的控制点一定要分布合理,避免线性分布,最好能覆盖整个测区,避免短边控制长边。
3. 基站平移
经由主菜单【测量】→ 【基站平移】进入基站平移。基站发生移动,或者未知点启动基站后基站重启,都需要做基站平移,找已知点,测量该点坐标,来计算基站平移量,并应用,对当前基站坐标下所有测量点生效保持基站坐标的参 考坐标系和上一基站的相同。
进入基站平移,,已知点“库选”选择已知点的坐标,点击 GNSS 点“库选”选择刚才在已知点上测量的点坐标,软件会自动计算出基站平移量, 点击“应用”。软件提示:已平移基站 base_和相关测量点,是否打开点库?选 择【是】则会打开点库,同时平移量会作用到该基站下所有测量点,平面坐标会发生改变。

4. 坐标系参数
1)椭球
椭球界面,包括椭球名称、半长轴、扁率倒数三项。根据不同地 区在名称栏下拉框中选择相应椭球,半长轴和扁率倒数无需设置,为默认值即可。

2)投影
投影界面,可以选择不同投影模型,并显示各投影模型的参数。同时,可对投影模型参数进行设置,如原点纬度、中央子午线、投影高程等。

3)基转转换
基准转换,包括无转换、7 参数、3 参数三种,用户如果有当地的 七参数可直接输入则不需点校正。

4)平面校正
经过点校正并应用后,校正参数会在坐标系参数界面显示出来,用户登录成 功后可查看。平面校正目前支持 TGO 方法

5)高程拟合
高程拟合目前支持四种算法:固定差、平面拟合、曲面拟合和 TGO 方法,默认选择固定差。

5. 点测量
1)界面介绍
视图区域:当前测量区域已经测量的普通点、快速点、控制点的显示。有北方向、动态比例尺显示,悬浮视图操作按钮可供对视图进行各种操作。
坐标显示:点击【居中】切换到当前位置,实时显示当前平面坐标。
控件列表:可以直接进入点管理实时查看测量点。
测量点名:可以手动修改,测完一点后,点名会按名称步进值自动累加。
代码:可直接输入,也可点击【向右】,选择预定义的代码。

天线:天线高。包括设置:天线类型、测量到、天线的高度,
天线类型:内置了华测品牌各型号接收机天线参数,并支持天线参数的新 建和用户自定义天线的删除。
测量到:底部、中部、相位中心,三选一。
高度:填写移动站高度。

2)测量模式
常规模式:点击【测量】按钮则开始测量。
补偿点测量:点击图示选择补偿点测量选项,将对中杆底部对准测量点倾斜对中杆(≤30°)点击测量即可,软件自动保存转换过后的正确点位三维坐标。
连续测量:点击【测量】按钮则进入连续测量模式参数设置界面。测量方法分为固定时间、固定距离等,表示在运动的过程中每隔用户所设定时间或距离,手簿随机记录一个点。

6. 点放样
点放样界面包含视图区域、坐标显示区域、按钮三大部分。
视图区域:显示当前点到目标点的方向线。有了具体放样目标后,会实时显示偏移量, 距离,方位角等。
坐标显示区域:实时显示当前平面坐标,点击切换后可显示当前点到放样点的偏移量、距离、 高差、俯仰角、方位角,随着放样操作者的移动,数值和视图会发生变化。

列表:从【点管理】中选择要放样的点后,在【待放样点】查看点放样任务.
代码:可直接输入,也可点击【向右】,选择预定义的代码。
上一个:点击后,显示当前放样列表中,当前放样任务的上一个任务。
下一个:点击后,显示当前放样列表中,当前放样任务的下一个任务。
开始测量:正确输入天线高度和测量到后,测量得出所放点的坐标和设计坐标的差值。

7. 线放样
线放样界面包含视图区域、坐标显示区域、按钮三大部分。
视图区域:显示当前点到放样线最近点的方向线,有了具体放样目标后, 会实时显示当前点到放样线上目标点的偏移量,距离,方位角等。
坐标显示区域:实时显示当前平面坐标,点击切换后界面视图上显示当前点到 目标线上放样点的偏移量、距离、高差、俯仰角、方位角等,同时,还可显示当 前位置到放样线起点和终点的距离,高差,随着放样操作者的移动,数值和视图 会发生变化。

方法:打开线放样方法设置界面
1)到直线
2)到直线上的桩号:设置放样线的桩间距。
3)到直线上的桩号/偏移:桩间距,设置放样线的。桩间距;水平,垂直于直线方向(左负右正);向上,高程方向。
4)到直线上的桩号/偏角:桩间距,设置放样线的桩间距 ;角度,旋转角(左负右正);长度,旋转后直线的长度。
5)分段:将整段线等分为几段

四、RTK精度
RTK精度实际精度 = RTK标称精度 + 转换参数+人为误差+仪器的稳定性
◆ RTK标称精度:
水平为1cm+1ppm·D
高程为2cm+1ppm·D,其中(D为基站与流动站的距离,单位为km),随着距离的增大精度会不断增大)
◆ 转换参数:
对于作点校正求出的是:四参数+高程拟合,对于校正点本身的精度,点的分布情 况,以及采用的拟合方式尤为重要,直接关系到成果的可靠性,而点的分布又是重中之重特别是对于高程的影响。
◆ 人为误差:
人为的扶杆,对中误差
◆ 仪器的稳定性:
接收机定位的稳定性,观测数据的置信度。
本文仅限行业学习交流之用,版权、著作权归原载平台及作者所有。我们尊重作者的成果,如涉嫌侵权,请联系我们及时删除
- END -

