大数跨境
0
0

2019-2020全球数字财富管理报告

2019-2020全球数字财富管理报告 英恒数字科技
2020-03-26
2
导读:随着智能化时代正式来临,整个金融行业正在经历前所未有的全方位变革:

随着智能化时代正式来临,整个金融行业正在经历前所未有的全方位变革:金融服务从线下网点延伸至无处不在,年轻客户展现出高度数字化和个性化的需求与偏好,新兴技术的快速成熟让许多应用从梦想走进现实。


在这样的宏观环境之中,财富管理市场也正快速步入技术和数据驱动的全面智能化时代。各类财富管理机构将充分利用金融科技的力量,让普惠大众客群也能享受到更加专业、个性、智慧的财富管理服务和以移动端为核心的极致数字化体验。




北京英恒数字科技


专注于中国未来数字科技发展的创新型科技企业


【声明】内容源于网络
0
0
英恒数字科技
互联网文化活动;广播电视节目制作;网络信息服务;大数据云计算服务;互联网服务;工业产品设计;数字技术应用服务;策划、组织大型庆典;制作、代理、发布广告服务;货物进出口、技术进出口、代理进出口;销售通讯设备、舞台设备器材;承办展览展示活动
内容 972
粉丝 0
英恒数字科技 互联网文化活动;广播电视节目制作;网络信息服务;大数据云计算服务;互联网服务;工业产品设计;数字技术应用服务;策划、组织大型庆典;制作、代理、发布广告服务;货物进出口、技术进出口、代理进出口;销售通讯设备、舞台设备器材;承办展览展示活动
总阅读621
粉丝0
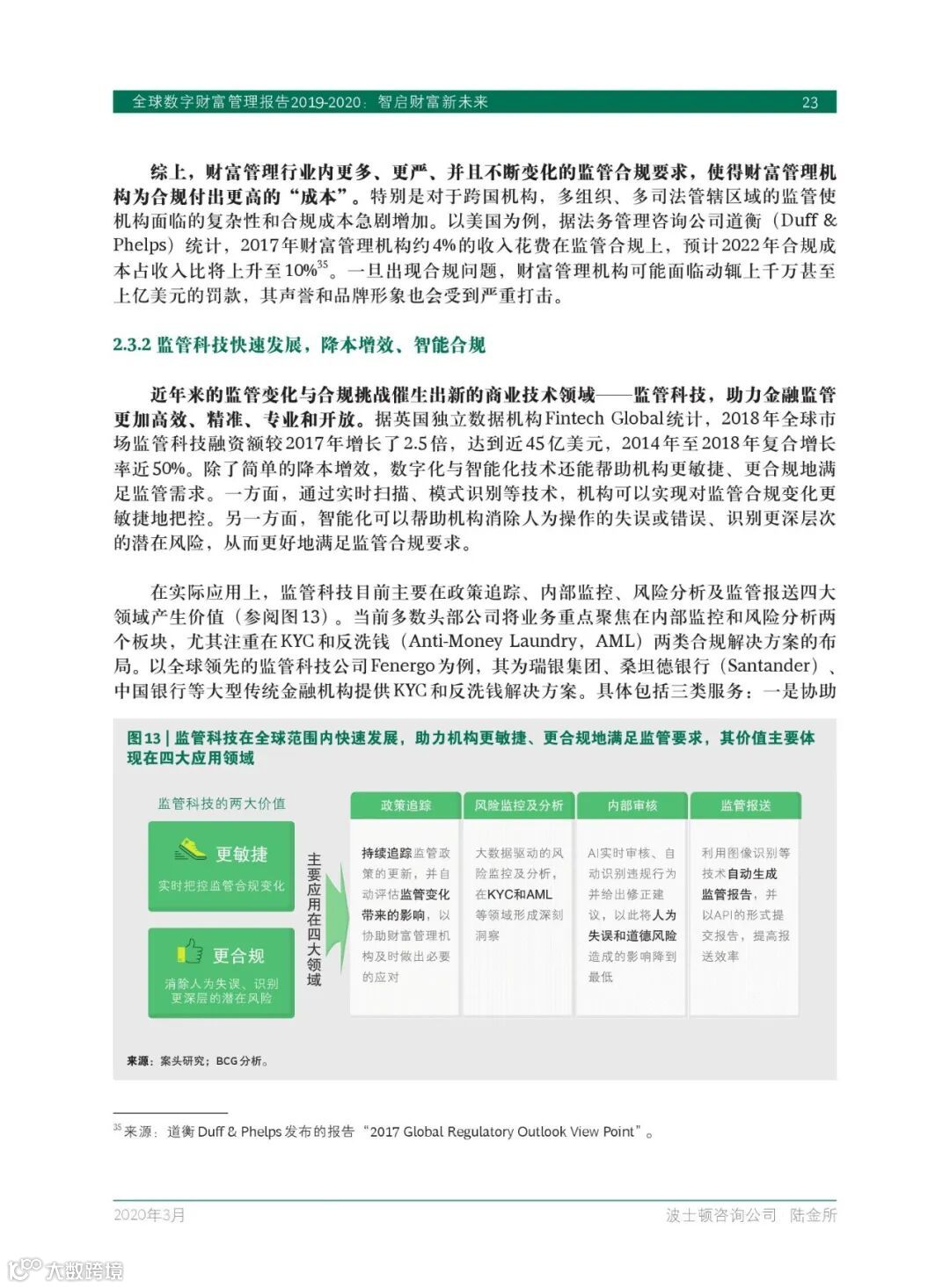
内容972