

珠江水利委员会珠江水利科学研究院(以下简称“珠科院”)是珠江水利委员会直属副厅级事业单位,主要为珠江水利委员会依法行使流域水行政职能和珠江水利事业发展提供技术支撑和科研保障。
根据工作需要,2022年珠江水利委员会珠江水利科学研究院公开招聘30名人事代理人员。现将有关事项公告如下:
招聘工作坚持德才兼备的用人标准和公开、公平、竞争、择优的原则。严格按招聘岗位的要求开展事业单位公开招聘工作。
(一)具有中华人民共和国国籍,遵纪守法,具有良好的品行,拥护中国共产党的领导,热爱祖国,热爱社会主义;
(三)具备拟聘岗位所需的资历、学历学位、专业条件,以及从事本行业及工作岗位所需的专业素质和能力;
(四)年满18周岁,35周岁以下(1986年1月1日后出生),具有博士学位或者高级职称的人员,年龄可适当放宽到不超过40周岁(1981年1月1日后出生),对于具有正高级专业技术职务、省部级人才称号的人员,年龄可适当放宽到不超过45周岁(1976年1月1日后出生);
(五)截止2022年7月31日后仍全日制在读的学生不属于本次公开招聘范围(博士可放宽至2022年12月31日)。
曾因犯罪受过刑事处罚的;曾被开除公职的;涉嫌违法违纪正在接受纪检监察机关或者司法机关审查尚未作出结论的;受党纪、政纪处分未满处分期限的。



报名方式:应聘者登陆珠江水利网(http://www.pearlwater.gov.cn/)或珠江水利科学研究院官网(http://www.prwri.com.cn/)下载《珠江水利科学研究院2022年公开招聘标准简历》(附件2),认真填写简历后,将简历
身份证、各阶段的学历和学位证书、专业课成绩单扫描件、职称证、注册资格证、获奖情况(包括学习及工作期间)、工作业绩等证明材料扫描件打包(文件名为姓名+报考岗位代码)发送到电子邮箱prwri_hr@163.com,邮件主题为:姓名+毕业院校+所学专业+最高学历学位+岗位代码。每位应聘者限报一个岗位,未按要求投递的简历不予处理。
根据招聘岗位的具体要求,对应聘者简历进行资格审查及筛选,并可能以电话的方式对应聘者情况进行核实。根据筛选结果,确定进入面试环节人员。
面试比例:每个岗位面试人数与招聘计划人数的比例为3∶1(招聘岗位学历要求为博士的除外)。
面试形式:面试形式为结构化面试,主要考察应聘者的专业知识水平、综合分析能力、组织协调能力、应急反应能力、语言表达能力和举止仪表等。
面试时间:2021年12月中上旬,具体时间另行通知。
根据面试成绩由高到低进行排序,按照招聘计划人数1:1的比例确定体检人选,时间和地点另行通知。体检工作严格按《广东省事业单位公开招聘人员体检实施细则(试行)》的规定办理;体检标准按《广东省事业单位公开招聘人员体检通用标准》执行。
主要对应聘者以往工作和任职经历进行核实,对学历学位等相关证书真伪进行核查。
根据面试、体检和综合考察的情况,择优确定拟录用人员,按规定在珠江水利网(www.pearlwater.gov.cn)发布,面向社会公示。
公示结束后,通过书面或电话通知录用人员。按相关规定办理录用手续。
(一)应聘者提供的相关材料必须真实完整,简历和参加招聘过程中使用的信息必须一致。凡弄虚作假者,一经查实,即取消面试资格或聘用资格。
(二)应聘人员参加面试时,必须携带身份证、学历证书、学位证书原件(2022年应届毕业生未取得学历、学位证书的,必须携带学校盖章的应届毕业生证明和专业成绩单)。缺少上述任一证件者,不得参加面试。
(四)招聘期间疫情防控工作将根据水利部和广东省疫情防控有关规定执行。因疫情影响导致招聘工作时间调整的,将综合考虑各种因素做出合理安排,并及时发布公告。
联系地址:广州市天河区天寿路80号珠江水利大厦608室
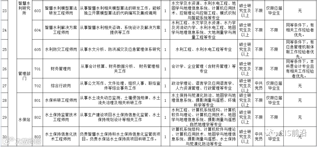
附件:1.珠江委事业单位2022年度公开招聘进人需求情况表(珠科院)
400个!史上最全地理信息系统名词解释大全(可下载)
黄河勘测规划设计研究院有限公司2022年度公开招聘高校毕业生公告